货代低报瞒报!上百个货柜被海关查扣损失1100万,大量客户被牵连
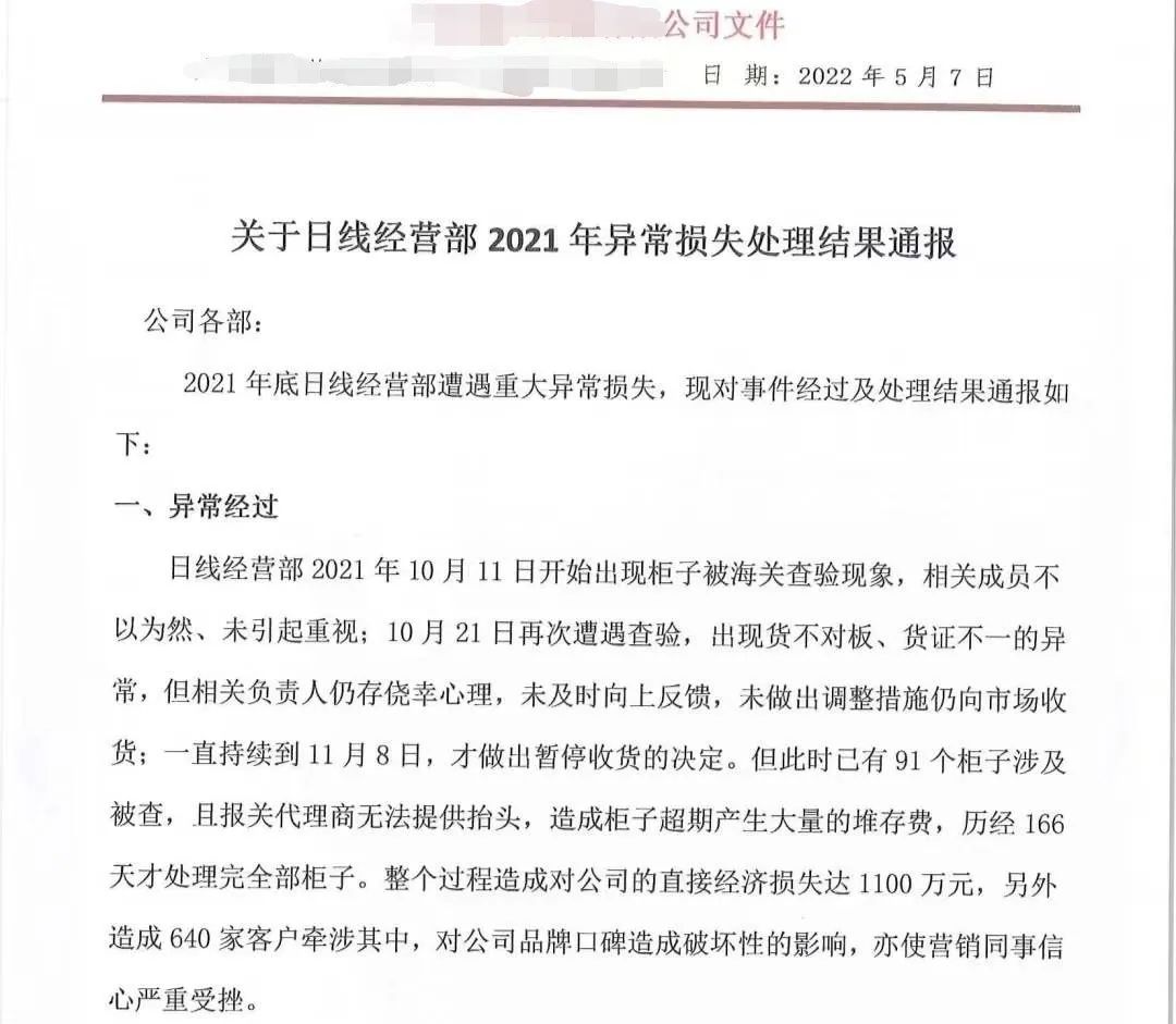
从通知中可以看出,早在2021年10月11日,这家货代的日本货物已经出现柜子被海关查验的现象,但此事并未得到重视,十天后,也就是10月21日,日本海关再次查验该公司柜子,且发现“货不对板、货证不一”的情况,但这家货代相关人员依然却心存侥幸,继续收货继续违规申报。 从10月11日到11月8日,近一个月的时间,该公司640家客户的91个柜子涉及被查,报关代理商那边又提供不了抬头,这些柜子超期未还产生了大量的堆存费用! 这家公司光处理这91个柜子就花费了166天的时间,直接经济损失高达1100万元,更不用说公司品牌口碑也因此受到的破坏性影响! 近期,由于运费低迷、市场普遍缺货,货代业的内卷情况日益严重,类似这家损失千万的货代,不仅在日本线,在北美也有出现。 海外代理在接到海关查验通知书后,也被国内货代提供的申报货值给惊呆了,直呼低得离谱(ridiculously low) Following the phone conversation, please ask the client to check his commercial invoices if they truthfully report the items and value of goods.They are more than 10 containers are on the way and value of these are ridiculously low show in their commercial invoiceI do not believe the value is true! 就刚刚电话所谈,请客户检查他的商业发票是否如实报告货物的物品和价值。他们有超过10个集装箱在路上,这些集装箱在他们的商业发票中显示的价值低的离谱,我不相信这些价值是真的! 而且据专业人士透露,该公司此次出事是因为亚马逊要逆算的货物瞒报商业件申报通关,结果被海关查到,要求该公司补齐税金! 但是,或许就是因为它长期占据市场,所以被同行“盯上”并向海关举报,才有了后来海关上门查验一事!日本市场的物流逆算一直是不少卖家的痛,不仅导致了市面上物流价格参差不齐,卖家如果没有选对物流,那么利润也将进一步缩水。 5月10日,有卖家在后台看到亚马逊日本站点也需要交税的通知。通知称:自2023年10月1日起,由日本国税厅发起的日本消费税(JCT)“合规发票留存制度”改革将开始生效。但是这项改革具体和海关出货是否相关尚不明确! 虽说之前低申报可以降低部分成本,但是在现在这个时期还是要严格按照自己的实际情况申报才好,万一查出低申报,交的罚金说不定都比低申报节省的成本多,而且还要补上巨额的税款,得不偿失。



从通知中可以看出,早在2021年10月11日,这家货代的日本货物已经出现柜子被海关查验的现象,但此事并未得到重视,十天后,也就是10月21日,日本海关再次查验该公司柜子,且发现“货不对板、货证不一”的情况,但这家货代相关人员依然却心存侥幸,继续收货继续违规申报。 从10月11日到11月8日,近一个月的时间,该公司640家客户的91个柜子涉及被查,报关代理商那边又提供不了抬头,这些柜子超期未还产生了大量的堆存费用! 这家公司光处理这91个柜子就花费了166天的时间,直接经济损失高达1100万元,更不用说公司品牌口碑也因此受到的破坏性影响! 近期,由于运费低迷、市场普遍缺货,货代业的内卷情况日益严重,类似这家损失千万的货代,不仅在日本线,在北美也有出现。 海外代理在接到海关查验通知书后,也被国内货代提供的申报货值给惊呆了,直呼低得离谱(ridiculously low) Following the phone conversation, please ask the client to check his commercial invoices if they truthfully report the items and value of goods.They are more than 10 containers are on the way and value of these are ridiculously low show in their commercial invoiceI do not believe the value is true! 就刚刚电话所谈,请客户检查他的商业发票是否如实报告货物的物品和价值。他们有超过10个集装箱在路上,这些集装箱在他们的商业发票中显示的价值低的离谱,我不相信这些价值是真的! 而且据专业人士透露,该公司此次出事是因为亚马逊要逆算的货物瞒报商业件申报通关,结果被海关查到,要求该公司补齐税金! 但是,或许就是因为它长期占据市场,所以被同行“盯上”并向海关举报,才有了后来海关上门查验一事!日本市场的物流逆算一直是不少卖家的痛,不仅导致了市面上物流价格参差不齐,卖家如果没有选对物流,那么利润也将进一步缩水。 5月10日,有卖家在后台看到亚马逊日本站点也需要交税的通知。通知称:自2023年10月1日起,由日本国税厅发起的日本消费税(JCT)“合规发票留存制度”改革将开始生效。但是这项改革具体和海关出货是否相关尚不明确! 虽说之前低申报可以降低部分成本,但是在现在这个时期还是要严格按照自己的实际情况申报才好,万一查出低申报,交的罚金说不定都比低申报节省的成本多,而且还要补上巨额的税款,得不偿失。






福建
12-12 周五











