亚马逊危险品审核-如何填写和上传电池和电池驱动商品豁免表
前言
Hi~大家好,霏霏回来了,最近忙于产品的事,一直没有更新文章,但公众号每天都有增加粉丝,真的很开心,感谢大家对霏霏的关注与认可,这是一种无形的动力,霏霏会持续更新文章与干货!
今天,霏霏分享一篇亚马逊危险品审核的文章,介绍填写和上传电池和电池驱动商品豁免表的步骤和注意事项,话不多说,我们一起往下看吧!
检查ASIN是否为危险品
如果你的产品是带电池的,但是又不确定是否需要审核,那在上架产品之后,就可以在亚马逊后台右上角的【帮助的搜索框】输入【电池审核】

【查找ASIN】【下一页】

【输入ASIN】【检查状态】

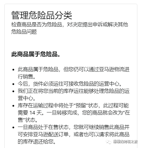
检查结果为【此商品属于危险品】

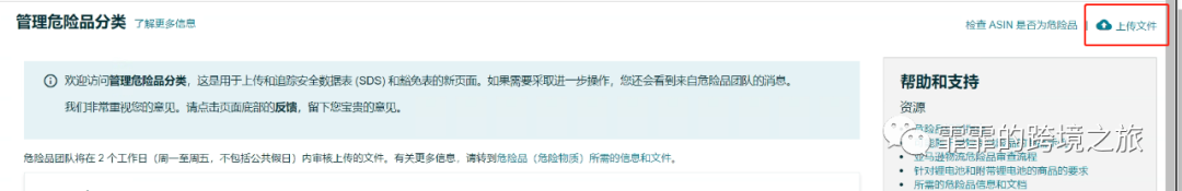
回到【电池审核】搜索结果的界面,点击下方的【上传安全数据表(SDS) 和豁免表并追踪其状态】

下载电池豁免表
进入【管理危险品分类】页面后,来到【帮助和支持】的【下载豁免表】【选择文件语言】,点击【电池和电池驱动商品豁免表】,下载表格。

填写电池豁免表
下载什么语言就用什么语言进行填写,比如你下载的是【英语】,表格填写的信息都用英语。
首先是填写姓名,用的是与营业执照一致的名字,【First name】填写是的名字的汉字拼音,【Last name】填写的是姓氏的汉字拼音。
Tips:如果输入一直提示错误,可以别的表格输入,然后再剪切进去。

接下来就是填写产品和电池信息,以行车记录仪-Dash Cam为例,从左往右介绍:
【ASIN】填写需要进行电池审核ASIN;
【Product title】填写这个ASIN的标题;
【What's in the box】包装含有哪些产品和附件,一般第一个空格填写产品,其他三个空格填写附件;
【Are batteries sold with the product or is the product a battery】电池是与产品一起出售还是产品是电池;对应上面包装填写产品和附件,含有电池填写Yes,没有含电池填写No;

【Chemical composition / cell type of the battery】化学成分/电池类型;根据产品实际情况填写,表格有可选项,如表格为黑色则不用填写;
【Battery packaging】电池包装;根据产品实际情况填写,有可选项,如表格为黑色则不用填写;
【No. of cells】电池数量,根据产品的实际情况填写,表格有可选项,如表格为黑色则不用填写;
【Watt-hours】电池的瓦特时;根据产品实际情况填写,表格有可选项,如表格为黑色则不用填写;
【Spillability】溢出性;根据产品的实际情况填写,表格有可选项,如表格为黑色则不用填写;

【Details validation status】验证状态;前面的信息全部填写后,会自动填充,无需填写,显示绿色Complete即填写完整及正确,无需修改;

显示红色Incomplete即填写不完整及错误,需要修改全部为complete为止。

上传表格
表格填写保存之后,重新来到【管理危险品分类】页面的【上传文件】;

填写ASIN,选择文件与语言,然后上传;

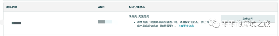
上传之后,会显示【上传成功】,【配送分类状态】显示【未分类: 审核中 此 ASIN 正在接受危险品审查,这将需要 4 个工作日】;

4 个工作日之后可以查看配送分类状态,显示的是【已分类 亚马逊物流可配送的危险品】,即审核成功,就可以发货了。有时候不用4 个工作日,一两个工作日就可以审核成功;

如果显示的是未分类: 无法分类 附带原因,可以根据具体的原因进行修改,重新上传。

如果总是上传不成功,新品的话,可以重新一个链接,修改电池豁免表,确定类型再重新上传。
最后总结
以上,是霏霏总结的关于亚马逊危险品审核-填写电池和电池驱动商品豁免表的步骤以及注意事项,如果你对此有更好见解或对文章观点有疑问,欢迎关注霏霏,一起交流和探讨。

前言
Hi~大家好,霏霏回来了,最近忙于产品的事,一直没有更新文章,但公众号每天都有增加粉丝,真的很开心,感谢大家对霏霏的关注与认可,这是一种无形的动力,霏霏会持续更新文章与干货!
今天,霏霏分享一篇亚马逊危险品审核的文章,介绍填写和上传电池和电池驱动商品豁免表的步骤和注意事项,话不多说,我们一起往下看吧!
检查ASIN是否为危险品
如果你的产品是带电池的,但是又不确定是否需要审核,那在上架产品之后,就可以在亚马逊后台右上角的【帮助的搜索框】输入【电池审核】

【查找ASIN】【下一页】

【输入ASIN】【检查状态】

检查结果为【此商品属于危险品】

回到【电池审核】搜索结果的界面,点击下方的【上传安全数据表(SDS) 和豁免表并追踪其状态】

下载电池豁免表
进入【管理危险品分类】页面后,来到【帮助和支持】的【下载豁免表】【选择文件语言】,点击【电池和电池驱动商品豁免表】,下载表格。

填写电池豁免表
下载什么语言就用什么语言进行填写,比如你下载的是【英语】,表格填写的信息都用英语。
首先是填写姓名,用的是与营业执照一致的名字,【First name】填写是的名字的汉字拼音,【Last name】填写的是姓氏的汉字拼音。
Tips:如果输入一直提示错误,可以别的表格输入,然后再剪切进去。

接下来就是填写产品和电池信息,以行车记录仪-Dash Cam为例,从左往右介绍:
【ASIN】填写需要进行电池审核ASIN;
【Product title】填写这个ASIN的标题;
【What's in the box】包装含有哪些产品和附件,一般第一个空格填写产品,其他三个空格填写附件;
【Are batteries sold with the product or is the product a battery】电池是与产品一起出售还是产品是电池;对应上面包装填写产品和附件,含有电池填写Yes,没有含电池填写No;

【Chemical composition / cell type of the battery】化学成分/电池类型;根据产品实际情况填写,表格有可选项,如表格为黑色则不用填写;
【Battery packaging】电池包装;根据产品实际情况填写,有可选项,如表格为黑色则不用填写;
【No. of cells】电池数量,根据产品的实际情况填写,表格有可选项,如表格为黑色则不用填写;
【Watt-hours】电池的瓦特时;根据产品实际情况填写,表格有可选项,如表格为黑色则不用填写;
【Spillability】溢出性;根据产品的实际情况填写,表格有可选项,如表格为黑色则不用填写;

【Details validation status】验证状态;前面的信息全部填写后,会自动填充,无需填写,显示绿色Complete即填写完整及正确,无需修改;

显示红色Incomplete即填写不完整及错误,需要修改全部为complete为止。

上传表格
表格填写保存之后,重新来到【管理危险品分类】页面的【上传文件】;

填写ASIN,选择文件与语言,然后上传;

上传之后,会显示【上传成功】,【配送分类状态】显示【未分类: 审核中 此 ASIN 正在接受危险品审查,这将需要 4 个工作日】;

4 个工作日之后可以查看配送分类状态,显示的是【已分类 亚马逊物流可配送的危险品】,即审核成功,就可以发货了。有时候不用4 个工作日,一两个工作日就可以审核成功;

如果显示的是未分类: 无法分类 附带原因,可以根据具体的原因进行修改,重新上传。

如果总是上传不成功,新品的话,可以重新一个链接,修改电池豁免表,确定类型再重新上传。
最后总结
以上,是霏霏总结的关于亚马逊危险品审核-填写电池和电池驱动商品豁免表的步骤以及注意事项,如果你对此有更好见解或对文章观点有疑问,欢迎关注霏霏,一起交流和探讨。




福建
12-12 周五











