卖家注意!FBA政策再次收紧,7月份将限制仓储上限
1 亚马逊:检查列表中的HTML标签
近日,亚马逊后台发布一则公告表示,2021年7月17日之后,亚马逊将停止支持在产品详细信息页面上的产品说明中使用HTML标签。
公告原文如下:

建议卖家在2021年7月17日之前使用HTML标签更新商品详情页面。之后亚马逊将不再支持在产品详细信息页面中包含HTML标记的任何产品描述。例如,如果您在产品说明的一行中使用HTML标记,则该行可能会被删除或不使用HTML格式显示。

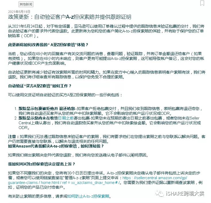
2 自动验证客户A-Z担保索赔并提供跟踪证明 近日,亚马逊发布了一则关于自动验证买家的A-Z担保索赔并提供跟踪证明的公告。
公告原文如下:

本次A-Z索赔担保政策的更新对卖家而言无疑是更加艰难的考验。为了不影响卖家的帐户健康状况或ODR,以及后续的销售业务的顺利开展,卖家最好详细解读此公告,另外,为了预防产生不必要的A-Z担保索赔,卖家最好根据“How to prevent A-to-z Guarantee Claims”页面提示的那样进行操作。 3 亚马逊大面积出现搜索问题 亚马逊最近在后台发布了公告,针对产品搜索关键词(search terms)强调了几个优化要求,并且列出了一个禁止出现的关键词列表,让卖家按照列表自检产品。




4 亚马逊欧洲站:库存绩效指数阈值提高到500 近日,亚马逊欧洲站发布了新的仓储限制政策,称目前已经降低了发货数量限制的标准,并从7月1日起,库存绩效指数阈值将提高到500。
公告原文如下:

补货数量限制的调整已经在5月16日生效了,按照官方的说法,卖家在FBA仓库中平均可以保持2-3个月销售的库存。也就是说目前的发货数量限制仍然和产品的销售情况有关,订单数量多的产品也将会有更多的发货数量。 5 亚马逊将在一周内向巴基斯坦卖家开放入驻 据外媒报道,亚马逊将在未来几天内向巴基斯坦卖家开放入驻,目前,该国已提议将巴基斯坦邮政加入亚马逊在其国内的包裹递送给合作伙伴名单,预计巴基斯坦企业将在一周内加入亚马逊卖家名单。

1 亚马逊:检查列表中的HTML标签
近日,亚马逊后台发布一则公告表示,2021年7月17日之后,亚马逊将停止支持在产品详细信息页面上的产品说明中使用HTML标签。
公告原文如下:

建议卖家在2021年7月17日之前使用HTML标签更新商品详情页面。之后亚马逊将不再支持在产品详细信息页面中包含HTML标记的任何产品描述。例如,如果您在产品说明的一行中使用HTML标记,则该行可能会被删除或不使用HTML格式显示。

2 自动验证客户A-Z担保索赔并提供跟踪证明 近日,亚马逊发布了一则关于自动验证买家的A-Z担保索赔并提供跟踪证明的公告。
公告原文如下:

本次A-Z索赔担保政策的更新对卖家而言无疑是更加艰难的考验。为了不影响卖家的帐户健康状况或ODR,以及后续的销售业务的顺利开展,卖家最好详细解读此公告,另外,为了预防产生不必要的A-Z担保索赔,卖家最好根据“How to prevent A-to-z Guarantee Claims”页面提示的那样进行操作。 3 亚马逊大面积出现搜索问题 亚马逊最近在后台发布了公告,针对产品搜索关键词(search terms)强调了几个优化要求,并且列出了一个禁止出现的关键词列表,让卖家按照列表自检产品。




4 亚马逊欧洲站:库存绩效指数阈值提高到500 近日,亚马逊欧洲站发布了新的仓储限制政策,称目前已经降低了发货数量限制的标准,并从7月1日起,库存绩效指数阈值将提高到500。
公告原文如下:

补货数量限制的调整已经在5月16日生效了,按照官方的说法,卖家在FBA仓库中平均可以保持2-3个月销售的库存。也就是说目前的发货数量限制仍然和产品的销售情况有关,订单数量多的产品也将会有更多的发货数量。 5 亚马逊将在一周内向巴基斯坦卖家开放入驻 据外媒报道,亚马逊将在未来几天内向巴基斯坦卖家开放入驻,目前,该国已提议将巴基斯坦邮政加入亚马逊在其国内的包裹递送给合作伙伴名单,预计巴基斯坦企业将在一周内加入亚马逊卖家名单。





福建
12-12 周五











