综试区跨境电商企业核定征收政策落地

综试区跨境电商企业核定征收政策落地
亚马逊等主流平台的销售数据已与税务系统实现同步,跨境电商的“裸奔时代”彻底终结。摆在卖家面前的,是两大核心焦虑:
数据透明,成本不透明:平台收入一览无余,但大量从1688、小工厂、市场档口的零散采购,却无法取得合规发票,导致账面利润虚高,税负沉重。
合规路径迷茫:过去一些不合规的冲成本方式风险极高。在“以数治税”的监管下,如何为真实发生的无票支出找到合法、安全的抵扣路径,成为关乎企业存续的关键。
⚠️ 利润被“虚增”,风险在累积。解决“无票”问题,已是跨境卖家合规化经营的必由之路。

难道无票支出,就没有合规的解决办法了?当然有!
今天就给大家讲透 ——合规无票核定政策,从根源上解决企业缺票难题,合法降低税负,金税四期下也完全经得起核查。
政策基石:无票核定的合法依据是什么?
无票核定绝非“灰色操作”,而是国家为支持跨境电商等新业态发展,量身定制的税收优惠政策。其核心法律依据是两项国家级文件:
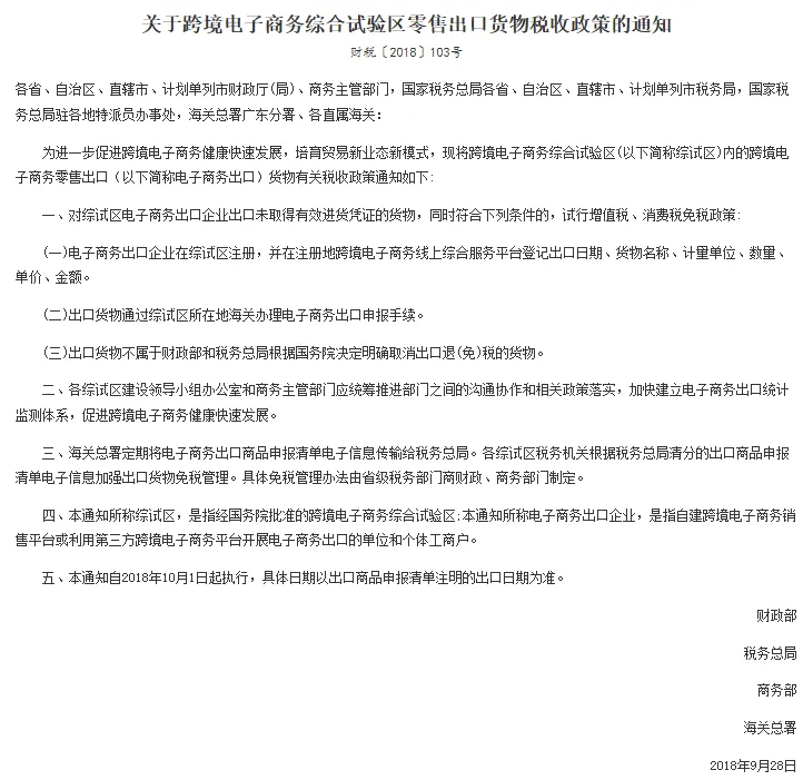
《财政部税务总局商务部海关总署关于跨境电子商务综合试验区零售出口货物税收政策的通知》(财税〔2018〕103号)
核心内容:允许在跨境电子商务综合试验区(综试区)注册的企业,对符合条件的零售出口货物,即使未取得有效进货凭证,也试行增值税、消费税免税政策。

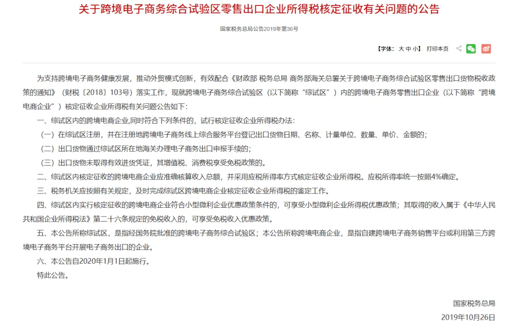
《国家税务总局关于跨境电子商务综合试验区零售出口企业所得税核定征收有关问题的公告》(国家税务总局公告2019年第36号)
核心内容:明确了综试区内跨境电商企业可享受企业所得税核定征收优惠。因其成本难以准确核算,税务机关可对其核定应税所得率。该文件是跨境电商企业所得税得以按低税率核定的最直接、最重要的操作依据。

简单来说,无票核定是针对企业真实发生、但无法取得合规发票的经营支出,在政策允许的范围内,通过合规的业务重构与主体匹配,采用核定征收方式解决无票支出无法税前扣除的问题:
● 跨境电商:综试区内的跨境电商企业,无票进货可享受增值税消费税免税,同时企业所得税按 4% 应税所得率核定征收,从根源解决无票进项难题。
核心前提:所有操作必须基于真实业务,保证合同、资金、发票、货物流 / 服务流 "四流一致",绝非虚构业务、虚开发票。
无票核定,到底能给企业带来什么?
1. 告别虚高税负,节税效果直观可算

2. 彻底规避虚开风险,金税四期下睡得安稳
金税四期实现了 "业、财、税、银、票" 全数据打通,虚开发票、资金回流、异常成本等行为,都会被大数据实时预警。而合规无票核定,所有票据均来自真实业务,全程可查、可追溯、合规合法,从根源上杜绝了买票、虚开的违法风险,企业经营更安心。
3. 操作便捷,降低跨境企业经营精力
跨境企业无需为繁杂的跨境资质、税务核定与申报流程耗费心力。从方案定制、主体落地、税务核定到后续记账报税,全流程可代办,跨境企业只需专注核心经营即可。
专业护航:麦仓园区跨境电商合规服务平台
很多老板会问:无票核定的政策我也听说过,为什么不能自己做,要找专业机构?因为税务合规的核心,从来不是 "知道政策",而是政策稳定落地 + 全流程风险把控 + 长期合规维护,这三点,正是我们的核心优势。
✅全流程一站式服务,省心省力
我们为跨境电商企业提供税收、关务、数据隐私、政策等领域的专业法规解读与规划。协助完成公司注册、资质申请、税务申报、海关申报等关键流程,将合规要求转化为可执行方案,让您快速合法地开展业务,对无票核定政策的理解、落地、风险把控,有着丰富的经验,踩过的坑、避过的雷,都能帮你提前规避。
✅一体化智能运营平台,保障长期运营
我们提供一体化的智能运营平台,在线管理税务、关务、资质等合规事务,流程透明、操作简便,实现合规工作的数字化与自动化。集成店铺管理、物流追踪、营销分析等工具,通过数据驾驶舱提供全链路业务洞察,辅助智能决策。无缝对接优质物流、仓储、营销、技术服务商,构建属于您的跨境生态网络,降低运营复杂度。
✅金融支撑,助力增长
我们提供基于交易流水、库存或应收账款的供应链融资、信用贷款等金融产品,快速补充运营资金,缓解现金流压力。提供跨境收付款、汇率风险管理、资金归集等服务,降低财务成本,提升资金使用效率与安全性。根据您的发展阶段与需求,嫁接战略投资者、产业资本等资源,助力企业实现跨越式发展。
成功案例
无票核定目前已在福州综试区部分地区试点推广。已有企业通过核定申请,获得了合规经营的法定身份与阳光化出口路径,在正规监管模式下完成全流程备案申报,财务核算简化、税务风险清零,助力企业在福州综试区安心拓展海外市场。
结语
金税四期时代,税务监管只会越来越严,靠买票、虚开冲成本的时代,早已一去不复返。无票支出不可怕,可怕的是用错误的方式解决,最终给企业和个人带来不可逆的刑事风险。合规的无票核定,不仅能帮企业合法解决缺票难题、降低税负,更能帮企业搭建规范的财税体系,为长期发展保驾护航。




综试区跨境电商企业核定征收政策落地
亚马逊等主流平台的销售数据已与税务系统实现同步,跨境电商的“裸奔时代”彻底终结。摆在卖家面前的,是两大核心焦虑:
数据透明,成本不透明:平台收入一览无余,但大量从1688、小工厂、市场档口的零散采购,却无法取得合规发票,导致账面利润虚高,税负沉重。
合规路径迷茫:过去一些不合规的冲成本方式风险极高。在“以数治税”的监管下,如何为真实发生的无票支出找到合法、安全的抵扣路径,成为关乎企业存续的关键。
⚠️ 利润被“虚增”,风险在累积。解决“无票”问题,已是跨境卖家合规化经营的必由之路。

难道无票支出,就没有合规的解决办法了?当然有!
今天就给大家讲透 ——合规无票核定政策,从根源上解决企业缺票难题,合法降低税负,金税四期下也完全经得起核查。
政策基石:无票核定的合法依据是什么?
无票核定绝非“灰色操作”,而是国家为支持跨境电商等新业态发展,量身定制的税收优惠政策。其核心法律依据是两项国家级文件:
《财政部税务总局商务部海关总署关于跨境电子商务综合试验区零售出口货物税收政策的通知》(财税〔2018〕103号)
核心内容:允许在跨境电子商务综合试验区(综试区)注册的企业,对符合条件的零售出口货物,即使未取得有效进货凭证,也试行增值税、消费税免税政策。

《国家税务总局关于跨境电子商务综合试验区零售出口企业所得税核定征收有关问题的公告》(国家税务总局公告2019年第36号)
核心内容:明确了综试区内跨境电商企业可享受企业所得税核定征收优惠。因其成本难以准确核算,税务机关可对其核定应税所得率。该文件是跨境电商企业所得税得以按低税率核定的最直接、最重要的操作依据。

简单来说,无票核定是针对企业真实发生、但无法取得合规发票的经营支出,在政策允许的范围内,通过合规的业务重构与主体匹配,采用核定征收方式解决无票支出无法税前扣除的问题:
● 跨境电商:综试区内的跨境电商企业,无票进货可享受增值税消费税免税,同时企业所得税按 4% 应税所得率核定征收,从根源解决无票进项难题。
核心前提:所有操作必须基于真实业务,保证合同、资金、发票、货物流 / 服务流 "四流一致",绝非虚构业务、虚开发票。
无票核定,到底能给企业带来什么?
1. 告别虚高税负,节税效果直观可算

2. 彻底规避虚开风险,金税四期下睡得安稳
金税四期实现了 "业、财、税、银、票" 全数据打通,虚开发票、资金回流、异常成本等行为,都会被大数据实时预警。而合规无票核定,所有票据均来自真实业务,全程可查、可追溯、合规合法,从根源上杜绝了买票、虚开的违法风险,企业经营更安心。
3. 操作便捷,降低跨境企业经营精力
跨境企业无需为繁杂的跨境资质、税务核定与申报流程耗费心力。从方案定制、主体落地、税务核定到后续记账报税,全流程可代办,跨境企业只需专注核心经营即可。
专业护航:麦仓园区跨境电商合规服务平台
很多老板会问:无票核定的政策我也听说过,为什么不能自己做,要找专业机构?因为税务合规的核心,从来不是 "知道政策",而是政策稳定落地 + 全流程风险把控 + 长期合规维护,这三点,正是我们的核心优势。
✅全流程一站式服务,省心省力
我们为跨境电商企业提供税收、关务、数据隐私、政策等领域的专业法规解读与规划。协助完成公司注册、资质申请、税务申报、海关申报等关键流程,将合规要求转化为可执行方案,让您快速合法地开展业务,对无票核定政策的理解、落地、风险把控,有着丰富的经验,踩过的坑、避过的雷,都能帮你提前规避。
✅一体化智能运营平台,保障长期运营
我们提供一体化的智能运营平台,在线管理税务、关务、资质等合规事务,流程透明、操作简便,实现合规工作的数字化与自动化。集成店铺管理、物流追踪、营销分析等工具,通过数据驾驶舱提供全链路业务洞察,辅助智能决策。无缝对接优质物流、仓储、营销、技术服务商,构建属于您的跨境生态网络,降低运营复杂度。
✅金融支撑,助力增长
我们提供基于交易流水、库存或应收账款的供应链融资、信用贷款等金融产品,快速补充运营资金,缓解现金流压力。提供跨境收付款、汇率风险管理、资金归集等服务,降低财务成本,提升资金使用效率与安全性。根据您的发展阶段与需求,嫁接战略投资者、产业资本等资源,助力企业实现跨越式发展。
成功案例
无票核定目前已在福州综试区部分地区试点推广。已有企业通过核定申请,获得了合规经营的法定身份与阳光化出口路径,在正规监管模式下完成全流程备案申报,财务核算简化、税务风险清零,助力企业在福州综试区安心拓展海外市场。
结语
金税四期时代,税务监管只会越来越严,靠买票、虚开冲成本的时代,早已一去不复返。无票支出不可怕,可怕的是用错误的方式解决,最终给企业和个人带来不可逆的刑事风险。合规的无票核定,不仅能帮企业合法解决缺票难题、降低税负,更能帮企业搭建规范的财税体系,为长期发展保驾护航。






其他
04-09 周四











