又有卖家资金遭冻结!多账号卖家该如何规避账号关联问题?

今年做亚马逊的可谓是难上加难,接连遭受国内外的双重打击,先是国内工厂复工难,然后物流运费上涨,限制销售等等。
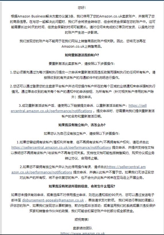
万万没想到还有更难的。近日,一卖家收到一封来自亚马逊的邮件,被告知账号关联,同时,英国账号资金也被冻结了……
是的,被平台判定账号关联之后,卖家资金又双叒叕地被冻结了。
(图为邮件原文,来源网络侵删)
像这种关联死账号的情况,一般而言应该所有账号都会被封,但是据这位卖家反映,距离收到邮件已经过了好几天,除了英国账号被封之外,他在德法意西的站点却可以正常运营。
他联系了亚马逊客服, 得到解释只有一个: “账户关联问题” 具体什么原因导致封号, 客服至今未给出明确回应。
(像企鹅还有亚马逊这样的大厂,客服大概率长这样)
我们都知道,亚马逊只允许个人或公司拥有一个账号,并且在“关联”这件事上,也采用了很多措施,比如获取卖家相关信息,通过匹配关联因素,判断多个店铺账号是否属于同一卖家。但卖家往往为了拓展业务和分散风险,会绞尽脑汁多注册账号。因此,多账号就就容易触发关联问题。

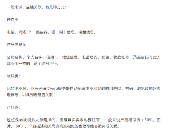
顾小北曾在个人公众号上总结过:
(截图来自顾小北公众号,侵删)

(来源 公众号:SellerGrowth卖家成长)


今年做亚马逊的可谓是难上加难,接连遭受国内外的双重打击,先是国内工厂复工难,然后物流运费上涨,限制销售等等。
万万没想到还有更难的。近日,一卖家收到一封来自亚马逊的邮件,被告知账号关联,同时,英国账号资金也被冻结了……
是的,被平台判定账号关联之后,卖家资金又双叒叕地被冻结了。
(图为邮件原文,来源网络侵删)
像这种关联死账号的情况,一般而言应该所有账号都会被封,但是据这位卖家反映,距离收到邮件已经过了好几天,除了英国账号被封之外,他在德法意西的站点却可以正常运营。
他联系了亚马逊客服, 得到解释只有一个: “账户关联问题” 具体什么原因导致封号, 客服至今未给出明确回应。
(像企鹅还有亚马逊这样的大厂,客服大概率长这样)
我们都知道,亚马逊只允许个人或公司拥有一个账号,并且在“关联”这件事上,也采用了很多措施,比如获取卖家相关信息,通过匹配关联因素,判断多个店铺账号是否属于同一卖家。但卖家往往为了拓展业务和分散风险,会绞尽脑汁多注册账号。因此,多账号就就容易触发关联问题。

顾小北曾在个人公众号上总结过:
(截图来自顾小北公众号,侵删)

(来源 公众号:SellerGrowth卖家成长)




福建
12-12 周五











