欧洲单一专利与传统专利的区别
AI设计/3D打印/欧洲市场实战拆解,点击报名
01
什么是欧洲单一专利?
欧洲单一专利是一种“具有统一效力的欧洲专利”,也被称为具备单一效力的欧洲专利。在欧洲专利局(European Patent Office,EPO)根据《欧洲专利公约》(European Patent Convention,EPC)的规则和程序授予欧洲专利(European patent,EP)后,专利权人可以在欧洲专利授权公告后的一个月内向EPO提交“单一效力请求”的申请,而无需像传统欧洲专利分别到各个国家登记,也无需分别缴纳相应费用,该专利就可以在单一专利体系的全部参与国生效,获得统一保护。
单一专利体系主要以两项欧盟法规(欧盟第1257/2012、1260/2012号条例)为基础法律框架。参与该体系的国家均为欧盟国家。在27个欧盟成员国中,除克罗地亚和西班牙外,有25个成员国参与签署了建立单一专利体系的欧盟条例,它们是:奥地利、比利时、保加利亚、塞浦路斯、捷克共和国、丹麦、爱沙尼亚、芬兰、法国、德国、希腊、匈牙利、爱尔兰、意大利、拉脱维亚、立陶宛、卢森堡,马耳他、荷兰、波兰、葡萄牙、罗马尼亚、斯洛伐克、斯洛文尼亚、瑞典。然而,其中一些国家还未批准UPCA,尚不满足运行单一专利体系的条件因此,预计在单一专利体系启动时,单一专利的保护地域仅覆盖17个已批准UPCA的国家,它们是: 奥地利、比利时、保加利亚、丹麦、爱沙尼亚、芬兰、法国、德国、意大利、拉脱维亚、立陶宛、卢森堡、马耳他、荷兰、葡萄牙、斯洛文尼亚、瑞典。2024年9月1日起,第二代单一专利覆盖18个欧盟成员国,在第一代基础上增加了罗马尼亚。
02
单一专利的特点?
1、单一专利没有复杂而昂贵的国家阶段审查程序费;
2、欧洲专利局负责单一专利的技术操作;
3、单一专利申请的提交和审查不需要支付额外费用;
4、六年过渡期结束后,将不再需要对授权的专利文本进行翻译。而在过渡期间的翻译文本,仅用于信息提供,不具有任何法律效力;
5、单一专利不受目前分散的续展费制度的约束;
6、续展费用的设定非常有竞争力,且在最初的十年里特别有吸引力。只有一个程序和一个截止日期,所有付款都以欧元支付,并且没有要求必须通过代理机构;
7、所有授权后的管理都由欧洲专利局集中处理;
8、在线注册包括单一专利法律地位的信息,尤其是许可证和转让信息;
9、单一专利赋予申请人的专利在成员国范围内统一的保护,因为实体专利法是统一的,且《统一专利法院协议》也已生效。
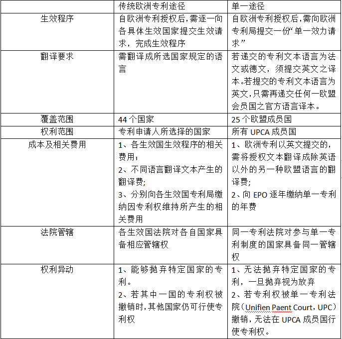
03
单一专利与传统专利的区别?

- END -


01
什么是欧洲单一专利?
欧洲单一专利是一种“具有统一效力的欧洲专利”,也被称为具备单一效力的欧洲专利。在欧洲专利局(European Patent Office,EPO)根据《欧洲专利公约》(European Patent Convention,EPC)的规则和程序授予欧洲专利(European patent,EP)后,专利权人可以在欧洲专利授权公告后的一个月内向EPO提交“单一效力请求”的申请,而无需像传统欧洲专利分别到各个国家登记,也无需分别缴纳相应费用,该专利就可以在单一专利体系的全部参与国生效,获得统一保护。
单一专利体系主要以两项欧盟法规(欧盟第1257/2012、1260/2012号条例)为基础法律框架。参与该体系的国家均为欧盟国家。在27个欧盟成员国中,除克罗地亚和西班牙外,有25个成员国参与签署了建立单一专利体系的欧盟条例,它们是:奥地利、比利时、保加利亚、塞浦路斯、捷克共和国、丹麦、爱沙尼亚、芬兰、法国、德国、希腊、匈牙利、爱尔兰、意大利、拉脱维亚、立陶宛、卢森堡,马耳他、荷兰、波兰、葡萄牙、罗马尼亚、斯洛伐克、斯洛文尼亚、瑞典。然而,其中一些国家还未批准UPCA,尚不满足运行单一专利体系的条件因此,预计在单一专利体系启动时,单一专利的保护地域仅覆盖17个已批准UPCA的国家,它们是: 奥地利、比利时、保加利亚、丹麦、爱沙尼亚、芬兰、法国、德国、意大利、拉脱维亚、立陶宛、卢森堡、马耳他、荷兰、葡萄牙、斯洛文尼亚、瑞典。2024年9月1日起,第二代单一专利覆盖18个欧盟成员国,在第一代基础上增加了罗马尼亚。
02
单一专利的特点?
1、单一专利没有复杂而昂贵的国家阶段审查程序费;
2、欧洲专利局负责单一专利的技术操作;
3、单一专利申请的提交和审查不需要支付额外费用;
4、六年过渡期结束后,将不再需要对授权的专利文本进行翻译。而在过渡期间的翻译文本,仅用于信息提供,不具有任何法律效力;
5、单一专利不受目前分散的续展费制度的约束;
6、续展费用的设定非常有竞争力,且在最初的十年里特别有吸引力。只有一个程序和一个截止日期,所有付款都以欧元支付,并且没有要求必须通过代理机构;
7、所有授权后的管理都由欧洲专利局集中处理;
8、在线注册包括单一专利法律地位的信息,尤其是许可证和转让信息;
9、单一专利赋予申请人的专利在成员国范围内统一的保护,因为实体专利法是统一的,且《统一专利法院协议》也已生效。
03
单一专利与传统专利的区别?

- END -







其他
04-09 周四











