优时派 | “一站式”特色退货服务(服饰篇)

在全球电商市场中,服装鞋帽占电商总销售额的22%-25%*,仅次于电子产品的28%*,成为第二大销售品类。在美国,服装和配饰约占所有线上销售额的20%。根据Capital One Shopping研究数据报告显示,美国零售市场2025年预估将达到1594亿美元;2024年至2030年,美国时尚电子商务的复合年增长率(CAGR)为8.6%。

报告还显示,中国是全球最大的时尚电子商务市场,营收入2070亿美元,比美国还高13.7%,非常多的中国跨境卖家活跃在全球各个电商平台中。

销售火爆,随之而来的还有退货隐忧。服装鞋帽品类的退货概率会高出其他类目3.25%。据购物评价平台Trustpilot的研究,超33%的受访美国消费者称自己经常退货,有35%的服饰配饰消费者在网购时,会同时订购多种尺码或颜色的商品进行试穿,然后退回一部分不合适的商品。
针对美国电商市场,尤其是退换货领域,U-Speed优时派提供高效、便捷、专业的逆向物流服务。对于这些服装鞋帽品类的退货,优时派是如何进行退货处理,并达到美电商平台的二次上架标准的?又有哪些特色的退运服务?一起来看看吧——

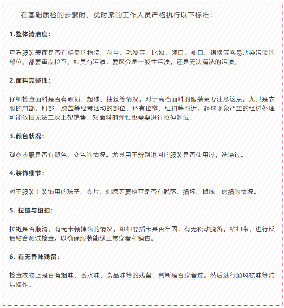
所有退货当日入库,48小时内完成查勘,第一时间拍照录入上传收货状态。首先,将对于所有服装类目进行基础质检:
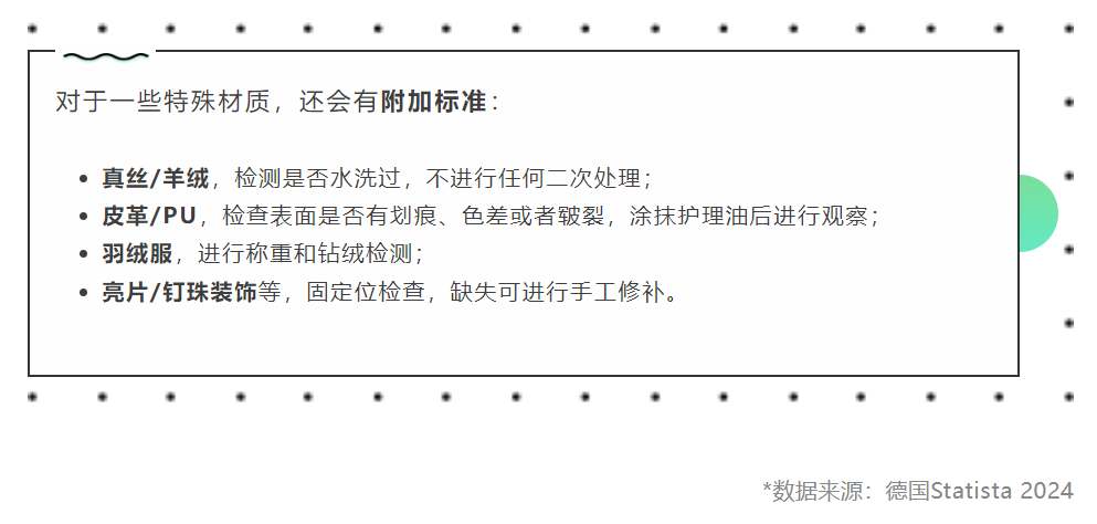
1.外观检查
✔ 无污渍
✔ 无磨损/起球
✔ 标签完整
✔ 无异味残留
2.功能检测
✔ 拉链/纽扣
✔ 弹性面料
✔ 粘扣带


随后,优时派对准备二次上架的退货进行初步的分级处理:
A级(可直接销售):
原始包装完整+未拆吊牌+满足所有基础标准;只需熨烫平整,重新包装,就能二次上线。
B级(需修复再上架):
轻微瑕疵(如线头外露),需维修翻新或进行贴标换标;实现退货商品价值最大化。
C级(无法上架):
损坏严重,存在无法修复问题(染色/变形)或卫生风险,甚至欺诈性退货,进行退运回国或就地销毁处理。




扫码关注
“优时派U-Speed”

扫码咨询
“更多业务信息”



在全球电商市场中,服装鞋帽占电商总销售额的22%-25%*,仅次于电子产品的28%*,成为第二大销售品类。在美国,服装和配饰约占所有线上销售额的20%。根据Capital One Shopping研究数据报告显示,美国零售市场2025年预估将达到1594亿美元;2024年至2030年,美国时尚电子商务的复合年增长率(CAGR)为8.6%。

报告还显示,中国是全球最大的时尚电子商务市场,营收入2070亿美元,比美国还高13.7%,非常多的中国跨境卖家活跃在全球各个电商平台中。

销售火爆,随之而来的还有退货隐忧。服装鞋帽品类的退货概率会高出其他类目3.25%。据购物评价平台Trustpilot的研究,超33%的受访美国消费者称自己经常退货,有35%的服饰配饰消费者在网购时,会同时订购多种尺码或颜色的商品进行试穿,然后退回一部分不合适的商品。
针对美国电商市场,尤其是退换货领域,U-Speed优时派提供高效、便捷、专业的逆向物流服务。对于这些服装鞋帽品类的退货,优时派是如何进行退货处理,并达到美电商平台的二次上架标准的?又有哪些特色的退运服务?一起来看看吧——

所有退货当日入库,48小时内完成查勘,第一时间拍照录入上传收货状态。首先,将对于所有服装类目进行基础质检:
1.外观检查
✔ 无污渍
✔ 无磨损/起球
✔ 标签完整
✔ 无异味残留
2.功能检测
✔ 拉链/纽扣
✔ 弹性面料
✔ 粘扣带


随后,优时派对准备二次上架的退货进行初步的分级处理:
A级(可直接销售):
原始包装完整+未拆吊牌+满足所有基础标准;只需熨烫平整,重新包装,就能二次上线。
B级(需修复再上架):
轻微瑕疵(如线头外露),需维修翻新或进行贴标换标;实现退货商品价值最大化。
C级(无法上架):
损坏严重,存在无法修复问题(染色/变形)或卫生风险,甚至欺诈性退货,进行退运回国或就地销毁处理。




扫码关注
“优时派U-Speed”

扫码咨询
“更多业务信息”





广东
12-26 周五











