大动作!海南封关释放信号:涉及企业税务资金,要这样干!
近日,党中央批准海南自由贸易港封港于2025年12月18日正式启动。司盟企服也迎来海南公司注册高峰期,但不少老板仍在问“海南封关对我们企业有什么影响?现在是不是要把控股平台放到海南?”这事对企业和个人的影响,绝不只是“过关”那么简单。
1、如何理解海南封关政策
海南封关政策即把海南岛全岛建成一个海关监管特殊区域,实行“一线放开、二线管住 、岛内自由”三大政策,也就是说进出海南的货物要像进出境一样接受海关管理。
一线放开:境外进入海南叫“一线”;74%的商品不再征收关税即零关税。
二线管住:从海南进入内地叫“二线”;海南商品进入内地视为进口,将严格监管并缴纳关税。加工环节商品增值不超过30%需缴纳关税,反之达到30%的货物才能免关税销往内地。
岛内自由:海南岛内实行“零关税、低税率、简税制”。企业和个人在岛内的贸易、投资、资金流动、人才等自由流通,营商环境极大提升!
2、海南封关带来的税务问题
按照海南封关后的新规则,特别是这三类企业就不得不重新考虑税务问题。
第一类:做海南免税品生意的企业;封关前进口到海南的商品可以随意支配买卖,封关后,“卖给谁、卖在哪儿”都将纳入监管。特别是海南调货到内地的产品将不再是灰色地带!企业老板需要搞清什么能免?怎么免?卖到哪卖给谁能真免?
第二类:做“保税加工”或“离岸组装”的企业;想利用在海南设厂做“免税进口+岛内加工+外销/内销”,老板需要搞清每一笔货是否是外销,还是进入内地。按现在“二线管住”政策,每一个环节都可能会成为税务稽查的重点。
第三类:把海南作为“中转枢纽”的跨境平台;想从海外采购、在海南集货、然后再销中国?需要弄清商品清单是否在“免税目录”内?跨境转口是否符合路径逻辑?数据、报关、支付流是否三流合一?
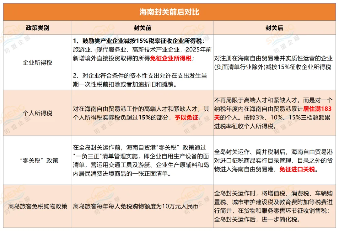
当然,封关后企业能享受到不同税种带来的利好政策,如下图。
3、海南封关前企业要做什么?
尽早注册海南公司!尽早注册海南公司!尽早注册海南公司!
对企业老板来说,利用海南公司做税收、外汇、股权架构的布局,可以达到合理避税,降低运营成本的目的。例如利用海南公司作为股东去境外注册公司,境外公司有利润给海南公司分红,可免企业所得税。
小司建议老板在封关前注册好,可以锁定现有宽松政策,优先布局跨境电商、高端制造等领域,利用“加工增值免关税”政策抢占内地市场。
4、海南公司注册限时1元抢!
现在是海南公司注册黄金时机,司盟企服海南公司注册限时1元,时效7-10个工作日。对应海口地址挂靠、银行开户(基本户/一般户)、小规模财务代理(零申报)服务费用也大大降低,如需办理的老板抓紧上车!
司盟企服海南公司注册服务优势:
1.全程无需法人到场,包括银行开户;
2.地址稳定,地址有合同,配合工商税务检查,开立银行对公账户;
3.封关前地址可以挂靠,审核宽松,注册费用低,最低1元,免费刻章。
注:封关后地址会真实核查,刻章付费,注册难度和成本双双增加!!!

扫码抢海南公司注册1元优惠
海南公司凭借创业成本降低、贸易管理宽松、外汇管制自由、公司税赋降低的优势,被越来越多老板青睐,近期司盟企服咨询量爆棚,如需办理请您尽快联系专属客户经理或小司,错峰注册尽快下证享受政策红利!


近日,党中央批准海南自由贸易港封港于2025年12月18日正式启动。司盟企服也迎来海南公司注册高峰期,但不少老板仍在问“海南封关对我们企业有什么影响?现在是不是要把控股平台放到海南?”这事对企业和个人的影响,绝不只是“过关”那么简单。
1、如何理解海南封关政策
海南封关政策即把海南岛全岛建成一个海关监管特殊区域,实行“一线放开、二线管住 、岛内自由”三大政策,也就是说进出海南的货物要像进出境一样接受海关管理。
一线放开:境外进入海南叫“一线”;74%的商品不再征收关税即零关税。
二线管住:从海南进入内地叫“二线”;海南商品进入内地视为进口,将严格监管并缴纳关税。加工环节商品增值不超过30%需缴纳关税,反之达到30%的货物才能免关税销往内地。
岛内自由:海南岛内实行“零关税、低税率、简税制”。企业和个人在岛内的贸易、投资、资金流动、人才等自由流通,营商环境极大提升!
2、海南封关带来的税务问题
按照海南封关后的新规则,特别是这三类企业就不得不重新考虑税务问题。
第一类:做海南免税品生意的企业;封关前进口到海南的商品可以随意支配买卖,封关后,“卖给谁、卖在哪儿”都将纳入监管。特别是海南调货到内地的产品将不再是灰色地带!企业老板需要搞清什么能免?怎么免?卖到哪卖给谁能真免?
第二类:做“保税加工”或“离岸组装”的企业;想利用在海南设厂做“免税进口+岛内加工+外销/内销”,老板需要搞清每一笔货是否是外销,还是进入内地。按现在“二线管住”政策,每一个环节都可能会成为税务稽查的重点。
第三类:把海南作为“中转枢纽”的跨境平台;想从海外采购、在海南集货、然后再销中国?需要弄清商品清单是否在“免税目录”内?跨境转口是否符合路径逻辑?数据、报关、支付流是否三流合一?
当然,封关后企业能享受到不同税种带来的利好政策,如下图。
3、海南封关前企业要做什么?
尽早注册海南公司!尽早注册海南公司!尽早注册海南公司!
对企业老板来说,利用海南公司做税收、外汇、股权架构的布局,可以达到合理避税,降低运营成本的目的。例如利用海南公司作为股东去境外注册公司,境外公司有利润给海南公司分红,可免企业所得税。
小司建议老板在封关前注册好,可以锁定现有宽松政策,优先布局跨境电商、高端制造等领域,利用“加工增值免关税”政策抢占内地市场。
4、海南公司注册限时1元抢!
现在是海南公司注册黄金时机,司盟企服海南公司注册限时1元,时效7-10个工作日。对应海口地址挂靠、银行开户(基本户/一般户)、小规模财务代理(零申报)服务费用也大大降低,如需办理的老板抓紧上车!
司盟企服海南公司注册服务优势:
1.全程无需法人到场,包括银行开户;
2.地址稳定,地址有合同,配合工商税务检查,开立银行对公账户;
3.封关前地址可以挂靠,审核宽松,注册费用低,最低1元,免费刻章。
注:封关后地址会真实核查,刻章付费,注册难度和成本双双增加!!!

扫码抢海南公司注册1元优惠
海南公司凭借创业成本降低、贸易管理宽松、外汇管制自由、公司税赋降低的优势,被越来越多老板青睐,近期司盟企服咨询量爆棚,如需办理请您尽快联系专属客户经理或小司,错峰注册尽快下证享受政策红利!





广东
12-26 周五











