关税压顶、税单敲门!2025跨境电商十大事件回顾


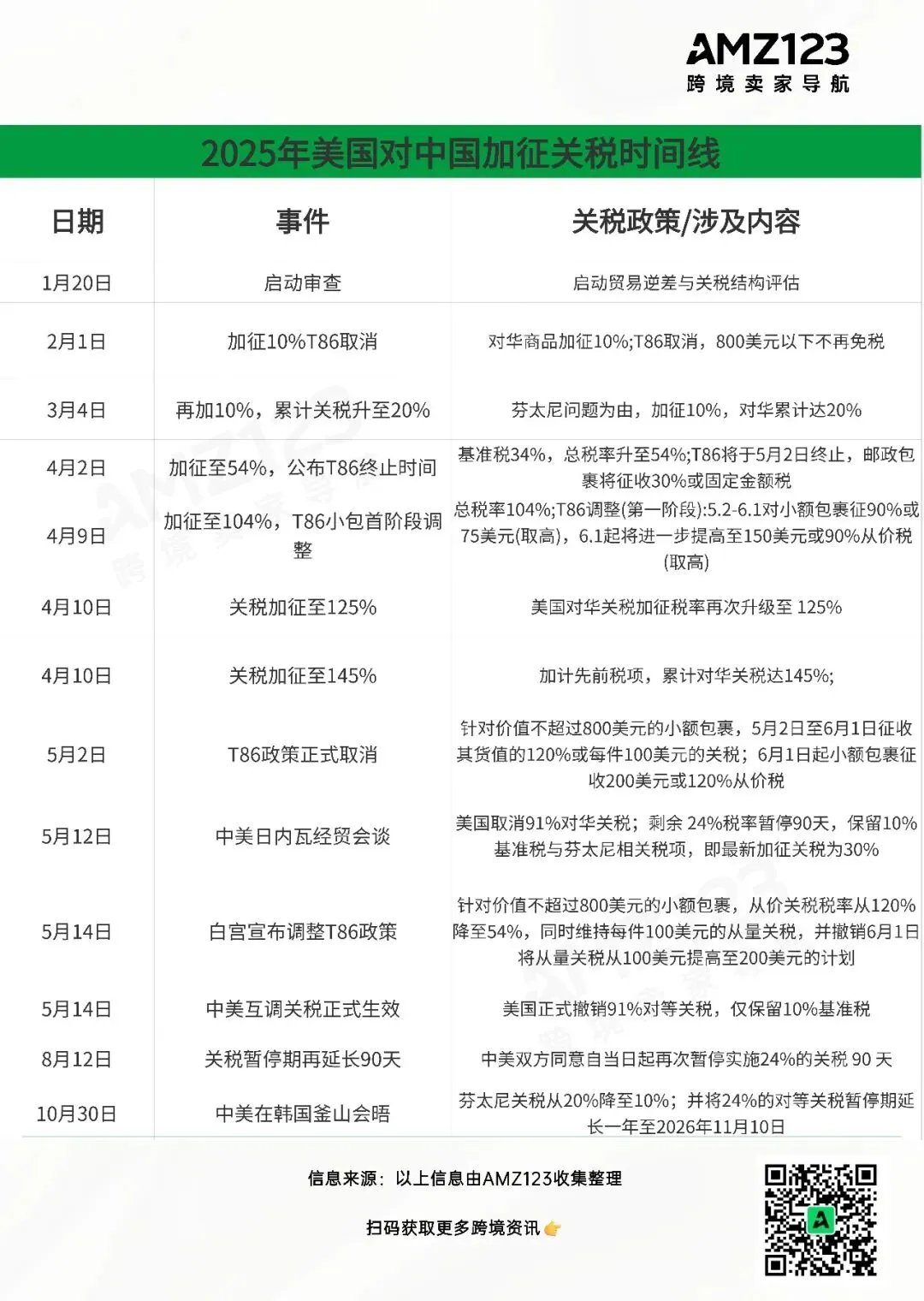
2025年,美国对华关税政策经历了从紧张升级到逐步缓和的过程。
上半年,美国频繁调整关税,政策一度急剧升级。2月启动加税并拟取消小额免税,4月对华总关税一度累加至145%。转折出现在5月,中美发布联合声明,美方大幅取消加征关税,总税率降至30%。
具体请查看:中美会谈联合声明发布,美国将取消这些对华关税!
下半年,紧张局势持续缓和。8月,双方同意再次暂停部分关税;
具体请查看:最新!中美将关税暂停期再延长90天
至10月底,美方进一步降低并延长了多项关税的暂停期限,将主要对等关税的暂停期延长至2026年11月。
具体请查看:中美关税战再缓!美方取消10%加税、24%关税暂停一年

特朗普这个“新官”上任,“三把火”都烧到了关税上,也烧到了跨境卖家的利润空间里。美国关税频繁变动带来的不确定性,正在倒逼卖家转向多个市场布局,加速行业洗牌。

2025年初,美国“不卖就禁”TikTok法案触发全球用户迁移,短短两日超70万海外用户涌入小红书,推动其登顶美国、加拿大、英国等地App Store下载榜榜首。借势这波“赛博大迁徙”,小红书快速启动全球化电商布局,于3月10日正式推出“电商出海领航计划”,首期覆盖美国、中国香港及澳门市场。
具体请查看:最新!小红书正式进军跨境电商

然而,小红书的电商出海之路并非一帆风顺。随着特朗普上任,TikTok在美封禁事件峰回路转,跟风涌入的TikTok用户们陆续还巢,小红书的流量开始回落。截至2月初,小红书的海外日活较巅峰期下跌了70%。
同时,小红书出海还有“硬伤缠身”。据业内爆料,商家普遍反映该平台政策细节不透明,物流时效上也明显慢于主流跨境平台。面临这些短板,小红书正持续调整,通过扩大类目、降低入驻门槛,并借助海外MCN招募等方式加强本地化内容生态。
所谓“泼天流量”多是TikTok难民短期“备胎式”迁移,留存率低迷,实际上根本撑不起小红书的跨境电商转化,纯属虚火。小红书想要出海,还是需要先解决自身“硬伤”。

跨境平台
2025年初,亚马逊率先启动新一轮裁员,在北美零售部门及加拿大物流仓库中裁减近两千人,并引发了当地工会的法律诉讼。
随后,裁员潮迅速在全球电商与科技行业蔓延:德国电商Otto裁撤约480个客服岗位,并在8月底前关闭13个客服中心;Wayfair优化技术团队,裁员340人;印度Flipkart关闭亏损的ANS Commerce子公司,名下所有员工被裁;TikTok也在新加坡、爱尔兰等地进行了多轮裁员,在爱尔兰的业务预计裁减300人。
进入10月,亚马逊再次宣布将在全球裁减约1.4万名企业员工,涉及人力资源、云计算、广告等多个部门,成为2022年以来规模最大的收缩。其中,中国区团队受到显著冲击,裁员比例高于全球平均(4%),部分业务团队与中层管理岗位被优先优化。
具体请查看:亚马逊裁员数万人!一批中国区招商经理失联?

物流企业
2025年3月,美国邮政(USPS)宣布拟通过自愿提前退休方式裁减1万名员工,并关闭大量网点,以应对高达95亿美元的年度净亏损。
与此同时,物流巨头UPS的裁员规模更为显著。其第三季度财报显示,累计裁员约4.8万人,远超年初计划的2万人,员工总数减少近10%。这一结构性调整源于亚马逊业务量下降及自动化进程加速。
具体请查看:继亚马逊后,又一巨头被曝裁员近5万!
覆巢之下,焉有完卵。2025年全球电商、物流巨头们陆续启动裁员计划,背后的推手不仅有AI技术革新及成本收缩要求,还有全球贸易环境充满不确定性带来的挑战。

2025年6月,国家税务总局首次明确要求所有为中国卖家提供服务的境内外电商平台必须向税务机关报送卖家涉税信息。新规之下,境内外电商平台均需在2025年7月前完成基本信息备案,并按季度报送卖家身份、收入等涉税信息,首次数据报送时间为2025年10月。
具体请查看:定了!跨境平台需报税,卖家信息将定期上报

2025年9月起,SHEIN、速卖通、Shopee等跨境电商平台陆续推进卖家涉税信息报送工作。
具体请查看:注意!多个电商平台将报送卖家涉税信息
10月,亚马逊也发布了一则关于中国的平台企业涉税信息报送要求的通知,说明其将在2025年10月31日前进行首次季度信息报送,范围涵盖2025年第三季度(7月至9月)期间。此后,亚马逊将持续提交季度报告。
具体请查看:定了!亚马逊将报送所有中国卖家涉税信息!
据统计,目前已有超7000家境内外平台报送数据,税务部门已开始比对数据并督促整改。此外,2025年12月,国家税务总局公布了《欠税公告办法》,规定自2026年3月1日起,欠税企业信息将被对外公示。
具体请查看:卖家还在等口径!欠税公示制度却已明确落地
在收到多轮税务局短信提醒后,部分跨境电商企业已开始进行税务申报工作,并尝试9810模式、赛维模式等路径节省报税成本。此外,“无票免征”试点已在广州、杭州落地,预计后续将进一步铺开。
具体请查看:“无票免征”试点推进,覆盖杭州、深圳等地!
此政策旨在堵塞跨境税收监管漏洞,终结卖家“藏身平台之后”的旧况,标志着跨境电商全面进入税务透明化时代。新合规化周期下,能率先交出平衡税务优化与合规成本的答卷者“胜”。

2025年5月2日,随着美国正式取消T86小额免税政策,依赖“中国直邮+低价倾销”的Temu遭遇重创。
5月3日,Temu正式宣布,暂停所有从中国发往美国的直邮业务,转向由美国本地卖家负责销售与发货的全新履约体系,以彻底规避合规风险与税负压力。
在贸易紧张局势缓和的背景下,8月,据《金融时报》消息,Temu已恢复直接从中国工厂向美国运送商品。此次重启伴随着Temu在美国物流体系上的进一步投入。平台进一步扩大了自建物流网络,并同步恢复了“全托管”模式。此外,Temu也相应加大了在美国市场的广告宣传力度。
具体请查看:Temu顶住了关税,却把卖家“逼进死角”
以“低价”为核心优势的Temu终究是难以舍弃直邮模式。但美国T86政策的取消已成定数,想要维持低价优势,“直邮”仍不是最佳解法,预计Temu的模式仍会有变数。

自2025年起,以美国取消小额包裹免税政策为开端,全球多国相继跟进,逐步取消对低价值进口商品的关税豁免,转向全面征税。
欧洲方面,欧盟计划自2026年起对低价包裹征收固定关税及处理费;德国、法国、比利时等成员国也各自宣布了加征增值税或关税的具体方案。英国与俄罗斯也制定了在未来数年取消免税门槛的时间表。
在亚洲,日本和泰国均已明确,将从2026年起分别取消1万日元及1500泰铢以下的进口商品免税待遇,导致相关包裹的综合税负显著上升。
具体请查看:中国卖家被盯上了!多国拟对小额包裹征税

部分卖家曾长期依赖的"低价+免税"增长模式彻底失效,随着各国新政落地,成本结构、定价策略和物流布局都需进行根本性调整,若仍固守旧有的运营模式,将面临成本失控,只能出局的风险。

2025年跨境电商上市热潮持续:
5月19日,家居收纳大卖太力科技在深交所创业板挂牌上市;
5月27日,消费品牌类大卖尚睿科技在新三板挂牌上市;
6月11日,智能影像大卖影石创新在上海证券交易所科创板成功上市;
11月10日,有着“非洲纸尿裤之王”美誉的卫生用品大卖乐舒适登陆港交所主板上市。
具体请查看:上市热潮来袭,这三家跨境大卖传来好消息!
退市:
5月7日,智能家电大卖晨北科技从港股退市;
具体请查看:年收6.5亿美元!深圳跨境大卖正式退市
11月27日,化妆刷大卖尚洋科技在新三板退市。
退出跨境业务:
今年8月,服装大卖择尚科技连续两年营收归零,面临强制退市风险。公司跨境电商业务已经全面停滞,决定转型新能源赛道。
12月5日,内衣大卖汇洁股份发布公告,宣布终止旗下跨境内衣品牌Understance的运营。
具体请查看:突发!深圳大卖北美业务踩下 “急刹车”

市场环境始终处于动态变化之中,企业命运随周期起伏,上演着上市扩张与退场调整的交替叙事。这种潮起潮落的背后,往往是政策调控、消费需求演变及企业适应能力的综合博弈。

中国跨境直播电商市场正迎来爆发式增长。据艾媒咨询数据显示,2023年市场规模预计达2845.8亿元,同比增长高达155%;预计到2025年,这一规模将跃升至8287亿元,展现出极为迅猛的增长前景。
在此背景下,国内头部主播及MCN机构纷纷将出海作为核心战略,具体实践与成绩呈现出“冰火两重天”的局面:
三只羊集团:截至2024年6月,三只羊已在新加坡、马来西亚、越南、泰国等国与超20位主播达成合作,累计成交额达2500万元人民币;2025年11月,三只羊表示,集团将加速海外扩张,正式启动巴西市场布局。
辛选集团:2023年,辛巴在泰国一场直播销售额达8.3亿元,总订单量超678万单;2025年3月,其团队在韩国开启专场直播,首日美妆销售额突破8.1亿元,随后宣布总销售额破10亿元;2025年6月,辛巴出席俄罗斯圣彼得堡国际经济论坛。此前其团队已在俄通过直播实现6小时GMV破亿。
美ONE:于2023年启动出海业务,首站落地印尼,致力于打造本地达人矩阵。然而,其团队(MTYN)至2024年月均销售额不足10万美元,在印尼MCN机构中排名第86位,出海尝试暂时受挫。

不得不说,中国人在直播带货这块一直是“遥遥领先”的。国内市场增长触顶的背景下,在电商生态逐渐完善的海外新舞台,未来国内头部主播们十八般武艺尽出,或将赚更多“老外”的钱。

全球主要电商平台正集体加码AI领域,将其作为核心增长引擎。各平台具体AI布局如下:

北美市场:
亚马逊:其云服务(AWS)成为增长核心,AI业务带动算力与基础设施投资大幅增加。公司2025年计划资本支出高达1000亿美元,大部分将用于AI数据中心、硬件及生成式AI服务能力建设。
Shopify:加速AI战略,推出约150项新产品与功能。强化智能助手Sidekick的推理分析能力,支持语音交互进行业务决策;推出“声明式商务”模式,利用AI实现自动建站与内容生成;并开放开发接口,赋能开发者构建实时数据交互的AI购物助手。
eBay:着力构建“统一智能体商务平台”,整合其历史交易数据与外部AI系统,以强化自主AI购物助手的功能,提升跨平台购物体验。
Etsy:与OpenAI合作,使美国ChatGPT用户可直接在对话中发现并购买平台商品。同时优化搜索算法,并为卖家推出AI标题建议与写作助手等工具。
Pinterest:推出AI语音助手“Pinterest Assistant”及一系列智能推荐工具,以提升商品匹配精度与购物转化效率。
欧洲市场:
Yandex:推出具备多模态交互能力的新AI助手“Alice AI”,并计划在2027年底前部署2万台配送机器人以降低物流成本。
Zalando:在22个市场上线“AI个性化推荐区”,整合机器学习商品推荐、交互式视频购物、直播销售及智能内容推送功能,以打造个性化沉浸式购物体验。
具体请查看:集体AI化?跨境电商平台Q3财报出炉!
AI电商,正在从过去的“空头支票”化为现实。随着电商平台的集体AI化,未来AI预计将渗透进跨境电商行业的更多场景、更多领域,并成为卖家们新一轮竞争的“核心武器”。

2025年,大量在亚马逊平台经营的中国跨境电商卖家正悄然进行一项重要调整:将公司注册主体从中国大陆迁往香港。数据显示,这一趋势在2025年下半年显著加速,仅11月单月变更数量就达到780家,较此前数月呈倍数级增长。

引发此次变更潮的直接原因,是中国于2025年6月出台的新规。该规定要求电商平台定期向税务部门提供卖家的身份与营收数据,首次申报截止日期为10月31日。
香港税制相对简明成为卖家的首选。据了解,香港采用地域制度,首批200万港元对本地利润征收8.25%,之后征收16.5%税——无增值税、销售税和资本利得税。这对中小型跨境卖家具有吸引力,根据Marketplace Pulse的估计,75%的搬迁卖家年收入低于100万美元。
然而,这一操作的实际效果可能有限。根据中国税法,若企业的实质管理与控制仍在内地,税务机关仍可对其行使征税权。随着国际税务信息交换日益畅通,通过变更注册地彻底规避税务监管的难度正在增加。
重要政策变化往往是市场环境转变的催化剂。跨境卖家扎堆换香港主体的背后,本质是看中了税制差异带来的成本优势,但在不可逆转的税务合规趋势下,这类操作后续或也将受到严格监管。




2025年,美国对华关税政策经历了从紧张升级到逐步缓和的过程。
上半年,美国频繁调整关税,政策一度急剧升级。2月启动加税并拟取消小额免税,4月对华总关税一度累加至145%。转折出现在5月,中美发布联合声明,美方大幅取消加征关税,总税率降至30%。
具体请查看:中美会谈联合声明发布,美国将取消这些对华关税!
下半年,紧张局势持续缓和。8月,双方同意再次暂停部分关税;
具体请查看:最新!中美将关税暂停期再延长90天
至10月底,美方进一步降低并延长了多项关税的暂停期限,将主要对等关税的暂停期延长至2026年11月。
具体请查看:中美关税战再缓!美方取消10%加税、24%关税暂停一年

特朗普这个“新官”上任,“三把火”都烧到了关税上,也烧到了跨境卖家的利润空间里。美国关税频繁变动带来的不确定性,正在倒逼卖家转向多个市场布局,加速行业洗牌。

2025年初,美国“不卖就禁”TikTok法案触发全球用户迁移,短短两日超70万海外用户涌入小红书,推动其登顶美国、加拿大、英国等地App Store下载榜榜首。借势这波“赛博大迁徙”,小红书快速启动全球化电商布局,于3月10日正式推出“电商出海领航计划”,首期覆盖美国、中国香港及澳门市场。
具体请查看:最新!小红书正式进军跨境电商

然而,小红书的电商出海之路并非一帆风顺。随着特朗普上任,TikTok在美封禁事件峰回路转,跟风涌入的TikTok用户们陆续还巢,小红书的流量开始回落。截至2月初,小红书的海外日活较巅峰期下跌了70%。
同时,小红书出海还有“硬伤缠身”。据业内爆料,商家普遍反映该平台政策细节不透明,物流时效上也明显慢于主流跨境平台。面临这些短板,小红书正持续调整,通过扩大类目、降低入驻门槛,并借助海外MCN招募等方式加强本地化内容生态。
所谓“泼天流量”多是TikTok难民短期“备胎式”迁移,留存率低迷,实际上根本撑不起小红书的跨境电商转化,纯属虚火。小红书想要出海,还是需要先解决自身“硬伤”。

跨境平台
2025年初,亚马逊率先启动新一轮裁员,在北美零售部门及加拿大物流仓库中裁减近两千人,并引发了当地工会的法律诉讼。
随后,裁员潮迅速在全球电商与科技行业蔓延:德国电商Otto裁撤约480个客服岗位,并在8月底前关闭13个客服中心;Wayfair优化技术团队,裁员340人;印度Flipkart关闭亏损的ANS Commerce子公司,名下所有员工被裁;TikTok也在新加坡、爱尔兰等地进行了多轮裁员,在爱尔兰的业务预计裁减300人。
进入10月,亚马逊再次宣布将在全球裁减约1.4万名企业员工,涉及人力资源、云计算、广告等多个部门,成为2022年以来规模最大的收缩。其中,中国区团队受到显著冲击,裁员比例高于全球平均(4%),部分业务团队与中层管理岗位被优先优化。
具体请查看:亚马逊裁员数万人!一批中国区招商经理失联?

物流企业
2025年3月,美国邮政(USPS)宣布拟通过自愿提前退休方式裁减1万名员工,并关闭大量网点,以应对高达95亿美元的年度净亏损。
与此同时,物流巨头UPS的裁员规模更为显著。其第三季度财报显示,累计裁员约4.8万人,远超年初计划的2万人,员工总数减少近10%。这一结构性调整源于亚马逊业务量下降及自动化进程加速。
具体请查看:继亚马逊后,又一巨头被曝裁员近5万!
覆巢之下,焉有完卵。2025年全球电商、物流巨头们陆续启动裁员计划,背后的推手不仅有AI技术革新及成本收缩要求,还有全球贸易环境充满不确定性带来的挑战。

2025年6月,国家税务总局首次明确要求所有为中国卖家提供服务的境内外电商平台必须向税务机关报送卖家涉税信息。新规之下,境内外电商平台均需在2025年7月前完成基本信息备案,并按季度报送卖家身份、收入等涉税信息,首次数据报送时间为2025年10月。
具体请查看:定了!跨境平台需报税,卖家信息将定期上报

2025年9月起,SHEIN、速卖通、Shopee等跨境电商平台陆续推进卖家涉税信息报送工作。
具体请查看:注意!多个电商平台将报送卖家涉税信息
10月,亚马逊也发布了一则关于中国的平台企业涉税信息报送要求的通知,说明其将在2025年10月31日前进行首次季度信息报送,范围涵盖2025年第三季度(7月至9月)期间。此后,亚马逊将持续提交季度报告。
具体请查看:定了!亚马逊将报送所有中国卖家涉税信息!
据统计,目前已有超7000家境内外平台报送数据,税务部门已开始比对数据并督促整改。此外,2025年12月,国家税务总局公布了《欠税公告办法》,规定自2026年3月1日起,欠税企业信息将被对外公示。
具体请查看:卖家还在等口径!欠税公示制度却已明确落地
在收到多轮税务局短信提醒后,部分跨境电商企业已开始进行税务申报工作,并尝试9810模式、赛维模式等路径节省报税成本。此外,“无票免征”试点已在广州、杭州落地,预计后续将进一步铺开。
具体请查看:“无票免征”试点推进,覆盖杭州、深圳等地!
此政策旨在堵塞跨境税收监管漏洞,终结卖家“藏身平台之后”的旧况,标志着跨境电商全面进入税务透明化时代。新合规化周期下,能率先交出平衡税务优化与合规成本的答卷者“胜”。

2025年5月2日,随着美国正式取消T86小额免税政策,依赖“中国直邮+低价倾销”的Temu遭遇重创。
5月3日,Temu正式宣布,暂停所有从中国发往美国的直邮业务,转向由美国本地卖家负责销售与发货的全新履约体系,以彻底规避合规风险与税负压力。
在贸易紧张局势缓和的背景下,8月,据《金融时报》消息,Temu已恢复直接从中国工厂向美国运送商品。此次重启伴随着Temu在美国物流体系上的进一步投入。平台进一步扩大了自建物流网络,并同步恢复了“全托管”模式。此外,Temu也相应加大了在美国市场的广告宣传力度。
具体请查看:Temu顶住了关税,却把卖家“逼进死角”
以“低价”为核心优势的Temu终究是难以舍弃直邮模式。但美国T86政策的取消已成定数,想要维持低价优势,“直邮”仍不是最佳解法,预计Temu的模式仍会有变数。

自2025年起,以美国取消小额包裹免税政策为开端,全球多国相继跟进,逐步取消对低价值进口商品的关税豁免,转向全面征税。
欧洲方面,欧盟计划自2026年起对低价包裹征收固定关税及处理费;德国、法国、比利时等成员国也各自宣布了加征增值税或关税的具体方案。英国与俄罗斯也制定了在未来数年取消免税门槛的时间表。
在亚洲,日本和泰国均已明确,将从2026年起分别取消1万日元及1500泰铢以下的进口商品免税待遇,导致相关包裹的综合税负显著上升。
具体请查看:中国卖家被盯上了!多国拟对小额包裹征税

部分卖家曾长期依赖的"低价+免税"增长模式彻底失效,随着各国新政落地,成本结构、定价策略和物流布局都需进行根本性调整,若仍固守旧有的运营模式,将面临成本失控,只能出局的风险。

2025年跨境电商上市热潮持续:
5月19日,家居收纳大卖太力科技在深交所创业板挂牌上市;
5月27日,消费品牌类大卖尚睿科技在新三板挂牌上市;
6月11日,智能影像大卖影石创新在上海证券交易所科创板成功上市;
11月10日,有着“非洲纸尿裤之王”美誉的卫生用品大卖乐舒适登陆港交所主板上市。
具体请查看:上市热潮来袭,这三家跨境大卖传来好消息!
退市:
5月7日,智能家电大卖晨北科技从港股退市;
具体请查看:年收6.5亿美元!深圳跨境大卖正式退市
11月27日,化妆刷大卖尚洋科技在新三板退市。
退出跨境业务:
今年8月,服装大卖择尚科技连续两年营收归零,面临强制退市风险。公司跨境电商业务已经全面停滞,决定转型新能源赛道。
12月5日,内衣大卖汇洁股份发布公告,宣布终止旗下跨境内衣品牌Understance的运营。
具体请查看:突发!深圳大卖北美业务踩下 “急刹车”

市场环境始终处于动态变化之中,企业命运随周期起伏,上演着上市扩张与退场调整的交替叙事。这种潮起潮落的背后,往往是政策调控、消费需求演变及企业适应能力的综合博弈。

中国跨境直播电商市场正迎来爆发式增长。据艾媒咨询数据显示,2023年市场规模预计达2845.8亿元,同比增长高达155%;预计到2025年,这一规模将跃升至8287亿元,展现出极为迅猛的增长前景。
在此背景下,国内头部主播及MCN机构纷纷将出海作为核心战略,具体实践与成绩呈现出“冰火两重天”的局面:
三只羊集团:截至2024年6月,三只羊已在新加坡、马来西亚、越南、泰国等国与超20位主播达成合作,累计成交额达2500万元人民币;2025年11月,三只羊表示,集团将加速海外扩张,正式启动巴西市场布局。
辛选集团:2023年,辛巴在泰国一场直播销售额达8.3亿元,总订单量超678万单;2025年3月,其团队在韩国开启专场直播,首日美妆销售额突破8.1亿元,随后宣布总销售额破10亿元;2025年6月,辛巴出席俄罗斯圣彼得堡国际经济论坛。此前其团队已在俄通过直播实现6小时GMV破亿。
美ONE:于2023年启动出海业务,首站落地印尼,致力于打造本地达人矩阵。然而,其团队(MTYN)至2024年月均销售额不足10万美元,在印尼MCN机构中排名第86位,出海尝试暂时受挫。

不得不说,中国人在直播带货这块一直是“遥遥领先”的。国内市场增长触顶的背景下,在电商生态逐渐完善的海外新舞台,未来国内头部主播们十八般武艺尽出,或将赚更多“老外”的钱。

全球主要电商平台正集体加码AI领域,将其作为核心增长引擎。各平台具体AI布局如下:

北美市场:
亚马逊:其云服务(AWS)成为增长核心,AI业务带动算力与基础设施投资大幅增加。公司2025年计划资本支出高达1000亿美元,大部分将用于AI数据中心、硬件及生成式AI服务能力建设。
Shopify:加速AI战略,推出约150项新产品与功能。强化智能助手Sidekick的推理分析能力,支持语音交互进行业务决策;推出“声明式商务”模式,利用AI实现自动建站与内容生成;并开放开发接口,赋能开发者构建实时数据交互的AI购物助手。
eBay:着力构建“统一智能体商务平台”,整合其历史交易数据与外部AI系统,以强化自主AI购物助手的功能,提升跨平台购物体验。
Etsy:与OpenAI合作,使美国ChatGPT用户可直接在对话中发现并购买平台商品。同时优化搜索算法,并为卖家推出AI标题建议与写作助手等工具。
Pinterest:推出AI语音助手“Pinterest Assistant”及一系列智能推荐工具,以提升商品匹配精度与购物转化效率。
欧洲市场:
Yandex:推出具备多模态交互能力的新AI助手“Alice AI”,并计划在2027年底前部署2万台配送机器人以降低物流成本。
Zalando:在22个市场上线“AI个性化推荐区”,整合机器学习商品推荐、交互式视频购物、直播销售及智能内容推送功能,以打造个性化沉浸式购物体验。
具体请查看:集体AI化?跨境电商平台Q3财报出炉!
AI电商,正在从过去的“空头支票”化为现实。随着电商平台的集体AI化,未来AI预计将渗透进跨境电商行业的更多场景、更多领域,并成为卖家们新一轮竞争的“核心武器”。

2025年,大量在亚马逊平台经营的中国跨境电商卖家正悄然进行一项重要调整:将公司注册主体从中国大陆迁往香港。数据显示,这一趋势在2025年下半年显著加速,仅11月单月变更数量就达到780家,较此前数月呈倍数级增长。

引发此次变更潮的直接原因,是中国于2025年6月出台的新规。该规定要求电商平台定期向税务部门提供卖家的身份与营收数据,首次申报截止日期为10月31日。
香港税制相对简明成为卖家的首选。据了解,香港采用地域制度,首批200万港元对本地利润征收8.25%,之后征收16.5%税——无增值税、销售税和资本利得税。这对中小型跨境卖家具有吸引力,根据Marketplace Pulse的估计,75%的搬迁卖家年收入低于100万美元。
然而,这一操作的实际效果可能有限。根据中国税法,若企业的实质管理与控制仍在内地,税务机关仍可对其行使征税权。随着国际税务信息交换日益畅通,通过变更注册地彻底规避税务监管的难度正在增加。
重要政策变化往往是市场环境转变的催化剂。跨境卖家扎堆换香港主体的背后,本质是看中了税制差异带来的成本优势,但在不可逆转的税务合规趋势下,这类操作后续或也将受到严格监管。






广东
12-26 周五











