1、亚马逊全球物流支持的发货方式

目前,亚马逊全球物流(Amazon Global Logistics)支持的发货方式为海运运输。其中,海运运输包括海运整箱和海运拼箱:
海运整箱:即 Full Container Load,简称为 FCL。指整箱货物仅有一个发货人运到目的港并由发货人负责装箱、计数、堆放并加以铅封’的货运。国际统一标准的集装箱常见尺寸为20'GP,40'GP,40'HQ 和45'HQ,浏览亚马逊物流(FBA)指导手册第二章:2.5 头程物流集装箱装箱要求,了解更多详情。点击这里,查看查找指南;
海运拼箱:即 Less Container Load,简称为 LCL。指货主托运的货物不足整箱的小票货,由代理人(或承运人)将货物分类整理,把发往同一目的地的货集中到一定数量拼装入箱。
Tips:
选择整箱还是拼箱?
根据您要托运物品的体积而定。海运标准集装箱的最小柜型为28m,若托运的物品体积小于20m3,建议使用拼箱运输;若大于20m3,使用整箱运输。
2、 亚马逊全球物流危险品识别指南
作为卖家,您必须清楚了解需要发送的商品是否属于受管制的危险品,使用亚马逊全球物流运输必须遵守亚马逊的受限商品政策和亚马逊物流特定商品限制,以下将为您详细介绍。
2.1 什么是危险品

危险品(又称为危险物品,简写为 Hazmat)是指因本身含有易燃、密封加压、腐蚀性或者其他任何有害物质,而在储存、处理或运输过程中会给健康、安全、财产或环境带来风险的物质或材料,这些可能包括香水、美容化妆品、家用清洁剂和喷漆等众多消费品。
2.2 允许通过亚马逊全球物流运输的非限制性特殊货物
作为通过亚马逊销售商品的卖家,您要确保您提供的非限制性特殊货物符合现行的所有法规。亚马逊全球物流允许运输以下非限制性特殊货物:
亚马逊全球物流仅接受以下规定的锂电池:

UN3481:适用于 PI966(锂离子电池与设备包装在一起)及 PI967(锂离子电池包含在设备中);
UN3091:适用于 PI969(锂金属电池与设备包装在一起)及PI970(锂金属电池包含在设备中);
有关配送锂电池的更多信息,请参阅针对锂电池或附带锂电池的商品要求。
注意:禁止运输独立的锂离子和锂金属电池,对应分类分别为UN3480和 UN3090。
2.3 禁止通过亚马逊全球物流运输的危险品
您必须确认您要发送的商品是否属于受管制的危险品,若涉及到以下类别及商品,亚马逊全球物流将拒绝承运。

3、 海运发货指南
作为卖家,您选择将货物运输至亚马逊运营中心,接下来无论您是否继续使用亚马逊物流将货物进行最后1公里配送给买家,都需要遵守亚马逊物流的包装和预处理要求,以及亚马逊物流运输和路线的安排要求,这样运营中心才能高效且准确地接收并储存您的货物。以下将为您详细介绍海运发货需要注意及了解的内容。
3.1海运货物包装注意事项
亚马逊对您运送并存放到运营中心的商品有包装以及预处理的要求,对商品进行预处理可避免商品被延迟接收,在商品存放于运营中心期间,适当包装还有助于保护您的商品,并打造更出色的买家体验。

纸箱包装材质要求
用大尺寸的衬垫,如空气枕、泡沫纸或者气泡膜保护货物。如果包装材质不被亚马逊运营中心接受,会导致商品被拒收或收取额外包装费用;纸箱不能使用松紧带、胶带等附加打包带来捆绑,也不能使用大型订书钉或尼龙纤维胶带。

纸箱标签张贴
“Team Lift”标签:纸箱总重量超过22.5千克(欧洲五国及日本要求超过15千克),则要在纸箱上明确张贴“Team Lift”标签,表示需要多人搬运;“Mech Lift”标签:纸箱总重量超过45千克(欧洲五国要求超过30千克),就需要在纸箱上明确张贴“Mech Lift”标签,表示需要机器搬运。


1.打托:打托是指货物出运时,按照操作要求把纸箱叠放并固定在托拍上。
2.角板:用于固定支架与管道连接处的铁板,来保持货物的稳定。
3.TL:全称 Truck Load,即整车运输物流,指批量按整车货物办理承托手续、组织运送和计费的货物运输。
欧洲站点托拍材质/包装标签要求
欧洲站点托拍要求:
将货件运输至欧盟国家/地区时,需使用800x1,200毫米规格的欧标/集保托拍。
将货件运输至英国时,亚马逊只接受美国食品饮料和消费品制造商协会B级或更高级别的1,000x1.200毫米木制四向进叉托拍或1,000x1.200毫米集保托拍。
不接受其他尺寸的托拍。
不允许交换托拍。
发往国外的托拍必须按照 ISPM-15标准进行热处理。
亚马逊不接受断裂或残损的托拍,并且会拒收相关商品,相应费用由卖家自行承担。
亚马逊运营中心目前不接受海运集装箱配送。此外,底板载重配送需要提前获得授权,且亚马逊的业务团队会就批准和注册事宜直接与您联系。
海运集装箱和未经授权的底板载重货件可能会在垛口遭到拒收并退回给您(费用由您承担),或产生适用的额外包装费。
欧洲站点包装要求:
您发往亚马逊运营中心的每个箱子和托拍(包括使用制造商的箱子运送的商品)都必须使用唯一的箱子编号和托拍标签正确标识。请遵循以下准则来为您的箱子贴标:
打印全套标签。由于每个标签都是唯一的,请不要影印、重复使用或修改标签以将其用于其他包装箱。
支持的标签尺寸为3又1/3英寸x4英寸(8.4厘米x10.2厘米)。如果有热敏打印机,现在您还可以选择直接以4英寸x6英寸(10.2厘米x15.2厘米)的格式打印,方法是在箱子和托拍标签打印选项中选择“热敏打印纸”心
请勿将标签贴在箱子接缝或开口处,以免在打开箱子时受损。
亚马逊物流货件标签应贴在箱子的平整表面上,并与承运人标签相邻,以免条形码在边缘或角落处折叠。
不得覆盖这两个标签,必须确保其可以扫描且清晰可读。
货件中的每个箱子必须带有自己的亚马逊物流货件标签(从“货件处理进度中打印)。
您发送的每个托拍均需贴上四个标签,每一面的中央各贴一个。
如果您使用大纸箱运送多个装运箱,请在用于运输商品至亚马逊运营中心的大纸箱上贴上唯一的货件标签。您不需要为大箱子内的各个装运箱贴上各自唯一的货件标签。
打托的重量和高度要求
每个托拍上的商品都必须具备相同的货件编号(即为一个托拍一种可售商品),如包含多个纸箱,需要放在一个托拍上。因此打托时,亚马逊除了对纸箱包装等有要求,对托拍整体规格尺寸、重量及其高度亦有限制:



1.SKU:全称 Stock Keeping Unit,即库存量单位,库存进出计量的基本单元,可以是以件、盒或者托拍等为单位。
2.Shipment lD:亚马逊货件编号。
3.2 集装箱装箱要求
装运前集装箱准备
您在租赁集装箱时,应确保集装箱底板保养良好、安全牢固,并确认没有任何障碍物或破损(如孔洞);
不使用底板不平或有波纹的集装箱;
集装箱底板必须能承受住满载托拍搬运车的重量。

选择装载类型
散箱装运:采用散箱装载,包装箱从集装箱底部开始堆叠,且不使用托拍。
将包装箱堆成列,不要使用任何工具将包装箱捆在一起,可以使用充气垫、瓦楞纸或者垫料等材料让其保持平稳,并使用绑扎带将所有货物妥善固定好;
最上排纸箱和集装箱顶部之间建议至少保留15厘米,便于货物的卸载;
最后一排纸箱和集装箱门之间建议至少保留21厘米,用于放置装卸跳板。

托拍装运:以托拍为承载物,将商品固定在托拍上,以便用机械设备搬运。
托拍最上方到集装箱的顶部之间,建议您最少留有8厘米空隙;
运输途中,可以使用充气袋来保障稳定性,还可以使用非金属绑带或者安全网,防止负载偏移或掉落;
纸箱堆叠应密度均匀,且四角呈直角状态,不允许让纸箱悬垂在托拍上。

Tips:
不要使用散箱装载重量超过22.5千克的纸箱;
重型商品(美国站点超过22.5千克,欧洲站点超过15千克)和其他需要警告标签的特殊商品,必须张贴特殊标签,
堆叠托拍时需要预留足够的卸载空间;
请记住:由于运输途中货物可能会移动并造成破损,因此要使用充气袋、非金属绑带或安全网固定负载。
3.3 海运发货流程
海运发货一般需要提前14天开始创建订单,您可以通过下图了解海运货物从创建订单开始到入仓所需经历的流程,以便您可以妥善安排发货时间。

并不是所有港口都是先进港后报关。以上海为例,上海洋山港:先报关,后进港;其余港口:先进港,后报关;
旺季货运提醒:每逢黑色星期五、网购星期一、圣诞节之前有大量入仓预约及操作,爆仓、塞港、海关查验等都会延长运输时间,建议您考虑这些因素,提前准备货物。
3.4 海运航线总览
亚马逊在全球拥有数条航线,:支持高效地将货物运输至目的地。您可以选择合适的航线进行发货,亚马逊海运航线如下:
美国 FCL 标准航线

美国 FCL 快船航线

美国 LCL 标准航线

美国 LCL 快船服务

欧洲 FCL 航线

欧洲 LCL 航线

4、 出口报关流程
报关是履行海关出口手续的必要环节之一,作为卖家,您需要注意诸多细节事项。通过本节的学习,您将知悉海运出口报关时需要提前做好哪些工作,使得您的报关处理事半功倍。
4.1 海运出口报关准备
以下为海运出口报关所需要的单据样张,建议您提前准备,以免耽误发货时间。如有进一步问题,您可以通过邮件联系亚马逊全球物流销售获取更多帮助。
出口货物报关单

代理报关委托书

出口箱单

出口发票

申报要素(您需要自行填写以下内容后打印并盖公司章)

目的港预约进仓:FBA FORM
所有 AGLC 下的订单都需要卖家在线填写 FBA 信息,将不会再线下收集 FBA FORM 。所有 GSS 下的订单,FBA 信息是以订单为准的。点击此处,查看更多详情。
注意:
产品或者包装上有明显的 Log0,带 R/TM 标识的商标必须申报为品牌,有显示型号(Model/Type no.)的必须申报为型号;
申报的牌子型号要在产品或者包装上有一模一样的显示,海关查货时会去比对拍照,如果对不上,则会对整车进行查验并要修改申报要素;
您也可以根据自身需求,通过以下网站进行相关申报要素信息的查询:检疫附加编号查询网站(网站显示的 CIQ 三位号码即是检疫附加编号)申报要素查询网、美国进口税号查询及归类裁定、欧洲进口税号查询(EU、UK)及归类裁定、日本进口税号查询;
日本进口注意事项:日本海关对于价格审核,需要企业根据线上销售价格,进行计算,并以计算价格进行参考作为申报价格;
品牌类型可填写:无品牌/境内自主/境内收购/境外贴牌/境外其他;
出口享惠情况可填写:不享惠/享惠/不确定享惠。
5、 进口清关流程
根据国家海关规定,任何进境货物都需要进行清关才能进入国境,各个国家对清关要求不一,以下将为您主要介绍美国及欧洲五国进口清关流程及注意事项。
5.1 美国清关流程
商品进口至美国将会经历以下这些流程:

美国清关注意事项
如果您需要将货物出口至美国,必须提前购买 Bond 并办理 POA,才能完成清关。那么 Bond 和POA分别是指什么?又需要如何购买并办理呢?通过本节内容的学习,将使您对此有初步的了解。
Bond
Bond 全称Custom Bond,即海关保证金,进口商因为贸易纠纷等原因产生费用时美国海关可在 Bond 里扣钱,美国海关和政府强制规定美国的进口商必须购买;
卖家可在卖家平台(Seller Central)下单亚马逊全球物流时一并购买 Bond,之后会获得亚马逊提供的Bond 文件,直接上传即可。在其他平台购买 Bond 的卖家,需要自己扫描上传 Bond 文件;
Bond 分为 Annual Bond(一年有效)和 Single Bond(单次购买);

下图为 Bond 样张:

POA 全称 Power of Attorney,即进口清关委托书,是告知美国海关卖家已授权委托亚马逊指定的清关行代理清关行为。卖家可以通过清关行代理办理 POA 和购买 Bond。如届时已经自行购买 Bond,则不需要再另行购买,只需办理 POA 即可。下图为 POA 样张。

5.2 欧洲五国清关注意事项
欧洲五国清关与美国略有不同,以下内容概括了货物运输至欧洲进行清关前,卖家需要做哪些准备。
欧洲五国清关流程


Tips:
英国、德国支持卖家没有英国及欧盟实体注册公司,但要有欧洲相关目的国注册的有效 VAT & 英国及欧盟注册有效的 EORI;
意大利、法国、西班牙航线,需要卖家有英国及欧盟实体注册公司或者卖家在目的港有自己的清关代理及欧洲相关目的国注册的有效 VAT & 英国及欧盟注册有效的EORI.
6、 其他单据样张参考
本节将向您展示特殊商品需要提供的单据样张,如有进一步问题,您可通过邮件联系亚马逊全球物流的客户经理销售获得更多帮助。





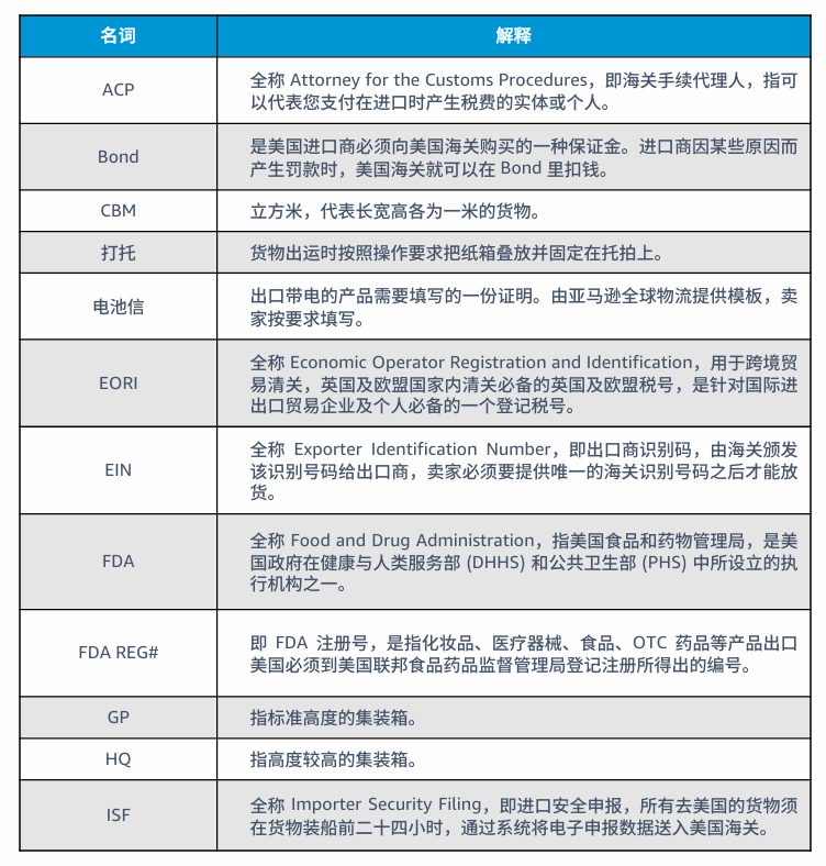
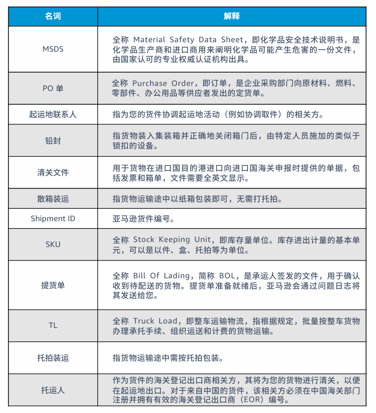
7、 本章名词解释










福建
12-12 周五












