权威解读|亚马逊涉税信息报送新规:卖家合规应对全指南
想系统掌握亚马逊广告的投放逻辑与底层闭环?
2025年10月13日,亚马逊官方发出通知:自当月起,按季度向中国税务机关报送中国卖家的涉税信息。这不是个别平台的“临时动作”,SHEIN、速卖通等平台早已启动类似机制,亚马逊的加入意味着——你的身份、收入、费用数据,将被平台定期同步给税局。
一
平台将报送哪些涉税数据

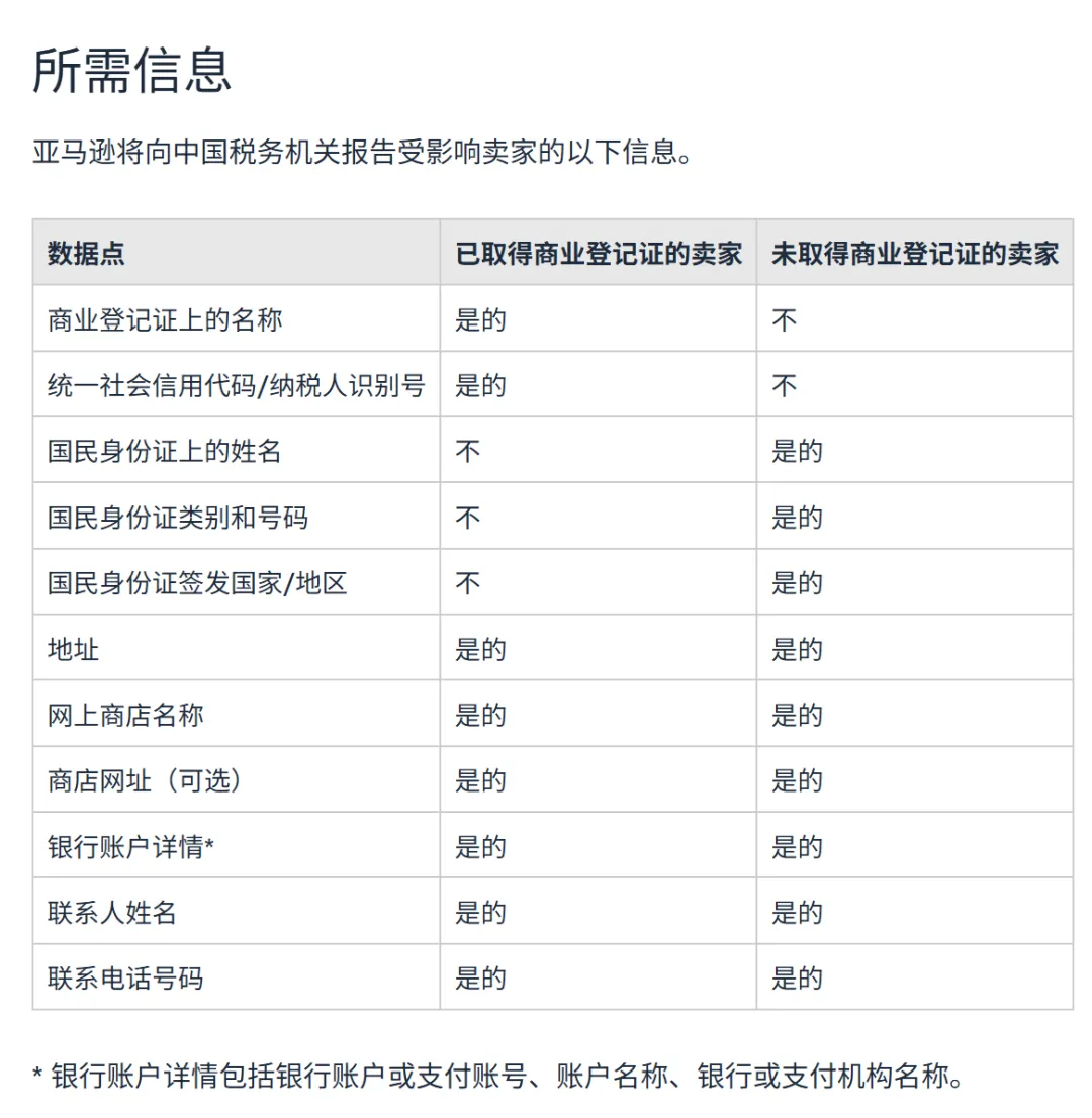
2025年6月20日,国务院公布《互联网平台企业涉税信息报送规定》,明确了平台企业向税务机关报送平台内经营者涉税信息的义务。亚马逊于10月13日正式启动信息报送工作,涵盖美国、澳大利亚等22个主要站点的中国卖家,均在此次报送范围内。

根据国家规定与亚马逊公告内容,平台需定期向税务机关报送以下信息:
1、身份信息:企业名称、统一社会信用代码、个人卖家身份证信息等
2、经营数据:销售订单数量、销售额、退款金额、佣金支出等
3、平台结算:平台支付给卖家的金额 + 卖家支付的服务费用
首期报送时间:10月31日前完成,覆盖2025年7月–9月数据。之后按季度报送。

二
卖家必须做好的三件事

平台会统一提交数据,卖家不需要手动报送。但这不意味着你什么都不用管。因为报送数据出错、账户信息不一致、历史记录缺失,责任仍由你承担。为应对新的监管环境,跨境卖家需立即着手这三件事。
1、自查身份信息:核对是否一致
进入亚马逊后台→【账户信息】,确认:
● 企业名称是否与营业执照完全一致
● 社会信用代码是否填写正确
● 银行账户信息是否为对公账户
提醒:信息出错或修改,可能触发平台验证或打款异常。
2、核对平台数据:对账留档
建议导出第三季度(7–9月)销售数据,对比以下内容是否清晰完整:
● 总销售额vs退款金额
● 平台扣费明细(佣金、广告、FBA等)
● 发票凭证是否齐全
若未来被税务稽查,这些数据将成为你合规的“第一道防线”。
3、停止违规操作:别留历史隐患
如果你还在使用:
● 个人账户收款
● 代开发票、虚开发票
●“买单出口模式”走货不留底
建议跨境卖家立即停止违规操作,并逐步建立完整合规路径。平台信息与实际交易越偏差,被查风险就越大。
三
香港公司,为什么成为高频选择?

随着亚马逊启动涉税信息报送机制,越来越多跨境卖家开始思考业务架构的优化。注册香港公司正在成为不少中高体量卖家的主流选择之一。
1、税务更清晰,具备“离岸利润豁免”申请条件
香港实行属地税制,只对本地利润征税。如销售收入主要来源于海外平台、且无香港本地运营,理论上可申请豁免香港利得税(需审批)。税率低,无增值税等流转税种。
2、多币种收款灵活,自由结算无外汇管制
可开设多币种账户,直接接收亚马逊打款,便于支付海外物流/广告费用。回款如需汇入内地,也有合规路径可选。
3、主体独立,有利于多店铺运营与账号隔离
使用香港公司注册新账号,可与原有内地主体区分开,降低平台误判“多账号关联”的风险,适合拓展TikTok、独立站等多平台业务。
4、可协同出口通道,结构更灵活
虽不能在国内直接报关,但可通过代理公司、市场采购通路或综试区平台,实现香港公司与内地供应链的闭环对接。
✔总结:注册香港公司,不是“逃离监管”,而是为了在新的税务政策环境下,建立更清晰、更稳妥的合规路径。是否适合你的业务结构,建议结合收入规模、发展规划具体评估(乐鱼跨境提供专业咨询)。
四
卖家最关心的4个问题

Q:
平台开始报送涉税信息,会让我多交税吗?
不会直接提高税率。新规只是平台把数据同步给税务局,并不改变税率或政策。但如果你的账本和平台数据对不上,就可能认为你“利润偏高”,要求补税。
建议:提前把账务和票据整理好,特别是服务费、广告费等成本,别等查账才慌张。

Q:
我只在境外站点卖货,也需要报送吗?
需要。只要你是中国大陆注册主体(企业或个人),无论销售发生在哪个国家,亚马逊都将把你的数据报送给中国税务机关。

Q:
平台直接报送,会不会泄露我的个人信息?
不会。数据只会依法提交给税务机关,平台没有权利将信息泄露给第三方。且数据处理过程也受国家数据安全相关法规监管。

Q:
平台服务费、佣金扣了钱,但没有发票,需要处理吗?
要紧。这类费用如果没有正规发票,在税务上就可能不能抵扣成本,导致你账面利润虚高,增加税负。
建议:能开票就尽量开,实在没票也要保留好合同、对账单和支付记录,用来作为后期申报的佐证。
涉税报送不是为了“为难你”,而是行业透明化趋势下的“标准化动作”。准备得越早,留的坑越少。欢迎关注乐鱼跨境,获取最新跨境合规政策、实操策略与架构优化方案。


2025年10月13日,亚马逊官方发出通知:自当月起,按季度向中国税务机关报送中国卖家的涉税信息。这不是个别平台的“临时动作”,SHEIN、速卖通等平台早已启动类似机制,亚马逊的加入意味着——你的身份、收入、费用数据,将被平台定期同步给税局。
一
平台将报送哪些涉税数据

2025年6月20日,国务院公布《互联网平台企业涉税信息报送规定》,明确了平台企业向税务机关报送平台内经营者涉税信息的义务。亚马逊于10月13日正式启动信息报送工作,涵盖美国、澳大利亚等22个主要站点的中国卖家,均在此次报送范围内。

根据国家规定与亚马逊公告内容,平台需定期向税务机关报送以下信息:
1、身份信息:企业名称、统一社会信用代码、个人卖家身份证信息等
2、经营数据:销售订单数量、销售额、退款金额、佣金支出等
3、平台结算:平台支付给卖家的金额 + 卖家支付的服务费用
首期报送时间:10月31日前完成,覆盖2025年7月–9月数据。之后按季度报送。

二
卖家必须做好的三件事

平台会统一提交数据,卖家不需要手动报送。但这不意味着你什么都不用管。因为报送数据出错、账户信息不一致、历史记录缺失,责任仍由你承担。为应对新的监管环境,跨境卖家需立即着手这三件事。
1、自查身份信息:核对是否一致
进入亚马逊后台→【账户信息】,确认:
● 企业名称是否与营业执照完全一致
● 社会信用代码是否填写正确
● 银行账户信息是否为对公账户
提醒:信息出错或修改,可能触发平台验证或打款异常。
2、核对平台数据:对账留档
建议导出第三季度(7–9月)销售数据,对比以下内容是否清晰完整:
● 总销售额vs退款金额
● 平台扣费明细(佣金、广告、FBA等)
● 发票凭证是否齐全
若未来被税务稽查,这些数据将成为你合规的“第一道防线”。
3、停止违规操作:别留历史隐患
如果你还在使用:
● 个人账户收款
● 代开发票、虚开发票
●“买单出口模式”走货不留底
建议跨境卖家立即停止违规操作,并逐步建立完整合规路径。平台信息与实际交易越偏差,被查风险就越大。
三
香港公司,为什么成为高频选择?

随着亚马逊启动涉税信息报送机制,越来越多跨境卖家开始思考业务架构的优化。注册香港公司正在成为不少中高体量卖家的主流选择之一。
1、税务更清晰,具备“离岸利润豁免”申请条件
香港实行属地税制,只对本地利润征税。如销售收入主要来源于海外平台、且无香港本地运营,理论上可申请豁免香港利得税(需审批)。税率低,无增值税等流转税种。
2、多币种收款灵活,自由结算无外汇管制
可开设多币种账户,直接接收亚马逊打款,便于支付海外物流/广告费用。回款如需汇入内地,也有合规路径可选。
3、主体独立,有利于多店铺运营与账号隔离
使用香港公司注册新账号,可与原有内地主体区分开,降低平台误判“多账号关联”的风险,适合拓展TikTok、独立站等多平台业务。
4、可协同出口通道,结构更灵活
虽不能在国内直接报关,但可通过代理公司、市场采购通路或综试区平台,实现香港公司与内地供应链的闭环对接。
✔总结:注册香港公司,不是“逃离监管”,而是为了在新的税务政策环境下,建立更清晰、更稳妥的合规路径。是否适合你的业务结构,建议结合收入规模、发展规划具体评估(乐鱼跨境提供专业咨询)。
四
卖家最关心的4个问题

Q:
平台开始报送涉税信息,会让我多交税吗?
不会直接提高税率。新规只是平台把数据同步给税务局,并不改变税率或政策。但如果你的账本和平台数据对不上,就可能认为你“利润偏高”,要求补税。
建议:提前把账务和票据整理好,特别是服务费、广告费等成本,别等查账才慌张。

Q:
我只在境外站点卖货,也需要报送吗?
需要。只要你是中国大陆注册主体(企业或个人),无论销售发生在哪个国家,亚马逊都将把你的数据报送给中国税务机关。

Q:
平台直接报送,会不会泄露我的个人信息?
不会。数据只会依法提交给税务机关,平台没有权利将信息泄露给第三方。且数据处理过程也受国家数据安全相关法规监管。

Q:
平台服务费、佣金扣了钱,但没有发票,需要处理吗?
要紧。这类费用如果没有正规发票,在税务上就可能不能抵扣成本,导致你账面利润虚高,增加税负。
建议:能开票就尽量开,实在没票也要保留好合同、对账单和支付记录,用来作为后期申报的佐证。
涉税报送不是为了“为难你”,而是行业透明化趋势下的“标准化动作”。准备得越早,留的坑越少。欢迎关注乐鱼跨境,获取最新跨境合规政策、实操策略与架构优化方案。







广东
12-26 周五











