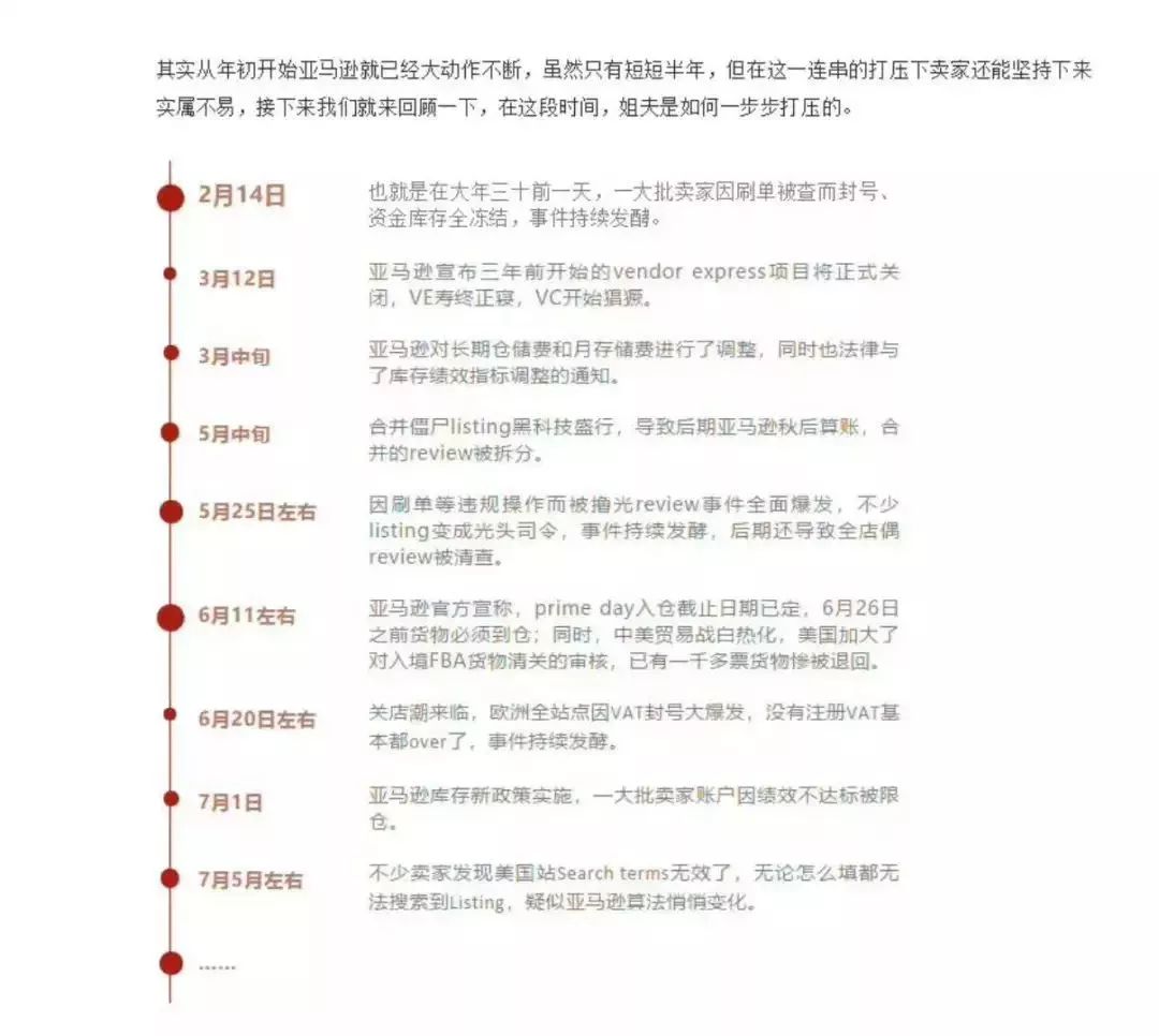
上百卖家遭殃!“姐夫”算旧账,prime day临近店铺被“秒杀”…
众所周知,今年亚马逊prime day秒杀的时间在7月16日(周一)太平洋时间正午开始,持续时间36小时。美国站很多卖家都在吐槽6月份开始单量下降得厉害,买家们在等待会员日到来狠狠剁手!而卖家也想借此机会来一次爆单,怎料不少卖家连邮件都还没收到通知,就被取消了秒杀的资格,情况如下:
1“姐夫”算旧账
有的卖家不仅秒杀资格被取消,甚至店铺被关,疑似因为刷单被算了旧账...

图片来源卖家群截图

图片来源卖家群截图
2会员周会员日不能一起报?
另有卖家在秒杀开始前5分钟秒杀还在,价格也没有异常或被暂拒,结果在秒杀前2分钟,参加的5场会员周秒杀被取消了4场,其中被取消的4场都是参加了会员日的,没有参加会员日的asin的会员周被保留了下来,难道会员周和会员日不能一起报?

图片来源卖家群截图
关于能否同时报会员日和会员周的,有日本站的卖家爆料称咨询了招商经理得到的答复是不能同时报,但德国和西班牙站的卖家情况却不相同:

图片来源卖家群截图
对于为何被取消,有卖家咨询了客服,得到的答复是:
1价格定的太高
比如一位卖家产品原价130美金,报名时显示最高75美金,而客服提供的价格要低于61美金。另有卖家得到的解释是比同类产品价格高,但是秒杀价格不是参考自己listing6个月以来最低价吗?

图片来源卖家群截图
从以往的数据对比来看,高客单价的产品在Prime day期间单量增长并不明显,而客单价较低的产品在打折后,单量反而能翻几番。因此,价格方面卖家们还是要从多个维度来考虑。
2系统问题
客服经理表示很多卖家都遇到了同样的情况...好的,系统又又又背锅了。
3被跟卖、库存不足、黑科技才是真正原因?
关于上诉卖家遇到的问题,雨果菌咨询了亚马逊资深家居大卖,他认为被取消的原因或是有的人被跟卖但价格没来得及调,比如说开通了自动调价功能的店铺,半夜被人跟卖,系统自动将价格降低,但你没来得及把价格调整成系统推荐的秒杀价,导致秒杀被取消,建议大促前将系统调价暂时关闭。
另外库存不够也可能被取消,比如参加BD秒杀的,FBA库存要充足,reviews达到3星以上,数量必须大于10条,产品价格在之前的8.5折以下。
还有在会员日前期的“小动作”太多会被关小黑屋的!从卖家群发出的截图我们可以看到姐夫今年整顿的力度有多大,特别在会员日开始前期:

图片来源卖家群截图

图片来源卖家群截图
远离黑科技,远离小黑屋!
总之,秒杀的参加资格是不断被重新评估的,所以卖家要定期检查秒杀仪表盘。至少在秒杀开始前的25小时,记得去卖家平台检查秒杀状态,如果秒杀被暂拒或取消,也可在25小时前进行修改后提交。
当然秒杀被拒或被取消也不是会员日独有,去年黑五亚马逊也出现很多这种被取消的情况,那么突然被取消,库存怎么办呢?
1、尝试申请其他秒杀,比如站外deal网站,美国最大的Deal站Slickdeal、Hotukdeals、Kinja、Groupon、Vipon等deal网站可以了解下,当然部分网站的要求可能比较高。
2、虽然Prime Day秒杀参加不了了,但是BD、LD还是可以正常参加,找招商经理报名BD,LD推荐可以在Prime Day期间参加。
3、在其他平台上销售,这个比较适合多平台销售的卖家。
4、请货代运回国,或者产品低劣质量不高的可以直接通过卖家中心后台创建移除订单,申请由亚马逊销毁。
5、通过邮件、红人销售、捆绑促销等手段提高店铺的销量,虽然没参加上prime day,但会员日期间亚马逊的流量会暴涨,这时候也可能提高店铺的销量。
每次亚马逊重大节日,员工都为了争取福利搞大罢工活动,据Observer报道,亚马逊在西班牙的员工于周二(7月10日)发起罢工,而且有其他欧洲国家的亚马逊工人也加入了罢工的行列。
目前,这一想法已经在互联网是发酵,将所有欧洲亚马逊员工团结起来。
对于有在亚马逊欧洲站销售商品的亚马逊卖家,需持续关注这一情况,避免销量受到影响。

众所周知,今年亚马逊prime day秒杀的时间在7月16日(周一)太平洋时间正午开始,持续时间36小时。美国站很多卖家都在吐槽6月份开始单量下降得厉害,买家们在等待会员日到来狠狠剁手!而卖家也想借此机会来一次爆单,怎料不少卖家连邮件都还没收到通知,就被取消了秒杀的资格,情况如下:
1“姐夫”算旧账
有的卖家不仅秒杀资格被取消,甚至店铺被关,疑似因为刷单被算了旧账...

图片来源卖家群截图

图片来源卖家群截图
2会员周会员日不能一起报?
另有卖家在秒杀开始前5分钟秒杀还在,价格也没有异常或被暂拒,结果在秒杀前2分钟,参加的5场会员周秒杀被取消了4场,其中被取消的4场都是参加了会员日的,没有参加会员日的asin的会员周被保留了下来,难道会员周和会员日不能一起报?

图片来源卖家群截图
关于能否同时报会员日和会员周的,有日本站的卖家爆料称咨询了招商经理得到的答复是不能同时报,但德国和西班牙站的卖家情况却不相同:

图片来源卖家群截图
对于为何被取消,有卖家咨询了客服,得到的答复是:
1价格定的太高
比如一位卖家产品原价130美金,报名时显示最高75美金,而客服提供的价格要低于61美金。另有卖家得到的解释是比同类产品价格高,但是秒杀价格不是参考自己listing6个月以来最低价吗?

图片来源卖家群截图
从以往的数据对比来看,高客单价的产品在Prime day期间单量增长并不明显,而客单价较低的产品在打折后,单量反而能翻几番。因此,价格方面卖家们还是要从多个维度来考虑。
2系统问题
客服经理表示很多卖家都遇到了同样的情况...好的,系统又又又背锅了。
3被跟卖、库存不足、黑科技才是真正原因?
关于上诉卖家遇到的问题,雨果菌咨询了亚马逊资深家居大卖,他认为被取消的原因或是有的人被跟卖但价格没来得及调,比如说开通了自动调价功能的店铺,半夜被人跟卖,系统自动将价格降低,但你没来得及把价格调整成系统推荐的秒杀价,导致秒杀被取消,建议大促前将系统调价暂时关闭。
另外库存不够也可能被取消,比如参加BD秒杀的,FBA库存要充足,reviews达到3星以上,数量必须大于10条,产品价格在之前的8.5折以下。
还有在会员日前期的“小动作”太多会被关小黑屋的!从卖家群发出的截图我们可以看到姐夫今年整顿的力度有多大,特别在会员日开始前期:

图片来源卖家群截图

图片来源卖家群截图
远离黑科技,远离小黑屋!
总之,秒杀的参加资格是不断被重新评估的,所以卖家要定期检查秒杀仪表盘。至少在秒杀开始前的25小时,记得去卖家平台检查秒杀状态,如果秒杀被暂拒或取消,也可在25小时前进行修改后提交。
当然秒杀被拒或被取消也不是会员日独有,去年黑五亚马逊也出现很多这种被取消的情况,那么突然被取消,库存怎么办呢?
1、尝试申请其他秒杀,比如站外deal网站,美国最大的Deal站Slickdeal、Hotukdeals、Kinja、Groupon、Vipon等deal网站可以了解下,当然部分网站的要求可能比较高。
2、虽然Prime Day秒杀参加不了了,但是BD、LD还是可以正常参加,找招商经理报名BD,LD推荐可以在Prime Day期间参加。
3、在其他平台上销售,这个比较适合多平台销售的卖家。
4、请货代运回国,或者产品低劣质量不高的可以直接通过卖家中心后台创建移除订单,申请由亚马逊销毁。
5、通过邮件、红人销售、捆绑促销等手段提高店铺的销量,虽然没参加上prime day,但会员日期间亚马逊的流量会暴涨,这时候也可能提高店铺的销量。
每次亚马逊重大节日,员工都为了争取福利搞大罢工活动,据Observer报道,亚马逊在西班牙的员工于周二(7月10日)发起罢工,而且有其他欧洲国家的亚马逊工人也加入了罢工的行列。
目前,这一想法已经在互联网是发酵,将所有欧洲亚马逊员工团结起来。
对于有在亚马逊欧洲站销售商品的亚马逊卖家,需持续关注这一情况,避免销量受到影响。




福建
12-12 周五











