ROI提升12%!一文详解Meta大热产品Advantage+ Shopping Campaign

进阶型自动化产品
赋能跨境卖家
低成本、高转化的广告到底怎么做?这是一直困扰不少跨境卖家和广告主的问题。
2015年,Meta 进阶赋能型目录广告诞生,从2019年往后的三年里,Meta先后发展出了进阶赋能型广告预算优化工具、进阶赋能型版位、赋能型类似受众以及赋能型定位扩展,又整合了进阶赋能型目录广告和进阶赋能型应用广告;
到2022的下半年,Meta上线了一款新产品:进阶赋能型智能购物广告ASC(Advantage+ Shopping Campaign)。
ASC广告是一个端到端的自动化解决方案,通过借助最顶尖的自动化技术与最新的机器学习技术,帮助广告主简化广告创建,提升投放效率以及广告表现,并且让他们获取新客户、提升线上销量、维系现有客户群。
Meta对ASC的描述是:ASC将会使用Meta的第一方数据匹配广告给相应的用户群体。但Meta并不会向广告主透露哪些创意会被投放在什么地方,或者那些元素成为了用户感兴趣的关键节点最终完成了转化。
这也就是说,广告主将不会得知ASC具体是如何运行,如何去定位、定位了什么样的人群,ASC只会告诉广告主:花了多少钱,这些钱带来了多少回报——广告主将为效果,而非所谓的精准定位、控制和分析付费。
不少使用过ASC的广告主都对这款产品表示满意。

自动完成150+个创意组合
提升ROAS12%
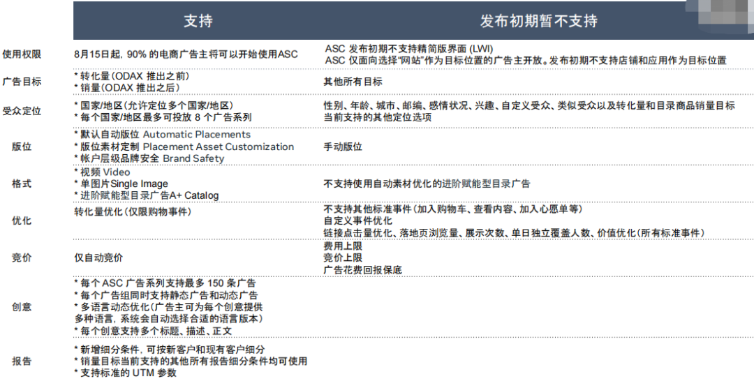
目前,Advantage+ 购物解决方案细分概览如下:

其中,ASC 进阶赋能型智能购物广告支持以下功能:

可以说,ASC囊括了自动化技术和最新机器学习技术的所有优势:
提升广告表现
ASC广告利用机器学习技术扩大覆盖范围和优化寻找更多优质潜在客户,以捕捉购物界面的意向信号。广告将能触达核心受众以外的人群,确保降低受众饱和度。
依托新的机器学习模型,可达到CPA-12%,ROI+12%的效果,让广告表现更出色。
个性化体验·自动展示创意
广告主在投放ASC广告时,系统将组合广告主的所有创意素材,然后在所有可用版位投放,包括最新且表现最佳的版位,这样有助减少创意疲劳,长期维持良好的表现。同时,也会在适当的时机和位置与受众建立更为紧密的联结。
ASC 消除了手动创建广告的步骤,还可以创建多个创意组合——通过4到5个重点创意元素,延展出100-150个创意变体。
同时,广告主也可为每个创意提供多种语言,系统将会自动选择适合的语言版本。同时每个创意支持多个标题、描述和正文。
此外,推荐创意可导入过往广告系列中表现出的广告创意;自动展示创意可借助机器学习系统找出最出色的创意和受众组合。
简化广告设置,提高效率
77%的美国媒体购买人员和策略人员表示,支持机器学习的工具可以节省大量时间,其中平均每周节省1-4小时。
ASC通过减少广告创建时的设置项实现广告创建自动化,可提高广告在竞拍中的竞争优势。无需再设置多项预算、开展数周的A/B测试。
广告创建更快速、持续维护工作更少、针对可预测的成效进行优化、报告按新客户和现有客户细分让Meta系统将能更好地助广告主提升目标成效。

“Meta为广告主创造的最佳产品”
成功案例
据2022年3月Popken Fashion GMBH 反馈,“尽管我们对进阶赋能型智能购物广告已经寄予了厚望,它的亮眼表现还是超过了我们的预期。广告花费回报提升显著,比常规营销方案高出超过80%”。
男装制造商Tru Classic的CEO兼联合创始人Ben Yahalom作为Facebook长期的广告客户,就曾表示,在公司尝试ASC投放一段时间后,ASC就已经占据Tru Classic给Meta广告总支出的40%。甚至在采访中将ASC称之为:Meta长期以来为广告主创造的最佳产品。

瑞士运动鞋品牌ON使用了进阶赋能型智能购物广告后,投放日本广告的CPA降60% , ROI提升4.7倍;土耳其婴儿用品零售商ebebek使用了进阶赋能型智能购物广告后,销售量提升20%,CPA降12%, ROI提升80%。

那么,广告主可以如何设置使用 Meta Advantage+ Shopping Campaigns 呢?
1.点击元广告管理器中的“+创建”按钮并选择销售活动目标,然后选择“Continue”

2.在手动设置上勾选 「Advantage + Shopping Campaigns」,然后点击“Continue”

3.设置转化量优化(仅限购物事件)
4.设置定位受众( 仅支持国家/地区)
5.设置预算与排期
6.可以导入近期转化效果较好的素材,也可以手动创建广告进行投放
7.发布广告
注意:在此过程中,有一些可用的定位选项和设置,但大多数常规活动选项将丢失,因为 Advantage+ 流程的目的是利用 Meta 的 AI 和自动化功能,并且不限制手动限定符。
以下是一些常见问题:
ASC带有新的机器学习技术并与端到端自动化结合做优化,会帮助广告中简单推动更好的效果,无需做多项测试以达最佳效果。
如果广告主是电商平台或拥有大量产品目录,建议继续使用Advantage+目录广告但同时测试ASC做个比较并逐步相应调整预算。 ASC和S4S最佳做法都具有相似的目标,可以实现简化广告结构,帮助广告主最有效地投放预算。但是,ASC带有新的机器学习技术所以理当可以帮助广告主更有效地达到最佳效果;最终旨在取代常规广告。但是目前ASC仍然在初期推出阶段,仍然带有功能上的限制可能没有办法满足广告主所有需求;建议先做测试并逐步相应调整预算。 ASC的机器学习模式钻们针对效果做优化。例如,销售女性产品的广告主的广告有可能会依据效果投放给男性,但是如果系统发现投给男性的广告效果不佳,便会相应自动做调整以达到最佳效果。 Meta只允许每个帐户最多8个ASC。如果广告主的品牌有多个产品线,则可以通过细分客户名单来提高绩效。

研究问题:ASC 是否有助提升现有转化量/目录广告的增量成效?
设置注意事项:


在广告实验室设置测试:
https://www.facebook.com/test-and-learn
步骤
1


步骤
2


步骤
3


步骤
4




进阶型自动化产品
赋能跨境卖家
低成本、高转化的广告到底怎么做?这是一直困扰不少跨境卖家和广告主的问题。
2015年,Meta 进阶赋能型目录广告诞生,从2019年往后的三年里,Meta先后发展出了进阶赋能型广告预算优化工具、进阶赋能型版位、赋能型类似受众以及赋能型定位扩展,又整合了进阶赋能型目录广告和进阶赋能型应用广告;
到2022的下半年,Meta上线了一款新产品:进阶赋能型智能购物广告ASC(Advantage+ Shopping Campaign)。
ASC广告是一个端到端的自动化解决方案,通过借助最顶尖的自动化技术与最新的机器学习技术,帮助广告主简化广告创建,提升投放效率以及广告表现,并且让他们获取新客户、提升线上销量、维系现有客户群。
Meta对ASC的描述是:ASC将会使用Meta的第一方数据匹配广告给相应的用户群体。但Meta并不会向广告主透露哪些创意会被投放在什么地方,或者那些元素成为了用户感兴趣的关键节点最终完成了转化。
这也就是说,广告主将不会得知ASC具体是如何运行,如何去定位、定位了什么样的人群,ASC只会告诉广告主:花了多少钱,这些钱带来了多少回报——广告主将为效果,而非所谓的精准定位、控制和分析付费。
不少使用过ASC的广告主都对这款产品表示满意。

自动完成150+个创意组合
提升ROAS12%
目前,Advantage+ 购物解决方案细分概览如下:

其中,ASC 进阶赋能型智能购物广告支持以下功能:

可以说,ASC囊括了自动化技术和最新机器学习技术的所有优势:
提升广告表现
ASC广告利用机器学习技术扩大覆盖范围和优化寻找更多优质潜在客户,以捕捉购物界面的意向信号。广告将能触达核心受众以外的人群,确保降低受众饱和度。
依托新的机器学习模型,可达到CPA-12%,ROI+12%的效果,让广告表现更出色。
个性化体验·自动展示创意
广告主在投放ASC广告时,系统将组合广告主的所有创意素材,然后在所有可用版位投放,包括最新且表现最佳的版位,这样有助减少创意疲劳,长期维持良好的表现。同时,也会在适当的时机和位置与受众建立更为紧密的联结。
ASC 消除了手动创建广告的步骤,还可以创建多个创意组合——通过4到5个重点创意元素,延展出100-150个创意变体。
同时,广告主也可为每个创意提供多种语言,系统将会自动选择适合的语言版本。同时每个创意支持多个标题、描述和正文。
此外,推荐创意可导入过往广告系列中表现出的广告创意;自动展示创意可借助机器学习系统找出最出色的创意和受众组合。
简化广告设置,提高效率
77%的美国媒体购买人员和策略人员表示,支持机器学习的工具可以节省大量时间,其中平均每周节省1-4小时。
ASC通过减少广告创建时的设置项实现广告创建自动化,可提高广告在竞拍中的竞争优势。无需再设置多项预算、开展数周的A/B测试。
广告创建更快速、持续维护工作更少、针对可预测的成效进行优化、报告按新客户和现有客户细分让Meta系统将能更好地助广告主提升目标成效。

“Meta为广告主创造的最佳产品”
成功案例
据2022年3月Popken Fashion GMBH 反馈,“尽管我们对进阶赋能型智能购物广告已经寄予了厚望,它的亮眼表现还是超过了我们的预期。广告花费回报提升显著,比常规营销方案高出超过80%”。
男装制造商Tru Classic的CEO兼联合创始人Ben Yahalom作为Facebook长期的广告客户,就曾表示,在公司尝试ASC投放一段时间后,ASC就已经占据Tru Classic给Meta广告总支出的40%。甚至在采访中将ASC称之为:Meta长期以来为广告主创造的最佳产品。

瑞士运动鞋品牌ON使用了进阶赋能型智能购物广告后,投放日本广告的CPA降60% , ROI提升4.7倍;土耳其婴儿用品零售商ebebek使用了进阶赋能型智能购物广告后,销售量提升20%,CPA降12%, ROI提升80%。

那么,广告主可以如何设置使用 Meta Advantage+ Shopping Campaigns 呢?
1.点击元广告管理器中的“+创建”按钮并选择销售活动目标,然后选择“Continue”

2.在手动设置上勾选 「Advantage + Shopping Campaigns」,然后点击“Continue”

3.设置转化量优化(仅限购物事件)
4.设置定位受众( 仅支持国家/地区)
5.设置预算与排期
6.可以导入近期转化效果较好的素材,也可以手动创建广告进行投放
7.发布广告
注意:在此过程中,有一些可用的定位选项和设置,但大多数常规活动选项将丢失,因为 Advantage+ 流程的目的是利用 Meta 的 AI 和自动化功能,并且不限制手动限定符。
以下是一些常见问题:
ASC带有新的机器学习技术并与端到端自动化结合做优化,会帮助广告中简单推动更好的效果,无需做多项测试以达最佳效果。
如果广告主是电商平台或拥有大量产品目录,建议继续使用Advantage+目录广告但同时测试ASC做个比较并逐步相应调整预算。 ASC和S4S最佳做法都具有相似的目标,可以实现简化广告结构,帮助广告主最有效地投放预算。但是,ASC带有新的机器学习技术所以理当可以帮助广告主更有效地达到最佳效果;最终旨在取代常规广告。但是目前ASC仍然在初期推出阶段,仍然带有功能上的限制可能没有办法满足广告主所有需求;建议先做测试并逐步相应调整预算。 ASC的机器学习模式钻们针对效果做优化。例如,销售女性产品的广告主的广告有可能会依据效果投放给男性,但是如果系统发现投给男性的广告效果不佳,便会相应自动做调整以达到最佳效果。 Meta只允许每个帐户最多8个ASC。如果广告主的品牌有多个产品线,则可以通过细分客户名单来提高绩效。

研究问题:ASC 是否有助提升现有转化量/目录广告的增量成效?
设置注意事项:


在广告实验室设置测试:
https://www.facebook.com/test-and-learn
步骤
1


步骤
2


步骤
3


步骤
4






福建
12-12 周五











