监管收紧下,进口保健品私域真能成为避风港?
| 全链路合规难题一站解决,点击报名,获取行业专家现场1v1答疑!
今天聊聊私域!

当前,进口保健食品行业正遭遇前所未有的监管强化浪潮:保税仓体系启动重点专项核查机制,抖音平台全面关停进口保健品直邮分销渠道,天猫国际,京东全球购等头部电商平台则大幅提升入驻审核与内容监管标准,尤其针对健康功效宣称、保健功能描述、医学用途关联等核心表述实施“零容忍”管控,违规内容一经发现即面临下架、罚款甚至封号处理。在此行业背景下,众多进口保健品从业者将经营重心转向私域场景,试图通过微信社群运营、朋友圈精准推送、私域直播带货等渠道模式,规避公域平台的严格监管。但一个核心命题亟待行业厘清:脱离公域平台的规则约束后,私域生态真能成为进口保健品经营的“合规避风港”吗?答案显然是否定的。从监管实践与法律风险维度分析,私域经营的合规门槛不仅未因渠道特性而降低,反而因缺乏平台前置审核缓冲、经营行为可追溯性强、责任主体直接明确等特征,面临更为直接的法律追责与行政处罚风险。本文将从基础合规底线、私域特有风险、实操合规路径三个维度,系统拆解进口保健品私域经营的合规逻辑与落地指南,为行业从业者提供兼具专业性与实操性的合规参考。
无论是依托公域电商平台的规模化运营,还是聚焦私域流量的精细化营销,进口保健品经营的核心合规底线始终围绕“产品合规、原料合规、清关合规”三大核心维度展开。这三大维度构成了行政监管部门(市场监管总局、海关总署等)的核心审查框架,其合规要求具有渠道普适性,一旦突破即构成违法违规行为,与具体经营渠道无关。进口保健品在私域经营中最常见的合规风险点,集中于产品法律身份的模糊化处理。部分从业者存在“私域监管宽松”的认知误区,认为脱离公域平台后即可对海外代工产品的合规属性避而不谈,这种认知正是导致私域经营频繁出现合规问题的根源所在。根据中国现行监管体系,进口健康类产品的法律属性有着明确且严格的界定,经营者需在产品进入市场前完成精准定性:海外膳食补充剂通过跨境电商渠道进口销售时,其法定属性为“进口食品”,而非自动获得“保健食品”的资质认定,不得援引海外相关认证文件进行保健功效宣称;香港地区注册的“健康食品”进入内地市场流通时,不具备内地保健食品的法定效力,其香港地区的注册信息不能作为在内地进行功效宣传的合法依据;仅具备营养支持功能的普通进口食品,若在经营过程中宣传疾病预防、治疗功效或医学用途,即便未明确使用“治疗”“治愈”等核心词汇,也将被认定为非法产品(在未取得特殊医学用途配方食品注册资质的前提下)。市场监管总局公布的典型案例对此作出明确警示:厦门何某某将普通固体饮料通过抖音平台引流至微信私域社群,通过朋友圈文案、群内话术等形式宣称产品具有胃病治疗功效,最终因违反《中华人民共和国食品安全法》第七十三条、《中华人民共和国反不正当竞争法》第八条之规定,被市场监管部门依法处罚没款122.9万元。更值得警惕的是,部分企业通过“境内生产+境外包装”的虚假模式规避监管,山东东营XX康药业有限公司将国内生产的胶囊颗粒运至澳大利亚包装后,以“澳洲原装进口”名义在私域销售,其品牌在海外无任何真实信息备案,最终因虚假宣传与产品合规双重违规被查处,相关产品被全部没收并处罚款68万元。这一系列案例充分证明,私域绝非法律监管的真空地带,产品法律身份的明确界定是合规经营的前提基础,任何试图通过模糊产品定性规避监管的行为,都将面临严厉的法律制裁。
私域经营中另一个普遍存在的认知误区是:“脱离公域平台监管后,产品成分可以更灵活,甚至可以使用一些海外市场热门但国内未获批的功能性原料”。这一认知不仅完全错误,更潜藏着巨大的法律风险。事实上,私域经营的原料合规要求与公域平台完全一致,且因私域经营的责任主体更为明确,监管部门的追责力度反而更强。进口保健品的原料合规需重点关注三类核心情况:其一,中国法律法规明确禁用的食品成分,即便该成分在澳大利亚、香港等国家或地区具备合法使用资质,也不得用于进口至中国市场的产品中,例如部分人工合成激素、未经安全性评估的植物提取物,以及海马、犀牛角、马钱子、罂粟壳等明确列入禁用名录的成分;其二,未列入中国普通食品原料目录的新资源食品,需严格按照《新资源食品管理办法》的相关规定,完成备案或审批程序后方可使用,未经备案审批的新资源食品不得作为原料用于进口保健品生产经营,如玫瑰果、洋甘菊、牛樟菇等均需提前完成合规备案;其三,介于药品与食品边界的功能性原料,如部分激素前体物质、高剂量活性成分提取物、海外市场爆火但国内未完成安全性评估的新型原料等,此类原料极易被监管部门认定为“非法添加”,进而引发行政处罚甚至刑事责任。值得特别注意的是,私域经营的责任追溯具有直接性与唯一性——公域平台通常会承担一定的资质审核与内容监管责任,在出现合规问题时可形成一定的缓冲空间,而私域经营中,实际经营者需独立承担全部法律责任,微信、企业微信等私域工具提供方不会成为经营主体的“挡箭牌”。杭州XD科技有限公司在企业微信群中推广含有未经国内安全性评估成分的进口产品,并通过“解决老慢病难题”“替代药物治疗”等话术进行宣传,最终因原料合规与宣传合规双重失守,被市场监管部门依法处罚款35万元;安徽ws制药有限公司则在私域销售标注“澳大利亚产地”的骨胶原氨糖产品,实则为国内工厂生产,且添加了超出中国合规标准的活性成分,最终被处罚款42万元并没收全部涉案产品,这两起案例为行业敲响了原料合规的警钟。
进口保健品的清关合规是跨境经营的基础前提,私域销售绝不能成为“灰清关”“人肉带货规模化”等违规行为的借口。无论经营渠道是公域还是私域,产品都必须通过真实合法的跨境进口路径进入中国市场,即要么通过保税仓清关模式,要么通过个人物品直邮清关模式,且需完整保留全链条合规文件,包括但不限于:原产地证明、报关单、商品条码备案文件、批次检测报告、跨境电商平台备案信息、进口商资质文件等,其中实施注册管理的产品还需提供境外生产企业注册证明及相关监管证件。这些文件不仅是证明产品合法性的核心依据,更是应对监管部门检查、处理消费者维权纠纷的关键凭证。近年来,海关总署与市场监管总局联合强化对“灰色清关”行为的打击力度,尤其针对通过人肉带货、跨境包裹拆分、虚假申报品名等方式入境的保健品实施重点稽查。安徽Qk药业有限公司通过在香港注册“壳公司”,将国内工厂生产的产品伪造成“香港进口”,经出关再清关的虚假流程进入保税仓,最终以“跨境保健品”名义在私域销售,这种“假进口”模式被查处后,企业被依法处罚款75万元,相关保税仓货物被全部查封。某跨境电商企业通过“人肉带货+私域分销”的模式销售进口保健品,因无法提供合法有效的清关文件,最终被海关部门依法处罚款80万元,相关产品全部没收,这一案例充分彰显了监管部门打击“灰色清关”的坚定决心。
相较于公域电商平台,私域经营的合规风险更为突出,其核心原因在于私域场景缺乏平台层面的前置审核与风险拦截机制,经营行为的可追溯性强,责任主体直接明确,一旦出现违规行为,极易被监管部门定性为“非法经营”或“虚假宣传”。公域平台与私域经营的合规环境存在本质区别,这种区别直接放大了私域经营的风险敞口:在文案审查层面,天猫、抖音等公域平台均具备成熟的自动拦截违规词汇、人工审核宣传内容的机制,能够提前规避部分明显违规的宣传行为,降低经营主体的合规风险;而微信社群、朋友圈、私域直播等渠道缺乏此类前置拦截机制,经营者发布的任何内容都将直接触达消费者,违规风险完全由经营主体自行承担。在证据留存层面,公域平台的宣传页面、产品详情页等内容可随时修改或下架,而私域场景中的聊天记录、朋友圈动态、直播回放等内容均具有永久留存特性,一旦被消费者截图或监管部门调取,将直接成为认定违规行为的核心证据。在责任主体层面,公域平台通常会作为第一责任方承担部分监管责任,在出现合规问题时可与经营主体共同承担责任,形成一定的缓冲;而私域经营中,监管部门会直接将实际经营者列为责任主体,追责路径更短、处罚更直接。在定性方式层面,公域平台的轻微违规行为通常被认定为“平台规则违规”,处罚方式以罚款、下架产品、限制流量等为主;而私域场景中的同类行为,极易被监管部门直接认定为“违法”,面临行政处罚甚至刑事责任。
私域经营的两大核心雷区之一,是功能宣传的“越界”行为,即从“营养支持”向“疾病治疗”的模糊地带突破。私域经营中最容易出现的合规风险,便是功能宣传的“过度承诺”。由于私域用户的黏性高、信任度强,不少经营者会通过“精准话术”暗示产品具有保健功效甚至治疗功效,常见的违规表述包括“对XX疾病人群特别好”“很多用户反馈症状改善明显”“医生都推荐使用这个成分”等。在监管部门的视角下,这类表述即便未明确使用“治疗”“治愈”“预防”等核心词汇,也构成了“功能暗示+特定疾病人群+改善结果”的组合,完全符合《中华人民共和国反不正当竞争法》第八条、《中华人民共和国广告法》第十七条中关于虚假宣传的认定标准。湖北省LL时代体育发展有限公司在私域直播中宣传“Dr.XXXx软骨素钙片”时,将产品成分与“抽筋、关节响、关节炎”等疾病症状直接绑定,通过场景化描述暗示产品具有治疗功效,最终被市场监管部门依法处罚款5万元;某品牌在私域推广澳大利亚代工的奶蓟草产品时,宣称“可治愈脂肪肝”“替代护肝药物”,虽产品持有澳大利亚TGA注册码,但因违反中国宣传合规要求,被处罚款38万元并责令停止销售。根据《药品、医疗器械、保健食品、特殊医学用途配方食品广告审查管理暂行办法》的明确规定,保健食品广告不得涉及疾病预防、治疗功能,不得超出注册或备案的产品说明书范围进行宣传,这一规定同样适用于私域宣传场景,任何试图规避该规定的行为都将面临法律责任。
私域经营的另一大核心雷区,是“客户晒单+二次传播”引发的合规风险,这种看似常规的运营手段,实则可能成为无意识的违规“帮凶”。私域经营的核心优势在于用户互动与口碑传播,但这种传播方式也可能成为合规风险的“导火索”。不少私域经营者会主动鼓励客户在群内晒单、分享产品使用“效果”,甚至会主动转发客户的反馈内容,并补充“确实有效”“我也强烈推荐”等引导性表述。这种行为看似能够提升产品可信度、促进转化,实则已构成虚假宣传的共同侵权。根据《中华人民共和国反不正当竞争法》第八条的规定,经营者不得对其商品的性能、功能、质量、销售状况、用户评价、曾获荣誉等作虚假或者引人误解的商业宣传,包括通过组织虚假交易、编造用户评价等方式进行宣传。北京萱妍堂生物科技有限公司在私域直播中组织多个账号发送“服用后已瘦10斤”“便秘问题彻底改善”等虚假用户反馈,被市场监管部门认定为虚假宣传,依法处罚款10万元;安徽BSD生物科技有限公司在私域社群中转发客户“服用WXXXX品牌维生素后高血压得到控制”的反馈,并标注“亲测有效”,虽产品为澳大利亚代工,但因变相宣传治疗功效,被处罚款25万元,相关虚假宣传内容被依法收缴。值得行业高度关注的是,即便客户的反馈内容是真实的,经营者主动转发、认可此类涉及功效的反馈,也可能被监管部门认定为“变相宣传治疗功效”,尤其是当产品本身不具备保健食品资质或未获批相关功效时,这种行为的合规风险更高。
面对私域经营的高合规风险,进口保健品经营者需采取“比公域更保守”的经营策略,通过明确产品定位、规范宣传话术、建立合规机制,构建私域经营的“安全防线”。私域经营的产品定位需彻底摒弃“功效导向”,全面转向“营养支持导向”,明确产品的核心价值是补充日常营养、优化膳食结构、适配特定生活方式,而非改善疾病症状、修复身体功能。具体而言,安全的产品定位应聚焦三类核心场景:一是日常营养补充场景,如维生素、矿物质等基础营养素的补充,针对饮食不均衡、营养摄入不足的普通人群;二是膳食结构补充场景,如膳食纤维、益生菌、Omega-3脂肪酸等,针对特定饮食结构缺失的人群;三是特定生活方式支持场景,如针对熬夜人群的护肝营养素、运动人群的蛋白补充剂与电解质补充剂、高压人群的抗压营养素与睡眠支持营养素等。经营者需始终牢记:私域经营的核心是销售“长期健康价值”,而非“即时效果”,任何试图通过“快速见效”“症状改善”等话术吸引消费者的行为,都将触碰合规红线。某进口保健品品牌在私域推广澳大利亚代工的益生菌产品时,将产品定位为“日常肠道营养补充剂”,宣传话术聚焦“调节肠道菌群平衡”“支持消化健康”“补充肠道有益菌”等中性表述,未涉及任何疾病相关内容,既符合产品实际属性,也有效规避了宣传合规风险,其经验值得行业借鉴。
宣传话术的规范化是私域合规经营的核心环节,需严格遵循“不说结果说过程、不说人群说状态、不做对比不做承诺”的三大原则。第一,不说结果,说过程。宣传话术应彻底避免使用任何涉及“改善”“治愈”“缓解”“恢复”“根治”等指向具体效果的词汇,转而使用“参与”“支持”“帮助维持”“提供营养”“辅助调节”等中性表述。例如,不得宣传“改善高血压”“降低血糖”,可表述为“为关注心血管健康的人群提供膳食营养支持”“为注重血糖管理的人群补充相关营养素”;不得宣传“缓解失眠”“改善睡眠质量”,可表述为“为作息不规律人群提供助眠相关营养素补充”“支持健康睡眠节律”。第二,不说人群,说生活状态。避免直接指向特定疾病人群,如“糖尿病患者”“高血脂人群”“关节炎患者”“胃病患者”等,转而描述生活状态或健康需求,如“关注血糖管理的人群”“注重血管健康的人群”“希望呵护关节的人群”“追求肠道舒适的人群”。这种表述方式既能够精准触达目标用户群体,又避免了与疾病直接绑定,完全符合合规要求。第三,不做对比,不做承诺。宣传话术中不得出现与药品、其他品牌产品的对比性表述,如“比XX药物更安全”“效果远超同类产品”“替代传统治疗方式”等,也不得作出任何形式的效果承诺,如“无效退款”“服用XX天即可见效”“连续使用XX周期彻底改善”等。根据《中华人民共和国广告法》第十八条的规定,保健食品广告不得含有“表示功效、安全性的断言或者保证”“涉及疾病预防、治疗功能”“以专家、医生、患者名义或者形象作推荐、证明”等内容,不得含有“无效退款”“保险公司保险”等保证性内容,不得怂恿消费者任意、过量使用产品,这些规定均适用于私域宣传场景。
私域经营需建立系统化的合规机制,通过“标准话术库+免责声明+反馈管理”的三重防护,构建全流程风险防控体系。首先,制定产品介绍标准话术库。经营者需统一群主、客服、代理等所有接触客户的人员的宣传口径,所有产品介绍内容必须基于产品注册或备案信息、成分表、第三方检测报告等合法依据,不得添加任何未经证实的功效描述或承诺性表述。话术库需经专业法律顾问审核,明确禁用词汇清单(如“治疗”“治愈”“预防”“特效”“根治”“替代药物”等),并根据监管政策的更新及时调整优化。例如,进口维生素产品的标准话术应明确标注“本品为进口食品,不可替代药品,无疾病治疗功效”,同时仅介绍维生素的营养成分及生理功能,不涉及任何疾病相关内容。其次,固定私域免责声明模板。在私域群公告、朋友圈宣传文案、产品详情页、私域直播背景板等所有触达消费者的渠道,统一标注标准化的免责声明,明确“本品为进口食品/保健食品,不是药物,不能代替药物治疗疾病”“产品功效以国家相关部门注册或备案的说明书为准”“个人体质不同,使用效果存在差异,具体效果因人而异”“本品不得替代正常饮食及均衡营养”等核心内容。免责声明的字体需清晰可见、易于辨认,在视频宣传中应持续显示不少于3秒,确保消费者能够充分知晓产品属性与风险提示。最后,建立客户反馈管理机制。明确规定不得主动引导客户分享功效类反馈,对于客户在群内、朋友圈、私信等场景中发布的涉及疾病改善、治疗效果的内容,管理员需在第一时间制止并删除,同时通过私信方式告知客户“产品不具备治疗功效,相关表述可能涉及违规,感谢您的理解与配合”。对于客户的咨询,应引导其关注产品的营养成分与日常补充价值,避免回应任何与疾病治疗相关的问题,若客户提出疾病相关咨询,应建议其咨询专业医生或医疗机构。某私域社群管理员在发现客户发布“服用澳大利亚进口产品后血压下降明显”的反馈后,立即删除相关内容,并通过私信向客户解释产品的食品属性及合规要求,有效规避了合规风险,这一做法值得行业推广。

进口保健品的代工产地不同,私域经营的合规重点也存在差异,比如澳洲和香港对比,需针对澳大利亚代工与香港代工产品的特性,采取差异化的合规策略。对于澳大利亚代工产品,其核心优势在于澳大利亚治疗用品管理局(TGA)监管体系下的GMP(良好生产规范)认证、ARTG注册(澳大利亚治疗商品登记册)及NASAA有机认证等在全球范围内具有较高认可度,包装上的“AUST L/AUST R”码可作为合法上市的基础标识,能够有效提升私域用户的信任度。但需重点关注两大合规要点:其一,“澳大利亚合法≠中国可宣传”,澳大利亚《1989年治疗商品法案》允许的成分、认可的功效宣称(如清单型产品的一般水平声称),在中国市场需严格遵守中国的相关法律法规,不得直接援引TGA注册信息或澳洲本土功效宣称进行宣传,例如澳大利亚允许的部分高剂量B6成分(2027年2月后超50毫克将转为药剂师监管销售),若未符合中国剂量标准则不得进口,且不得宣传“降低感冒发生风险”等需TGA批准的高水平声称;其二,“英文原标签≠中文随意翻译”,中文标签需严格按照《中华人民共和国食品安全法》《进出口预包装食品标签通则》(GB 7718)的要求,直接印制在最小销售包装上,不得加贴,准确标注产品名称、成分表、净含量、生产日期、保质期、进口商信息、原产国(地区)、贮存条件等核心信息,具备保健食品资质的产品需显著标注蓝帽子标志及批准文号,标签内容需与注册或备案说明书一致,不得遗漏“保健食品不是药物,不能代替药物治疗疾病”的警示语。
对于香港代工产品,其核心优势在于打样速度快、配方调整灵活,能够快速响应市场需求变化,尤其适合小批量、定制化的产品开发。但私域经营中需重点规避一个核心风险:不得刻意强调“香港背景=更有效”。香港地区注册的健康食品在国内市场销售时,不具备内地保健食品的法定资质,其配方中的成分需符合中国内地的原料合规要求,宣传话术需与普通进口食品保持一致,不得利用“香港制造”“香港注册”“港式配方”等信息暗示产品具有特殊功效或治疗作用。某品牌在私域推广香港代工的进口产品时,通过“香港配方,专治颈椎问题”“港式养生,改善腰椎劳损”等话术进行宣传,最终因虚假宣传被市场监管部门依法处罚款20万元;另有企业将香港代工的普通食品伪造成“保健食品”,在私域宣称“可调理慢性病”,被查处后处罚款55万元,相关产品被全部销毁,这两起案例充分警示行业:香港代工背景不能成为功效宣传的“挡箭牌”,坚守宣传合规底线是私域经营的核心前提。
在进口保健品行业监管持续收紧的背景下,私域绝非规避监管的“避风港”,反而因缺乏平台缓冲、责任主体明确、证据留存永久等特征,成为合规风险的“高发区”。无论是公域平台还是私域场景,产品合规、原料合规、清关合规都是不可突破的底线红线,而私域经营更需采取“比公域更保守”的策略,通过“保守定位、规范话术、机制防护”的全流程管控,构建系统化的合规体系。市场监管总局、海关总署等部门公布的一系列典型案例与政策文件已明确传递信号:网络空间不是法外之地,私域经营同样需要严格遵守《中华人民共和国食品安全法》《中华人民共和国反不正当竞争法》《中华人民共和国广告法》《中华人民共和国海关法》等法律法规,任何试图“钻空子”“打擦边球”的行为都将面临严厉的法律制裁。
对于进口保健品经营者而言,唯有彻底放弃“钻空子”的侥幸心理,主动拥抱合规经营,明确产品法律身份,坚守原料与清关合规底线,规范宣传推广行为,才能在私域赛道实现可持续发展。未来,随着跨境贸易监管体系的不断完善与私域监管力度的持续强化,合规能力将成为进口保健品私域经营的核心竞争力。那些能够建立健全合规管理体系、以用户健康为核心价值导向、坚守商业伦理与法律底线的品牌,终将在行业洗牌中脱颖而出,实现从“流量红利”到“信任红利”的转型,为进口保健品行业的规范化发展注入新的动力。


今天聊聊私域!

当前,进口保健食品行业正遭遇前所未有的监管强化浪潮:保税仓体系启动重点专项核查机制,抖音平台全面关停进口保健品直邮分销渠道,天猫国际,京东全球购等头部电商平台则大幅提升入驻审核与内容监管标准,尤其针对健康功效宣称、保健功能描述、医学用途关联等核心表述实施“零容忍”管控,违规内容一经发现即面临下架、罚款甚至封号处理。在此行业背景下,众多进口保健品从业者将经营重心转向私域场景,试图通过微信社群运营、朋友圈精准推送、私域直播带货等渠道模式,规避公域平台的严格监管。但一个核心命题亟待行业厘清:脱离公域平台的规则约束后,私域生态真能成为进口保健品经营的“合规避风港”吗?答案显然是否定的。从监管实践与法律风险维度分析,私域经营的合规门槛不仅未因渠道特性而降低,反而因缺乏平台前置审核缓冲、经营行为可追溯性强、责任主体直接明确等特征,面临更为直接的法律追责与行政处罚风险。本文将从基础合规底线、私域特有风险、实操合规路径三个维度,系统拆解进口保健品私域经营的合规逻辑与落地指南,为行业从业者提供兼具专业性与实操性的合规参考。
无论是依托公域电商平台的规模化运营,还是聚焦私域流量的精细化营销,进口保健品经营的核心合规底线始终围绕“产品合规、原料合规、清关合规”三大核心维度展开。这三大维度构成了行政监管部门(市场监管总局、海关总署等)的核心审查框架,其合规要求具有渠道普适性,一旦突破即构成违法违规行为,与具体经营渠道无关。进口保健品在私域经营中最常见的合规风险点,集中于产品法律身份的模糊化处理。部分从业者存在“私域监管宽松”的认知误区,认为脱离公域平台后即可对海外代工产品的合规属性避而不谈,这种认知正是导致私域经营频繁出现合规问题的根源所在。根据中国现行监管体系,进口健康类产品的法律属性有着明确且严格的界定,经营者需在产品进入市场前完成精准定性:海外膳食补充剂通过跨境电商渠道进口销售时,其法定属性为“进口食品”,而非自动获得“保健食品”的资质认定,不得援引海外相关认证文件进行保健功效宣称;香港地区注册的“健康食品”进入内地市场流通时,不具备内地保健食品的法定效力,其香港地区的注册信息不能作为在内地进行功效宣传的合法依据;仅具备营养支持功能的普通进口食品,若在经营过程中宣传疾病预防、治疗功效或医学用途,即便未明确使用“治疗”“治愈”等核心词汇,也将被认定为非法产品(在未取得特殊医学用途配方食品注册资质的前提下)。市场监管总局公布的典型案例对此作出明确警示:厦门何某某将普通固体饮料通过抖音平台引流至微信私域社群,通过朋友圈文案、群内话术等形式宣称产品具有胃病治疗功效,最终因违反《中华人民共和国食品安全法》第七十三条、《中华人民共和国反不正当竞争法》第八条之规定,被市场监管部门依法处罚没款122.9万元。更值得警惕的是,部分企业通过“境内生产+境外包装”的虚假模式规避监管,山东东营XX康药业有限公司将国内生产的胶囊颗粒运至澳大利亚包装后,以“澳洲原装进口”名义在私域销售,其品牌在海外无任何真实信息备案,最终因虚假宣传与产品合规双重违规被查处,相关产品被全部没收并处罚款68万元。这一系列案例充分证明,私域绝非法律监管的真空地带,产品法律身份的明确界定是合规经营的前提基础,任何试图通过模糊产品定性规避监管的行为,都将面临严厉的法律制裁。
私域经营中另一个普遍存在的认知误区是:“脱离公域平台监管后,产品成分可以更灵活,甚至可以使用一些海外市场热门但国内未获批的功能性原料”。这一认知不仅完全错误,更潜藏着巨大的法律风险。事实上,私域经营的原料合规要求与公域平台完全一致,且因私域经营的责任主体更为明确,监管部门的追责力度反而更强。进口保健品的原料合规需重点关注三类核心情况:其一,中国法律法规明确禁用的食品成分,即便该成分在澳大利亚、香港等国家或地区具备合法使用资质,也不得用于进口至中国市场的产品中,例如部分人工合成激素、未经安全性评估的植物提取物,以及海马、犀牛角、马钱子、罂粟壳等明确列入禁用名录的成分;其二,未列入中国普通食品原料目录的新资源食品,需严格按照《新资源食品管理办法》的相关规定,完成备案或审批程序后方可使用,未经备案审批的新资源食品不得作为原料用于进口保健品生产经营,如玫瑰果、洋甘菊、牛樟菇等均需提前完成合规备案;其三,介于药品与食品边界的功能性原料,如部分激素前体物质、高剂量活性成分提取物、海外市场爆火但国内未完成安全性评估的新型原料等,此类原料极易被监管部门认定为“非法添加”,进而引发行政处罚甚至刑事责任。值得特别注意的是,私域经营的责任追溯具有直接性与唯一性——公域平台通常会承担一定的资质审核与内容监管责任,在出现合规问题时可形成一定的缓冲空间,而私域经营中,实际经营者需独立承担全部法律责任,微信、企业微信等私域工具提供方不会成为经营主体的“挡箭牌”。杭州XD科技有限公司在企业微信群中推广含有未经国内安全性评估成分的进口产品,并通过“解决老慢病难题”“替代药物治疗”等话术进行宣传,最终因原料合规与宣传合规双重失守,被市场监管部门依法处罚款35万元;安徽ws制药有限公司则在私域销售标注“澳大利亚产地”的骨胶原氨糖产品,实则为国内工厂生产,且添加了超出中国合规标准的活性成分,最终被处罚款42万元并没收全部涉案产品,这两起案例为行业敲响了原料合规的警钟。
进口保健品的清关合规是跨境经营的基础前提,私域销售绝不能成为“灰清关”“人肉带货规模化”等违规行为的借口。无论经营渠道是公域还是私域,产品都必须通过真实合法的跨境进口路径进入中国市场,即要么通过保税仓清关模式,要么通过个人物品直邮清关模式,且需完整保留全链条合规文件,包括但不限于:原产地证明、报关单、商品条码备案文件、批次检测报告、跨境电商平台备案信息、进口商资质文件等,其中实施注册管理的产品还需提供境外生产企业注册证明及相关监管证件。这些文件不仅是证明产品合法性的核心依据,更是应对监管部门检查、处理消费者维权纠纷的关键凭证。近年来,海关总署与市场监管总局联合强化对“灰色清关”行为的打击力度,尤其针对通过人肉带货、跨境包裹拆分、虚假申报品名等方式入境的保健品实施重点稽查。安徽Qk药业有限公司通过在香港注册“壳公司”,将国内工厂生产的产品伪造成“香港进口”,经出关再清关的虚假流程进入保税仓,最终以“跨境保健品”名义在私域销售,这种“假进口”模式被查处后,企业被依法处罚款75万元,相关保税仓货物被全部查封。某跨境电商企业通过“人肉带货+私域分销”的模式销售进口保健品,因无法提供合法有效的清关文件,最终被海关部门依法处罚款80万元,相关产品全部没收,这一案例充分彰显了监管部门打击“灰色清关”的坚定决心。
相较于公域电商平台,私域经营的合规风险更为突出,其核心原因在于私域场景缺乏平台层面的前置审核与风险拦截机制,经营行为的可追溯性强,责任主体直接明确,一旦出现违规行为,极易被监管部门定性为“非法经营”或“虚假宣传”。公域平台与私域经营的合规环境存在本质区别,这种区别直接放大了私域经营的风险敞口:在文案审查层面,天猫、抖音等公域平台均具备成熟的自动拦截违规词汇、人工审核宣传内容的机制,能够提前规避部分明显违规的宣传行为,降低经营主体的合规风险;而微信社群、朋友圈、私域直播等渠道缺乏此类前置拦截机制,经营者发布的任何内容都将直接触达消费者,违规风险完全由经营主体自行承担。在证据留存层面,公域平台的宣传页面、产品详情页等内容可随时修改或下架,而私域场景中的聊天记录、朋友圈动态、直播回放等内容均具有永久留存特性,一旦被消费者截图或监管部门调取,将直接成为认定违规行为的核心证据。在责任主体层面,公域平台通常会作为第一责任方承担部分监管责任,在出现合规问题时可与经营主体共同承担责任,形成一定的缓冲;而私域经营中,监管部门会直接将实际经营者列为责任主体,追责路径更短、处罚更直接。在定性方式层面,公域平台的轻微违规行为通常被认定为“平台规则违规”,处罚方式以罚款、下架产品、限制流量等为主;而私域场景中的同类行为,极易被监管部门直接认定为“违法”,面临行政处罚甚至刑事责任。
私域经营的两大核心雷区之一,是功能宣传的“越界”行为,即从“营养支持”向“疾病治疗”的模糊地带突破。私域经营中最容易出现的合规风险,便是功能宣传的“过度承诺”。由于私域用户的黏性高、信任度强,不少经营者会通过“精准话术”暗示产品具有保健功效甚至治疗功效,常见的违规表述包括“对XX疾病人群特别好”“很多用户反馈症状改善明显”“医生都推荐使用这个成分”等。在监管部门的视角下,这类表述即便未明确使用“治疗”“治愈”“预防”等核心词汇,也构成了“功能暗示+特定疾病人群+改善结果”的组合,完全符合《中华人民共和国反不正当竞争法》第八条、《中华人民共和国广告法》第十七条中关于虚假宣传的认定标准。湖北省LL时代体育发展有限公司在私域直播中宣传“Dr.XXXx软骨素钙片”时,将产品成分与“抽筋、关节响、关节炎”等疾病症状直接绑定,通过场景化描述暗示产品具有治疗功效,最终被市场监管部门依法处罚款5万元;某品牌在私域推广澳大利亚代工的奶蓟草产品时,宣称“可治愈脂肪肝”“替代护肝药物”,虽产品持有澳大利亚TGA注册码,但因违反中国宣传合规要求,被处罚款38万元并责令停止销售。根据《药品、医疗器械、保健食品、特殊医学用途配方食品广告审查管理暂行办法》的明确规定,保健食品广告不得涉及疾病预防、治疗功能,不得超出注册或备案的产品说明书范围进行宣传,这一规定同样适用于私域宣传场景,任何试图规避该规定的行为都将面临法律责任。
私域经营的另一大核心雷区,是“客户晒单+二次传播”引发的合规风险,这种看似常规的运营手段,实则可能成为无意识的违规“帮凶”。私域经营的核心优势在于用户互动与口碑传播,但这种传播方式也可能成为合规风险的“导火索”。不少私域经营者会主动鼓励客户在群内晒单、分享产品使用“效果”,甚至会主动转发客户的反馈内容,并补充“确实有效”“我也强烈推荐”等引导性表述。这种行为看似能够提升产品可信度、促进转化,实则已构成虚假宣传的共同侵权。根据《中华人民共和国反不正当竞争法》第八条的规定,经营者不得对其商品的性能、功能、质量、销售状况、用户评价、曾获荣誉等作虚假或者引人误解的商业宣传,包括通过组织虚假交易、编造用户评价等方式进行宣传。北京萱妍堂生物科技有限公司在私域直播中组织多个账号发送“服用后已瘦10斤”“便秘问题彻底改善”等虚假用户反馈,被市场监管部门认定为虚假宣传,依法处罚款10万元;安徽BSD生物科技有限公司在私域社群中转发客户“服用WXXXX品牌维生素后高血压得到控制”的反馈,并标注“亲测有效”,虽产品为澳大利亚代工,但因变相宣传治疗功效,被处罚款25万元,相关虚假宣传内容被依法收缴。值得行业高度关注的是,即便客户的反馈内容是真实的,经营者主动转发、认可此类涉及功效的反馈,也可能被监管部门认定为“变相宣传治疗功效”,尤其是当产品本身不具备保健食品资质或未获批相关功效时,这种行为的合规风险更高。
面对私域经营的高合规风险,进口保健品经营者需采取“比公域更保守”的经营策略,通过明确产品定位、规范宣传话术、建立合规机制,构建私域经营的“安全防线”。私域经营的产品定位需彻底摒弃“功效导向”,全面转向“营养支持导向”,明确产品的核心价值是补充日常营养、优化膳食结构、适配特定生活方式,而非改善疾病症状、修复身体功能。具体而言,安全的产品定位应聚焦三类核心场景:一是日常营养补充场景,如维生素、矿物质等基础营养素的补充,针对饮食不均衡、营养摄入不足的普通人群;二是膳食结构补充场景,如膳食纤维、益生菌、Omega-3脂肪酸等,针对特定饮食结构缺失的人群;三是特定生活方式支持场景,如针对熬夜人群的护肝营养素、运动人群的蛋白补充剂与电解质补充剂、高压人群的抗压营养素与睡眠支持营养素等。经营者需始终牢记:私域经营的核心是销售“长期健康价值”,而非“即时效果”,任何试图通过“快速见效”“症状改善”等话术吸引消费者的行为,都将触碰合规红线。某进口保健品品牌在私域推广澳大利亚代工的益生菌产品时,将产品定位为“日常肠道营养补充剂”,宣传话术聚焦“调节肠道菌群平衡”“支持消化健康”“补充肠道有益菌”等中性表述,未涉及任何疾病相关内容,既符合产品实际属性,也有效规避了宣传合规风险,其经验值得行业借鉴。
宣传话术的规范化是私域合规经营的核心环节,需严格遵循“不说结果说过程、不说人群说状态、不做对比不做承诺”的三大原则。第一,不说结果,说过程。宣传话术应彻底避免使用任何涉及“改善”“治愈”“缓解”“恢复”“根治”等指向具体效果的词汇,转而使用“参与”“支持”“帮助维持”“提供营养”“辅助调节”等中性表述。例如,不得宣传“改善高血压”“降低血糖”,可表述为“为关注心血管健康的人群提供膳食营养支持”“为注重血糖管理的人群补充相关营养素”;不得宣传“缓解失眠”“改善睡眠质量”,可表述为“为作息不规律人群提供助眠相关营养素补充”“支持健康睡眠节律”。第二,不说人群,说生活状态。避免直接指向特定疾病人群,如“糖尿病患者”“高血脂人群”“关节炎患者”“胃病患者”等,转而描述生活状态或健康需求,如“关注血糖管理的人群”“注重血管健康的人群”“希望呵护关节的人群”“追求肠道舒适的人群”。这种表述方式既能够精准触达目标用户群体,又避免了与疾病直接绑定,完全符合合规要求。第三,不做对比,不做承诺。宣传话术中不得出现与药品、其他品牌产品的对比性表述,如“比XX药物更安全”“效果远超同类产品”“替代传统治疗方式”等,也不得作出任何形式的效果承诺,如“无效退款”“服用XX天即可见效”“连续使用XX周期彻底改善”等。根据《中华人民共和国广告法》第十八条的规定,保健食品广告不得含有“表示功效、安全性的断言或者保证”“涉及疾病预防、治疗功能”“以专家、医生、患者名义或者形象作推荐、证明”等内容,不得含有“无效退款”“保险公司保险”等保证性内容,不得怂恿消费者任意、过量使用产品,这些规定均适用于私域宣传场景。
私域经营需建立系统化的合规机制,通过“标准话术库+免责声明+反馈管理”的三重防护,构建全流程风险防控体系。首先,制定产品介绍标准话术库。经营者需统一群主、客服、代理等所有接触客户的人员的宣传口径,所有产品介绍内容必须基于产品注册或备案信息、成分表、第三方检测报告等合法依据,不得添加任何未经证实的功效描述或承诺性表述。话术库需经专业法律顾问审核,明确禁用词汇清单(如“治疗”“治愈”“预防”“特效”“根治”“替代药物”等),并根据监管政策的更新及时调整优化。例如,进口维生素产品的标准话术应明确标注“本品为进口食品,不可替代药品,无疾病治疗功效”,同时仅介绍维生素的营养成分及生理功能,不涉及任何疾病相关内容。其次,固定私域免责声明模板。在私域群公告、朋友圈宣传文案、产品详情页、私域直播背景板等所有触达消费者的渠道,统一标注标准化的免责声明,明确“本品为进口食品/保健食品,不是药物,不能代替药物治疗疾病”“产品功效以国家相关部门注册或备案的说明书为准”“个人体质不同,使用效果存在差异,具体效果因人而异”“本品不得替代正常饮食及均衡营养”等核心内容。免责声明的字体需清晰可见、易于辨认,在视频宣传中应持续显示不少于3秒,确保消费者能够充分知晓产品属性与风险提示。最后,建立客户反馈管理机制。明确规定不得主动引导客户分享功效类反馈,对于客户在群内、朋友圈、私信等场景中发布的涉及疾病改善、治疗效果的内容,管理员需在第一时间制止并删除,同时通过私信方式告知客户“产品不具备治疗功效,相关表述可能涉及违规,感谢您的理解与配合”。对于客户的咨询,应引导其关注产品的营养成分与日常补充价值,避免回应任何与疾病治疗相关的问题,若客户提出疾病相关咨询,应建议其咨询专业医生或医疗机构。某私域社群管理员在发现客户发布“服用澳大利亚进口产品后血压下降明显”的反馈后,立即删除相关内容,并通过私信向客户解释产品的食品属性及合规要求,有效规避了合规风险,这一做法值得行业推广。

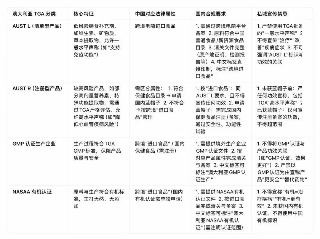
进口保健品的代工产地不同,私域经营的合规重点也存在差异,比如澳洲和香港对比,需针对澳大利亚代工与香港代工产品的特性,采取差异化的合规策略。对于澳大利亚代工产品,其核心优势在于澳大利亚治疗用品管理局(TGA)监管体系下的GMP(良好生产规范)认证、ARTG注册(澳大利亚治疗商品登记册)及NASAA有机认证等在全球范围内具有较高认可度,包装上的“AUST L/AUST R”码可作为合法上市的基础标识,能够有效提升私域用户的信任度。但需重点关注两大合规要点:其一,“澳大利亚合法≠中国可宣传”,澳大利亚《1989年治疗商品法案》允许的成分、认可的功效宣称(如清单型产品的一般水平声称),在中国市场需严格遵守中国的相关法律法规,不得直接援引TGA注册信息或澳洲本土功效宣称进行宣传,例如澳大利亚允许的部分高剂量B6成分(2027年2月后超50毫克将转为药剂师监管销售),若未符合中国剂量标准则不得进口,且不得宣传“降低感冒发生风险”等需TGA批准的高水平声称;其二,“英文原标签≠中文随意翻译”,中文标签需严格按照《中华人民共和国食品安全法》《进出口预包装食品标签通则》(GB 7718)的要求,直接印制在最小销售包装上,不得加贴,准确标注产品名称、成分表、净含量、生产日期、保质期、进口商信息、原产国(地区)、贮存条件等核心信息,具备保健食品资质的产品需显著标注蓝帽子标志及批准文号,标签内容需与注册或备案说明书一致,不得遗漏“保健食品不是药物,不能代替药物治疗疾病”的警示语。
对于香港代工产品,其核心优势在于打样速度快、配方调整灵活,能够快速响应市场需求变化,尤其适合小批量、定制化的产品开发。但私域经营中需重点规避一个核心风险:不得刻意强调“香港背景=更有效”。香港地区注册的健康食品在国内市场销售时,不具备内地保健食品的法定资质,其配方中的成分需符合中国内地的原料合规要求,宣传话术需与普通进口食品保持一致,不得利用“香港制造”“香港注册”“港式配方”等信息暗示产品具有特殊功效或治疗作用。某品牌在私域推广香港代工的进口产品时,通过“香港配方,专治颈椎问题”“港式养生,改善腰椎劳损”等话术进行宣传,最终因虚假宣传被市场监管部门依法处罚款20万元;另有企业将香港代工的普通食品伪造成“保健食品”,在私域宣称“可调理慢性病”,被查处后处罚款55万元,相关产品被全部销毁,这两起案例充分警示行业:香港代工背景不能成为功效宣传的“挡箭牌”,坚守宣传合规底线是私域经营的核心前提。
在进口保健品行业监管持续收紧的背景下,私域绝非规避监管的“避风港”,反而因缺乏平台缓冲、责任主体明确、证据留存永久等特征,成为合规风险的“高发区”。无论是公域平台还是私域场景,产品合规、原料合规、清关合规都是不可突破的底线红线,而私域经营更需采取“比公域更保守”的策略,通过“保守定位、规范话术、机制防护”的全流程管控,构建系统化的合规体系。市场监管总局、海关总署等部门公布的一系列典型案例与政策文件已明确传递信号:网络空间不是法外之地,私域经营同样需要严格遵守《中华人民共和国食品安全法》《中华人民共和国反不正当竞争法》《中华人民共和国广告法》《中华人民共和国海关法》等法律法规,任何试图“钻空子”“打擦边球”的行为都将面临严厉的法律制裁。
对于进口保健品经营者而言,唯有彻底放弃“钻空子”的侥幸心理,主动拥抱合规经营,明确产品法律身份,坚守原料与清关合规底线,规范宣传推广行为,才能在私域赛道实现可持续发展。未来,随着跨境贸易监管体系的不断完善与私域监管力度的持续强化,合规能力将成为进口保健品私域经营的核心竞争力。那些能够建立健全合规管理体系、以用户健康为核心价值导向、坚守商业伦理与法律底线的品牌,终将在行业洗牌中脱颖而出,实现从“流量红利”到“信任红利”的转型,为进口保健品行业的规范化发展注入新的动力。








福建
05-14 周四











