天塌了,跨境平台也要报涉税信息了!重点内容全在这里了
,OpenClaw助力亚马逊广告运营提效,点击报名>>>

新公告一出卖家懵了
今天,跨境者的大卖群里可炸开了锅!国家税务总局的新公告,要求跨境平台的卖家也要报送涉税信息。
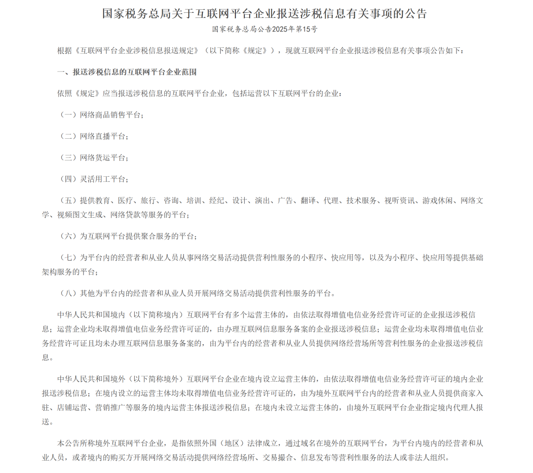
先捡重点说,这新规里最重要的一点,就是要求平台不管在国内还是国外,只要给中国卖家提供服务,或者和中国用户有交易撮合活动,就得依法报送涉税信息。
像亚马逊、eBay、速卖通、Temu、TikTok Shop这些主流跨境平台,只要平台里有中国卖家账户,或者给中国用户提供交易场所、技术服务啥的,统统都得按要求来。

报送义务也划分得特别清楚:
境内平台,有增值电信业务经营许可证的企业负责报送;没有许可证的,完成互联网信息服务备案的企业担责。
境外平台,在国内有运营主体的,由这个运营实体或者提供商家入驻等服务的本地公司申报;要是在国内没设运营主体,就得指定境内代理人来履行报送义务。
拿亚马逊来说,它2019年退出中国零售业务了,但在国内还持有增值电信业务许可证,主体是“亚马逊卓越有限公司”,不过实际申报的也可能是招商团队所属的“亚马逊(上海)国际贸易有限公司” 。
Temu、TikTok Shop这些中资背景的平台,在国内有持证主体,申报责任自然就落在本地公司身上。

具体报什么呢?
主要是两类核心数据。一类是身份信息,包括卖家名称、纳税人识别号、证件类型与号码这些,具体的可以参考下面这个报送表:

另一类是收入信息,像销售总额、退款金额、净收入都得报,同样以报送表为准,建议保存:


报送时间是按季度来,2025年10月是首次数据报送时间,平台基本信息备案得在7月前完成。
跨境者方面的建议:重视且苟住。这对跨境卖家来讲,无疑是一次合规挑战。以前平台和税务系统没打通,有些卖家身份和收入长期不受监管,“无税号、无申报”成了行业默认的潜规则。
可现在不行了,平台得定期向税务机关报送数据,卖家经营状况全在监管范围内。平台也被严格监管,要是不报、瞒报或拒报涉税信息,最高会被罚款50万元,情节严重的还得停业整顿。
日后各种合规一定还会接踵而至,任何“灰色地带”都会被逐步填补,卖家要提前做好思想准备。



新公告一出卖家懵了
今天,跨境者的大卖群里可炸开了锅!国家税务总局的新公告,要求跨境平台的卖家也要报送涉税信息。
先捡重点说,这新规里最重要的一点,就是要求平台不管在国内还是国外,只要给中国卖家提供服务,或者和中国用户有交易撮合活动,就得依法报送涉税信息。
像亚马逊、eBay、速卖通、Temu、TikTok Shop这些主流跨境平台,只要平台里有中国卖家账户,或者给中国用户提供交易场所、技术服务啥的,统统都得按要求来。

报送义务也划分得特别清楚:
境内平台,有增值电信业务经营许可证的企业负责报送;没有许可证的,完成互联网信息服务备案的企业担责。
境外平台,在国内有运营主体的,由这个运营实体或者提供商家入驻等服务的本地公司申报;要是在国内没设运营主体,就得指定境内代理人来履行报送义务。
拿亚马逊来说,它2019年退出中国零售业务了,但在国内还持有增值电信业务许可证,主体是“亚马逊卓越有限公司”,不过实际申报的也可能是招商团队所属的“亚马逊(上海)国际贸易有限公司” 。
Temu、TikTok Shop这些中资背景的平台,在国内有持证主体,申报责任自然就落在本地公司身上。

具体报什么呢?
主要是两类核心数据。一类是身份信息,包括卖家名称、纳税人识别号、证件类型与号码这些,具体的可以参考下面这个报送表:

另一类是收入信息,像销售总额、退款金额、净收入都得报,同样以报送表为准,建议保存:


报送时间是按季度来,2025年10月是首次数据报送时间,平台基本信息备案得在7月前完成。
跨境者方面的建议:重视且苟住。这对跨境卖家来讲,无疑是一次合规挑战。以前平台和税务系统没打通,有些卖家身份和收入长期不受监管,“无税号、无申报”成了行业默认的潜规则。
可现在不行了,平台得定期向税务机关报送数据,卖家经营状况全在监管范围内。平台也被严格监管,要是不报、瞒报或拒报涉税信息,最高会被罚款50万元,情节严重的还得停业整顿。
日后各种合规一定还会接踵而至,任何“灰色地带”都会被逐步填补,卖家要提前做好思想准备。









其他
04-09 周四











