TikTok故障已修复!广告空烧却在多站上演?
平台新政&爆款打造及差异化布局攻略揭秘,手把手教你进军巴西>>>
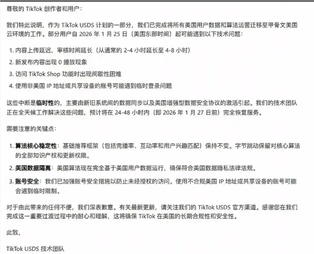
最新进展!TikTok已修复API故障,恢复发帖功能,电商板块运营功能也已逐步恢复,目前各大TikTok相关的数据统计平台均已可正常统计1月25日之后的数据。

然而,据多名东南亚站卖家反馈,直到今日,马来西亚、印尼等站点仍然存在广告空烧的情况,“挣点利润全烧完了”。


此前东南亚电商观察关注到,TikTok美区、东南亚等市场出现大规模系统故障,店铺后台GMV、成交量等核心指标无法正常统计,卖家出单、提款受限,广告曝光与点击也近乎停滞。

根据TikTok官方给出的解释,此次故障是美国暴雪引发的数据中心断电,同时叠加TikTok美国业务的强制剥离,在数据迁移过程中造成的服务中断。

至于美区的故障会传导至东南亚,有说法认为,一方面TikTok Shop的商家后台、数据面板等功能可能共享一套全球API架构,美区出现问题,自然牵一发而动全身;
另一方面,卖家使用的第三方ERP工具,通常通过美区API节点或统一的服务入口抓取数据。当美区API中断,即使东南亚本地服务器正常,第三方工具也会失效。


最新进展!TikTok已修复API故障,恢复发帖功能,电商板块运营功能也已逐步恢复,目前各大TikTok相关的数据统计平台均已可正常统计1月25日之后的数据。

然而,据多名东南亚站卖家反馈,直到今日,马来西亚、印尼等站点仍然存在广告空烧的情况,“挣点利润全烧完了”。


此前东南亚电商观察关注到,TikTok美区、东南亚等市场出现大规模系统故障,店铺后台GMV、成交量等核心指标无法正常统计,卖家出单、提款受限,广告曝光与点击也近乎停滞。

根据TikTok官方给出的解释,此次故障是美国暴雪引发的数据中心断电,同时叠加TikTok美国业务的强制剥离,在数据迁移过程中造成的服务中断。

至于美区的故障会传导至东南亚,有说法认为,一方面TikTok Shop的商家后台、数据面板等功能可能共享一套全球API架构,美区出现问题,自然牵一发而动全身;
另一方面,卖家使用的第三方ERP工具,通常通过美区API节点或统一的服务入口抓取数据。当美区API中断,即使东南亚本地服务器正常,第三方工具也会失效。







其他
04-16 周四










