官方最全解析:A+AC进阶赋能型应用广告
2023-06-27 18:56
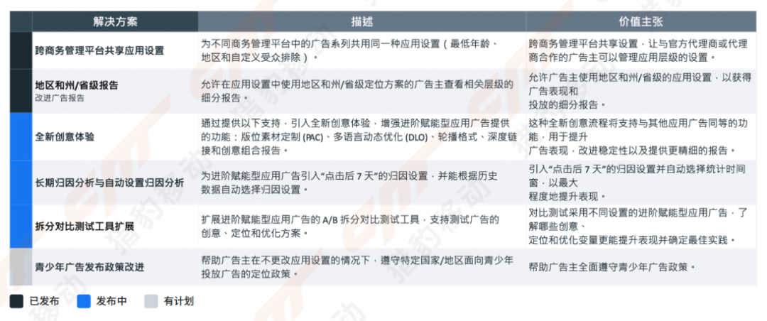
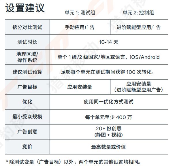
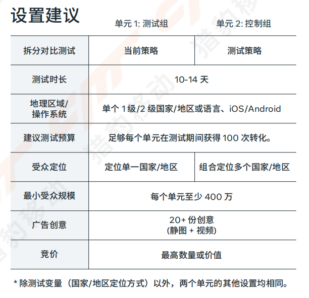
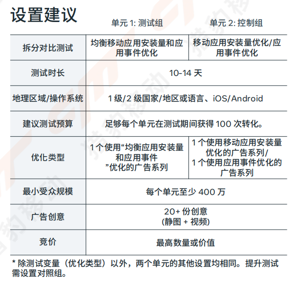
A+AC进阶赋能型应用广告,已经在市场中引起了广泛关注。在这个数字化时代,广告的角色已经从简单的宣传转变为了一种赋能的工具,能够为用户提供更加个性化、交互式和参与感强的体验。A+AC进阶赋能型应用广告正是在这一背景下崭露头角,通过结合人工智能技术与创意设计,为品牌和用户之间建立了更紧密的联系。本文将对A+AC进阶赋能型应用广告进行深入解析,探讨其核心特点、优势以及对广告行业的积极影响,帮助广告主们更好地理解并把握这一新兴广告形式的潜力和发展方向。

















最新热门报告作者标签
电商同比增长31%!拉美市场正成为高机遇市场AMZ123获悉,根据Antom的2025年拉美市场趋势报告,拉丁美洲正从“潜力市场”向“高机会市场”加速演进。凭借约6.62亿的人口基数、超过84%的互联网渗透率、持续增长的消费能力等多重优势,拉美市场正展现出超越东南亚的潜在发展机遇。本报告将从拉美市场现状、市场趋势、跨境电商机遇与挑战等方面,全面解析拉丁美洲电商的发展趋势,为卖家提供决策参考。一、拉丁美洲市场概况1. 人口优势拉丁美洲电商市场正处于快速成长阶段。目前,拉美市场拥有约6.62亿人口,形成了规模庞大的消费基数,且人均GDP已突破1万美元,显著高于多数东南亚国家。
日本时尚电商购物趋势:气候变化推动销售季节调整AMZ123获悉,近日,日本电商平台ZOZOTOWN发布了《日本时尚电商购物趋势》报告,报告基于2004年至2025年的20年购物数据,对日本在线时尚消费行为进行了系统分析。报告对日本超过9亿件商品的购买数据进行整合分析,不仅呈现了时尚消费的演变,也映射出社会、经济和生活方式的变化。报告显示,气候、物价、生活方式多样化和经济波动等环境因素在过去20年间持续影响消费者行为,使时尚购买呈现出更灵活、个性化和区域化的特征,为品牌营销、库存管理及产品策划提供了重要参考。报告指出,气候变化对服装销售季节性产生了直接影响。根据气象厅数据,过去20年间日本平均气温上升约1℃,夏季高温天数增加。
电商平台影响英国人网购决策,30%高价商品在平台下单AMZ123获悉,近日,根据Akeneo对来自八个国家的1800名英国消费者的调查,电商平台在英国消费者购买决策的各个环节中占据主导地位,尤其是在高价值商品的购买中表现突出。调查显示,超过90欧元的高价商品中,约30%的英国消费者选择通过电商平台完成购买,高于实体店和其他网站的比例。此前ChannelEngine的研究也显示,54%的英国在线购物者在寻找商品时首先会访问电商平台,这一比例高于欧洲平均水平的47%。调查结果显示,电商平台已成为英国消费者的“默认橱窗”,同时兼具比价工具、评价中心和结算平台的功能。
法国黑五周消费结构变化:销量降3%,销售额升0.4%AMZ123获悉,近日,根据购物应用Joko提供的研究数据,法国今年黑五周(Black Week)期间的平均消费继续小幅上涨。数据统计范围涵盖11月 21 日至 12 月 1 日,基于超过一百万名消费者的线上与线下银行交易记录,以及其应用上 6 万名用户的问卷反馈,对四大品类(时尚、美妆、数码、家居)做出总结。数据显示,法国消费者在11月下旬的促销周内平均花费达到236欧元,比去年多3欧元。得益于线上渠道,整体销售额同比增长0.4%,但销售量下降3%。在时尚品类中,二手平台Vinted登上第一,而去年排名第一的Shein跌至第九。在美妆品类中,丝芙兰排在法国品牌 Nocibé 前面。
一周年报告出炉!TikTok Shop爱尔兰黑五销售增长190%AMZ123获悉,近日,根据TikTok Shop的数据,自2024年12月正式登陆爱尔兰以来,爱尔兰卖家数量在一年内实现三位数增长,月活跃用户超240万。TikTok Shop将“本地增长”作为爱尔兰站第一年运营的核心,通过与Guaranteed Irish建立合作,帮助其成员企业扩大受众并提升运营能力。2025年双方联合举办多场线下与线上培训,累计吸引数百名卖家参与。随着合作成效显现,双方将续约至2026年,并计划扩大培训规模,让更多爱尔兰企业入驻TikTok Shop。过去一年中,地方城市卖家受益尤为明显。
我在TikTok卖游戏手柄,30天入账300万“这是12月的行情吗?”数据显示,TikTok美区12月截至11日GMV达到了9.64亿美元,按照“进度条”,美区12月业绩已经完成由黑五大促注入超强buff的11月总GMV的43.4%,日均销售额环比保持18.44%的高增速。炸裂的数据与圣诞红相互映照,卖家这边更是干着急,欠消费者的,只待物流运力加码才能还上。图源:TT123美区卖家交流群临近圣诞,美国人的采购方向依旧保持3大主线:仪式感、娱乐整活、实用主义,任意“混装”2-3点体感则更佳。近期,TikTok美区又有卖家借着这一思路打造出了爆款,为平台久未冒头的游戏类目, 注入了一丝未来发展的可能性。01凭复古成为爆款近一周的视频带货销量榜又多了些许新面孔。
不止支付,更是增长引擎:交易额破5000亿美元,万里汇成150万企业出海首选十二月的杭州,2025亚马逊全球开店跨境峰会如期而至。会场内人头攒动,数万名跨境卖家与服务商从五湖四海奔赴而来。他们中,有人带着黑五爆单的余温,回味着峰值时刻的酣畅;有人刚熬过淡季的蛰伏,在迷茫中求索破局之道;有人正摩拳擦掌,全力筹备新站点的全球开拓;也有人深耕合规布局,为全球业务探寻最优解法。所有出海人,都在为未来寻找一条更具确定性的增长路径。当全球经济步入深度调整期,地缘政治格局持续演变,消费市场呈现结构性分化,“不确定性” 已成为跨境行业的常态。如何在风浪中锚定方向、于变局中开拓新机,已成为所有跨境电商从业者必须共同面对的战略课题。
黑五网一卖爆近2亿,湖南跑出鞋类大卖!中国湖南长沙,悄悄冒出了一匹鞋界“黑马”——美迈科技。今年黑五网一,这家来自长沙的跨境企业全渠道总GMV近2亿元,打出了一套几乎完美的“组合拳”:不仅在亚马逊实现业绩突破,更在TikTok Shop、美客多等新兴平台多点成功爆发增长。公开信息显示,美迈科技主营鞋履出海业务,旗下品牌矩阵包括Dream Pairs、Dream Pairs Kids、Bruno Marc、NORTIV 8以及ALLSWIFIT等,覆盖女鞋、商务男鞋、户外机能鞋、运动鞋等多个细分品类,其topshoes us店铺常年位居亚马逊美国站全品类店铺前10名,并且自2021年起,公司每年保持30%左右的营收增长。
Temu等中国电商平台带动波兰网购频率增长,人均下单27次AMZ123获悉,近日,根据When U Buy应用的用户行为数据,Temu、Shein和AliExpress的快速增长并未削弱波兰本土卖家的市场地位,反而推动了整体网购需求的提升。分析表明,使用Temu、Shein和AliExpress等中国电商平台的消费者在Allegro、Zalando等欧洲平台的购买频次也同步上升,形成“多平台并购”的消费模式。波兰消费者的购物方式在新技术、激烈竞争以及中国平台的持续扩张推动下发生显著变化,包括消费频率上升、配送需求更高以及对价格和商品评价更加敏感。数据显示,在过去12个月内,平均每位用户在线消费4156兹罗提,全年人均下单27次,单次订单均值为153兹罗提。
亚马逊广告预算把控与调整基础逻辑在亚马逊运营中,广告预算的把控如同“掌舵”——投少了错失流量商机,投多了侵蚀利润空间。大家经常遇到广告超预算而广告ACOS效果严重超标,投入产出比严重失衡,所以我们需要合理的把控预算,并及时调整一、以利润为锚,区分品线施策核心逻辑在于:老品靠数据精算守利润,新品靠测试探索找区间,二者均需以TACOS(广告总销售成本占比)和ACoS为核心指标。1. 老品预算:数据反推,锁定盈利红线老品有成熟销售数据,预算设置需“算清账再投放”。首先用算出未计入广告成本的净利润率,结合目标利润率倒推广告占比。
美国黑五再破纪录,电商销售额达118亿美元AMZ123获悉,近日,根据Adobe Analytics、Salesforce和Shopify的多项最新数据,2025年美国的黑色星期五创下新的在线销售纪录,首次突破110亿美元大关,并在多个维度上刷新历史表现。在美国市场,黑色星期五当日的在线销售额达到118亿美元,同比增长9.1%,尽管增速略低于2024年的10.2%,但仍延续了自2014年以来几乎每年的增长趋势。自2020年以来,美国黑五在线销售额增加超过27亿美元;与十年前的35.4亿美元相比,已增长逾三倍。今年黑五购物在全天多时段呈现强劲表现,10时至14时期间,消费者平均每分钟在线消费1,250万美元;截至当日18:30,在线消费累计达86亿美元。
黑五网一收官!中小卖家遗憾陪跑随着黑五网一落下帷幕,今年这场大促留下的并不是“热闹过后归于平静”,而是一条形状完全改了的曲线。它拉得更长、亮得更久,却也把卖家之间的差距拉得更开。AMZ123获悉,今年美国黑五依然处在大促的中心位置,当天线上销售额约 118 亿美元,仍然位于全年天花板区间。但与前几年相比,它已经不再是那个“独占高峰”的节点。紧随其后的 Cyber Monday(网一)延续了强劲走势。根据 Adobe 的预估,2025 年美国网一线上销售额将达到约 140 亿美元,同比增长 4%–6%,不仅几乎追平黑五,还有机会反超,成为今年大促期间的单日冠军。
重磅!亚马逊公布2026年战略重心变化AMZ123获悉,12月4日,2025年亚马逊全球开店跨境峰会上,亚马逊回顾了过去一年里中国卖家在亚马逊上所取得的进展,并围绕2026年四大业务战略重点——供应链服务、AI赋能、全球拓展布局、本地服务,揭晓了40余项创新举措。根据亚马逊披露的数据:2025年以来,中国卖家通过亚马逊全球站点售出数十亿件商品,在美欧等成熟站点的销售额增长超过15%,在新兴站点的销售额增长超过30%;2025年以来,销售额达到200万、500万、800万美金的中国卖家数量,增长均超过20%;销售额超过1000万美金的中国卖家数量,增幅近30%。
AMZ123PayPal计算器使用指南及常见问题详解(内附计算公式)Paypal手续费计算器介绍及计算公式分享
https://www.amz123.com/tools-paypal
亚马逊GWD仓库是什么?为什么全球“首个”选在深圳?2025年12月5日,在亚马逊全球开店跨境峰会上,一个新词突然成为大家关注的核心:GWD,也就是Global Warehouse Distribution(全球智能枢纽仓)。亚马逊同期宣布,首个GWD将落地深圳,并计划在2026年3月对中国卖家全面开放。消息一出,从货代到供应链,从头程团队到卖家圈,都开始讨论:亚马逊到底想做什么?这个仓会改变什么?图源:亚马逊全球开店一、GWD到底是什么?它不是“加大号FBA仓”如果把 FBA 看成是“目的国仓”,那么 GWD 是亚马逊在供应链源头建立的“全球入口”。
头部卖家数量增长近30%,亚马逊2026有这些机会2025年,跨境电商行业彻底告别“粗放增长”,迈入“精耕细作”的深水区。在关税政策调整、消费需求分层、技术迭代加速等因素的推动下,行业迎来结构性变革。12月4日,电商巨头亚马逊在杭州跨境峰会上,回顾了过去一年里中国卖家在平台上所取得的成绩,并围绕2026年四大业务战略重点揭晓了40余项创新举措,引发业内关注。值此岁末年初复盘之际,本文结合峰会披露的信息及这一年来的行业动态,针对业内所关注的卖家业务表现、平台战略重点及释放出的趋势信号进行解读,以期能为跨境卖家的2026年计划提供一点参考。2025年,在全球贸易环境波动的背景下,依旧有一批中国卖家在亚马逊上实现了增长。
《亚马逊生活日用品类攻略手册》PDF下载作为日常生活不可或缺的重要组成,生活百货品类覆盖范围广泛,包括家居用品、家具、车用配件、户外装备、园艺
工具、运动器材、家装用品、厨房、玩具以及宠物用品等众多领域。这类产品不仅是满足基本生活所需,更体现了人们对美好生活的向往和追求。
《掘金泰国-市场洞察与战略机遇报告2025》PDF下载随着全球经济一体化的加速,泰国作为东盟的核心枢纽,凭借其独特的地缘优势庞大的消费市场以及持续优化的营商环境,成为众多企业战略布局的重要目标。本报告深入剖析泰国市场的政策红利、消费趋势、产业机遇以及合规挑战,旨在为有志于开拓泰国市场的中国企业提供行动指南,助力企业在东盟这片充满活力的土地上把握机遇、应对挑战、!实现可持续发展。
《2025欧美假日购物季营销指南》PDF下载2025年美国假日购物季零售额预计同比仅增长1.2%,总销售额约1.359万亿美元,虽仍保持正增长,但为2009年以来最低增速,市场正在步入低增长的新常态。
《2025年跨境电商东南亚市场进入战略白皮书》PDF下载东南亚电商,正以惊人的速度复刻中国电商高速增长的黄金时代。2024年东南亚电商GMV达到1284亿美元,短短5年涨幅超过3倍。全球电商2024年GMV增幅最快的十大市场中,东南亚独占四席。东南亚是拥有约6.7亿人口的广阔市场,在现今全球关税的不确定性大格局下,因其电商基建完善,利好的贸易政策,和更高的年轻人口占比,成为跨境卖家生意拓张焦点之一。
《2025年TikTok Shop玩具品类行业报告(欧美站)》PDF下载分析TikTok Shop美国市场、英国市场、西班牙市场、墨西哥市场等主流市场点短视频及直播电商数据,选取TikTok与玩具爱好品类相关的内容进行分析报告。
《2025 洗护品类趋势与创新洞察》PDF下载本报告独特价值:将消费者的“行为结果”据),揭示消费者深层心理动机、并能精准预判未来增长机会
《亚马逊双轨增长指南》PDF下载亚马逊以“以客户为中心”为核心理念,通过整合B2B与B2C的全渠道服务,帮助卖家实现“一店双拓”-- 一次上架,同步触达个人消费者与企业买家,获得双重收益。同时,基于Direct to Buyer(直接触达买家)的模式,更能有效减少中间环节,提升利润空间与品牌掌控力。
《亚马逊全球线上商采趋势与区域洞察》PDF下载随着全球企业数字化转型的深入推进,B2B商采有望成为下一个万亿级别的蓝海市场然而,中国卖家在开拓海外企业商采市场时往往面临着一个关键挑战:难以准确把握海外企业买家的商采行为和决策模式。这种认知偏差不仅影响了产品开发方向,也制约了市场拓展策略的制定。

官方最全解析:A+AC进阶赋能型应用广告
出海营销传达室
2023-06-27 18:56
3468
A+AC进阶赋能型应用广告,已经在市场中引起了广泛关注。在这个数字化时代,广告的角色已经从简单的宣传转变为了一种赋能的工具,能够为用户提供更加个性化、交互式和参与感强的体验。A+AC进阶赋能型应用广告正是在这一背景下崭露头角,通过结合人工智能技术与创意设计,为品牌和用户之间建立了更紧密的联系。本文将对A+AC进阶赋能型应用广告进行深入解析,探讨其核心特点、优势以及对广告行业的积极影响,帮助广告主们更好地理解并把握这一新兴广告形式的潜力和发展方向。





















其他
12-16 周二











