注意!多个电商平台将报送卖家涉税信息
此前AMZ123在文章中提到,亚马逊在全球多个站点恢复了与谷歌的广告合作,而这一举动无疑为平台广告投放的复苏吹响了号角。
广告投放重回高峰,卖家们纷纷加码预算,准备借助广告流量抢占市场份额。正当所有人都沉浸在广告回暖的乐观情绪中时,华盛顿州的一纸公告,给这股“广告热潮”泼了冷水。
AMZ123获悉,近期多个卖家纷纷爆料,收到了亚马逊发出的“缴税通知”。从2025年10月开始,注册在美国华盛顿州的公司在亚马逊投放广告——无论是产品赞助广告还是展示型广告都需要缴纳网络广告消费税,税率设定在9%到10.35%之间。

以年广告费100万美元为例,按照10%税率计算,华盛顿注册的卖家将额外支付约10万元的税费。
这一新政策迅速引起了卖家们的广泛关注和担忧,尤其是在部分自媒体错误解读下,不少卖家担心广告成本的上升将压缩他们的利润,或迫使他们重新评估广告投入和预算。
然而,经过AMZ123进一步了解,我们发现,这一政策主要影响的是店铺注册地址在华盛顿州的美国本土卖家,当然对于那些在华盛顿州有注册店铺的跨境电商卖家来说,这项政策同样适用。对于大多数跨境卖家而言,这项政策并不会直接影响,因此不必过度担心。
AMZ123了解到,此次调整并非亚马逊自作主张,而是华盛顿州政府背后政策推动的结果。
根据Grandview Research的数据,2024年全球数字广告市场的规模预计为4884亿美元,预计到2030年将增长至11642.5亿美元,年复合增长率为15.4%。其中,北美占据了全球数字广告市场的主导地位,预计2024年的市场份额将超过31%。
在数字广告市场飞速增长的背景下,华盛顿州或希望通过征税从中获得更多税收份额,并进一步加强对广告行业的监管。
因此,2025年5月20日,华盛顿州签署了参议院第5814号法案,该法案将原本免税的SaaS订阅、数字广告、定制软件、IT服务等纳入销售税征收范围。因而,亚马逊广告投放开始征税,实际上是华盛顿州根据这项新法案进行的一次税务改革。
AMZ123认为,短期内这一政策并不会对大多数卖家产生直接影响,但随着数字广告市场的持续发展,未来其他州和地区或效仿华盛顿州的做法,且征税范围有可能进一步扩大,卖家们将不得不应对不断变化的税务环境。
此前AMZ123在文章中提到,根据《互联网平台企业涉税信息报送规定》,电商平台将在今年10月首次报送卖家身份及收入信息。而随着10月临近,多个平台已开始紧锣密鼓地推进卖家涉税信息报送工作。
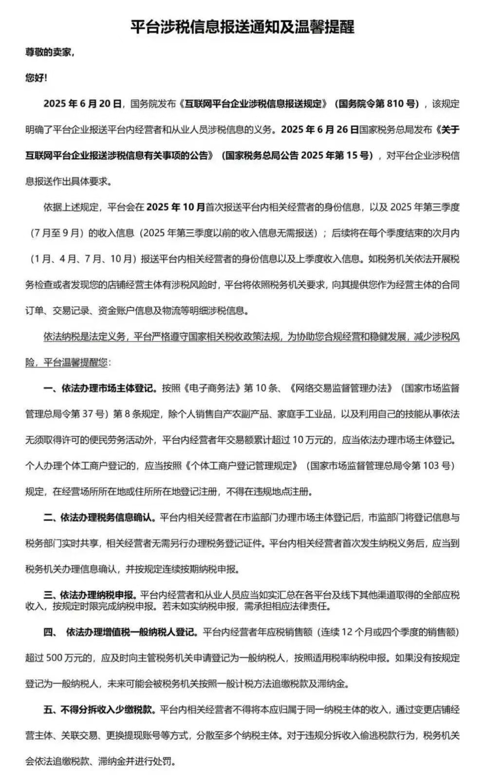
SHEIN平台已向卖家发布了“平台涉税信息报送通知及温馨提醒”,通知明确表示,平台将在2025年10月开始首次报送卖家的身份信息和2025年第三季度(7月至9月)的收入信息。后续,平台将在每个季度结束后的次月报送卖家的身份信息和上一季度的收入数据。
SHEIN特别强调,如果税务机关开展税务检查,或发现卖家店铺存在涉税风险,平台将根据要求提供卖家的相关税务信息,包括经营合同、交易记录、资金账户信息和物流等明细。

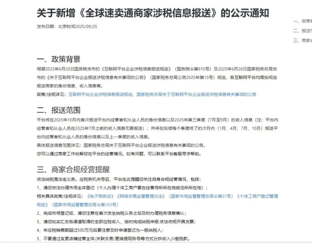
速卖通也发布了关于《全球速卖通商家涉税信息报送》的通知,明确表示平台将在2025年10月开始首次报送卖家的身份信息和2025年第三季度(7月-9月)收入信息。平台将在每个季度结束后的次月报送上一季度的卖家身份和收入信息。
速卖通提醒卖家务必确保市场主体信息准确无误,并及时更新。卖家需按时完成税务申报,确保税务信息合规。同时,卖家年销售额超过500万元的,应及时申请增值税一般纳税人登记,避免因不合规操作导致罚款或滞纳金。

值得注意的是,为帮助卖家减少税务风险,SHEIN和速卖通均提出了合规建议:
依法办理市场主体登记,确保信息准确无误;
按时完成税务申报,如实申报所有应税收入;
年销售额超过500万元的卖家需申请增值税一般纳税人登记;
严禁分拆收入逃税,如被查出,将面临严厉的处罚。
卖家需确保在2025年9月30日前,平台上的经营主体信息准确无误,若有变更,务必尽快修改。信息不准确将影响后续的税务报送和合规性。
当然不仅是平台,货代和清关行也将从2025年10月1日起,在代理出口货物时同步报送卖家的基础信息和出口金额。目前,Shopee已发布重要通知,要求平台内卖家更新相关信息,确保符合最新的政策要求。
针对香港主体卖家,Shopee已发布紧急通知,要求卖家在2025年9月29日前完成以下操作之一:
切换为中国大陆主体:卖家需将店铺注册主体切换为中国大陆公司,并提交相关资质材料,确保在2025年10月1日前完成申请。
切换至香港发货渠道:卖家可保持香港主体,但必须将发货渠道切换至香港,并确保9月28日前将包裹送至大陆转运仓。 若卖家现有的包裹在9月28日之前无法到达大陆转运仓,卖家可选择切换至大陆发货或其他合规方案,并后续联系客户经理或客服。
Shopee特别提醒卖家,务必确保如实申报收入,并按时缴纳企业所得税,以避免税务风险。

AMZ123认为,当下税务合规不再是“做做而已”的选择,而是一个关乎卖家未来能否继续在这片红海中生存的“生死线”。从身份信息报送到发货渠道调整,每一个合规细节都可能影响到店铺的正常运营。而卖家能否在这场合规变革中快速适应,将直接决定他们能否在未来的市场中占据一席之地。
对此你有什么看法?欢迎评论区交流讨论~~


此前AMZ123在文章中提到,亚马逊在全球多个站点恢复了与谷歌的广告合作,而这一举动无疑为平台广告投放的复苏吹响了号角。
广告投放重回高峰,卖家们纷纷加码预算,准备借助广告流量抢占市场份额。正当所有人都沉浸在广告回暖的乐观情绪中时,华盛顿州的一纸公告,给这股“广告热潮”泼了冷水。
AMZ123获悉,近期多个卖家纷纷爆料,收到了亚马逊发出的“缴税通知”。从2025年10月开始,注册在美国华盛顿州的公司在亚马逊投放广告——无论是产品赞助广告还是展示型广告都需要缴纳网络广告消费税,税率设定在9%到10.35%之间。

以年广告费100万美元为例,按照10%税率计算,华盛顿注册的卖家将额外支付约10万元的税费。
这一新政策迅速引起了卖家们的广泛关注和担忧,尤其是在部分自媒体错误解读下,不少卖家担心广告成本的上升将压缩他们的利润,或迫使他们重新评估广告投入和预算。
然而,经过AMZ123进一步了解,我们发现,这一政策主要影响的是店铺注册地址在华盛顿州的美国本土卖家,当然对于那些在华盛顿州有注册店铺的跨境电商卖家来说,这项政策同样适用。对于大多数跨境卖家而言,这项政策并不会直接影响,因此不必过度担心。
AMZ123了解到,此次调整并非亚马逊自作主张,而是华盛顿州政府背后政策推动的结果。
根据Grandview Research的数据,2024年全球数字广告市场的规模预计为4884亿美元,预计到2030年将增长至11642.5亿美元,年复合增长率为15.4%。其中,北美占据了全球数字广告市场的主导地位,预计2024年的市场份额将超过31%。
在数字广告市场飞速增长的背景下,华盛顿州或希望通过征税从中获得更多税收份额,并进一步加强对广告行业的监管。
因此,2025年5月20日,华盛顿州签署了参议院第5814号法案,该法案将原本免税的SaaS订阅、数字广告、定制软件、IT服务等纳入销售税征收范围。因而,亚马逊广告投放开始征税,实际上是华盛顿州根据这项新法案进行的一次税务改革。
AMZ123认为,短期内这一政策并不会对大多数卖家产生直接影响,但随着数字广告市场的持续发展,未来其他州和地区或效仿华盛顿州的做法,且征税范围有可能进一步扩大,卖家们将不得不应对不断变化的税务环境。
此前AMZ123在文章中提到,根据《互联网平台企业涉税信息报送规定》,电商平台将在今年10月首次报送卖家身份及收入信息。而随着10月临近,多个平台已开始紧锣密鼓地推进卖家涉税信息报送工作。
SHEIN平台已向卖家发布了“平台涉税信息报送通知及温馨提醒”,通知明确表示,平台将在2025年10月开始首次报送卖家的身份信息和2025年第三季度(7月至9月)的收入信息。后续,平台将在每个季度结束后的次月报送卖家的身份信息和上一季度的收入数据。
SHEIN特别强调,如果税务机关开展税务检查,或发现卖家店铺存在涉税风险,平台将根据要求提供卖家的相关税务信息,包括经营合同、交易记录、资金账户信息和物流等明细。

速卖通也发布了关于《全球速卖通商家涉税信息报送》的通知,明确表示平台将在2025年10月开始首次报送卖家的身份信息和2025年第三季度(7月-9月)收入信息。平台将在每个季度结束后的次月报送上一季度的卖家身份和收入信息。
速卖通提醒卖家务必确保市场主体信息准确无误,并及时更新。卖家需按时完成税务申报,确保税务信息合规。同时,卖家年销售额超过500万元的,应及时申请增值税一般纳税人登记,避免因不合规操作导致罚款或滞纳金。

值得注意的是,为帮助卖家减少税务风险,SHEIN和速卖通均提出了合规建议:
依法办理市场主体登记,确保信息准确无误;
按时完成税务申报,如实申报所有应税收入;
年销售额超过500万元的卖家需申请增值税一般纳税人登记;
严禁分拆收入逃税,如被查出,将面临严厉的处罚。
卖家需确保在2025年9月30日前,平台上的经营主体信息准确无误,若有变更,务必尽快修改。信息不准确将影响后续的税务报送和合规性。
当然不仅是平台,货代和清关行也将从2025年10月1日起,在代理出口货物时同步报送卖家的基础信息和出口金额。目前,Shopee已发布重要通知,要求平台内卖家更新相关信息,确保符合最新的政策要求。
针对香港主体卖家,Shopee已发布紧急通知,要求卖家在2025年9月29日前完成以下操作之一:
切换为中国大陆主体:卖家需将店铺注册主体切换为中国大陆公司,并提交相关资质材料,确保在2025年10月1日前完成申请。
切换至香港发货渠道:卖家可保持香港主体,但必须将发货渠道切换至香港,并确保9月28日前将包裹送至大陆转运仓。 若卖家现有的包裹在9月28日之前无法到达大陆转运仓,卖家可选择切换至大陆发货或其他合规方案,并后续联系客户经理或客服。
Shopee特别提醒卖家,务必确保如实申报收入,并按时缴纳企业所得税,以避免税务风险。

AMZ123认为,当下税务合规不再是“做做而已”的选择,而是一个关乎卖家未来能否继续在这片红海中生存的“生死线”。从身份信息报送到发货渠道调整,每一个合规细节都可能影响到店铺的正常运营。而卖家能否在这场合规变革中快速适应,将直接决定他们能否在未来的市场中占据一席之地。
对此你有什么看法?欢迎评论区交流讨论~~








福建
12-12 周五











