【新功能】计分豁免申请流程简化!
🆕 计分豁免申诉新流程
2022 年 9 月 19 日起,没有经理的卖家可以自行通过卖家中心或 Shopee App 申请计分豁免。无需再像从前一样自行填表或联系客服!

⚠️ 注意:
此功能目前仅适用于没有经理的卖家及已经产生的计分。
有经理的卖家请直接联系您的经理。如果您想提前申诉还未产生的计分,请联系您的经理或 Shopee 客服。
01
什么情况下可以申诉计分豁免?
只有证据充分证明违规行为非卖家过失的情况下,计分申诉才有效,如:
因物流车的载货量问题,导致骑手没有出现或未能在预定取件日期内取走订单
您因系统错误无法生成物流追踪码或打印物流提单
因 COVID-19 无法及时履行订单,如:因仓库消毒无法履行订单
您遇到了不可预见的情况,如:紧急情况或事故
02
如何提交申诉?
如要提交申诉,请进入卖家中心的账号健康页面并在我的计分(Penalty Points)处选择更多(More)。
在计分行动(Action)栏下,在您想上诉的处罚旁点击查看违规(View Violation)。然后在处罚页面选择在此申诉(Appeal Here)。
⚠️ 注意:
从提交之日起计算,计分申诉大约需 7 个工作天处理并审查。
某些情况下,更复杂或需要进一步调查的申诉可能需要比规定时间更长的时间处理。
03
如何查看申诉是否通过?
您可以在我的计分页面管理提交的申诉并快速查看所有申诉状态。
需要重新提交
- 如果您的计分申诉状态是需要重新提交(Resubmission Required),选择行动(Action)栏中的编辑申诉(Edit Appeal)。查看申诉信息(Appeals Information)中的修改建议(Revision Suggestions)并进行调整。
比如说,如果您提交的证据不足或证据图片太模糊,您可能需要重新提交申诉。
申诉完成/拒绝
- 如果申诉状态为已完成(Completed)或已拒绝(Rejected),选择行动栏下的查看申诉(View Appeal)查看您的申诉结果。
比如说,假设您申诉成功,您的表现指标如:订单未完成率,可能会重新计算。
⚠️ 注意:
如果申诉状态为需要重新提交,您有 7 天时间可以重新提交申诉,否则申诉将被驳回。请注意行动(Action)栏下的编辑申诉(Edit Appeal)下显示的最后期限。
反复提交无效申诉的卖家可能会被取消计分申诉功能。
重新计算的表现指标如果依旧没有达到最低门槛标准,您的计分可能不会被移除。
比如说,如果您的订单未完成率重新计算后为 11%,则您的计分就不会被移除,因为您的订单未完成率已超过计分门槛的 10%。
04
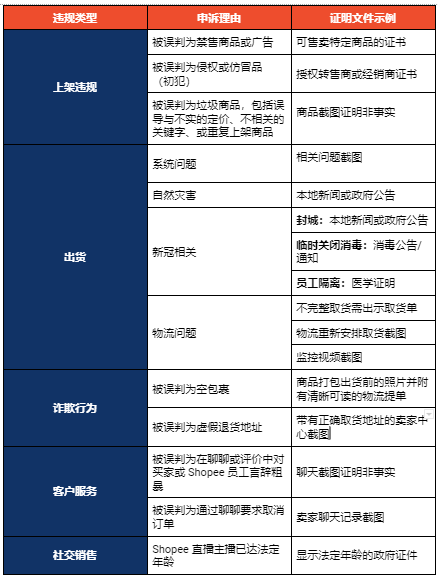
申诉时的最佳做法
申诉时,可参考下表提交适用的证明和说明以提高申诉通过机率。
证明文件示例

申诉说明示例



🆕 计分豁免申诉新流程
2022 年 9 月 19 日起,没有经理的卖家可以自行通过卖家中心或 Shopee App 申请计分豁免。无需再像从前一样自行填表或联系客服!

⚠️ 注意:
此功能目前仅适用于没有经理的卖家及已经产生的计分。
有经理的卖家请直接联系您的经理。如果您想提前申诉还未产生的计分,请联系您的经理或 Shopee 客服。
01
什么情况下可以申诉计分豁免?
只有证据充分证明违规行为非卖家过失的情况下,计分申诉才有效,如:
因物流车的载货量问题,导致骑手没有出现或未能在预定取件日期内取走订单
您因系统错误无法生成物流追踪码或打印物流提单
因 COVID-19 无法及时履行订单,如:因仓库消毒无法履行订单
您遇到了不可预见的情况,如:紧急情况或事故
02
如何提交申诉?
如要提交申诉,请进入卖家中心的账号健康页面并在我的计分(Penalty Points)处选择更多(More)。
在计分行动(Action)栏下,在您想上诉的处罚旁点击查看违规(View Violation)。然后在处罚页面选择在此申诉(Appeal Here)。
⚠️ 注意:
从提交之日起计算,计分申诉大约需 7 个工作天处理并审查。
某些情况下,更复杂或需要进一步调查的申诉可能需要比规定时间更长的时间处理。
03
如何查看申诉是否通过?
您可以在我的计分页面管理提交的申诉并快速查看所有申诉状态。
需要重新提交
- 如果您的计分申诉状态是需要重新提交(Resubmission Required),选择行动(Action)栏中的编辑申诉(Edit Appeal)。查看申诉信息(Appeals Information)中的修改建议(Revision Suggestions)并进行调整。
比如说,如果您提交的证据不足或证据图片太模糊,您可能需要重新提交申诉。
申诉完成/拒绝
- 如果申诉状态为已完成(Completed)或已拒绝(Rejected),选择行动栏下的查看申诉(View Appeal)查看您的申诉结果。
比如说,假设您申诉成功,您的表现指标如:订单未完成率,可能会重新计算。
⚠️ 注意:
如果申诉状态为需要重新提交,您有 7 天时间可以重新提交申诉,否则申诉将被驳回。请注意行动(Action)栏下的编辑申诉(Edit Appeal)下显示的最后期限。
反复提交无效申诉的卖家可能会被取消计分申诉功能。
重新计算的表现指标如果依旧没有达到最低门槛标准,您的计分可能不会被移除。
比如说,如果您的订单未完成率重新计算后为 11%,则您的计分就不会被移除,因为您的订单未完成率已超过计分门槛的 10%。
04
申诉时的最佳做法
申诉时,可参考下表提交适用的证明和说明以提高申诉通过机率。
证明文件示例

申诉说明示例






广东
12-26 周五











