重磅!美国海关CBP最新指引:T86申报与国际邮政包裹关税政策更新
入驻+财税+选品+物流+黄金运营90天,从入门到精通,直面对话coupang官方团队!
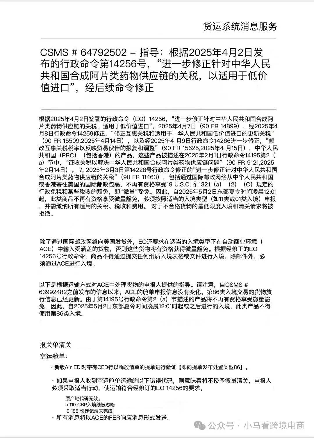
当地时间4月18日,美国海关和边境保护局(CBP)发布的一则指引,犹如一颗投入国际贸易湖面的巨石,激起千层浪,引发了全球范围内跨境电商从业者、物流企业以及相关行业的高度关注。此次CBP指引围绕T86申报以及国际邮政包裹关税政策进行了大刀阔斧的调整,其影响之深远,足以改变众多企业的运营策略与市场布局。
T86申报政策的重大变革
T86申报模式概述
T86清关,曾是美国海关专门为电商B2C进口货物清关开辟的一条“绿色通道”。对于价值在800美元及以下的进口货物(“Section 321”货物)而言,T86清关凭借简化的清关程序,让货物无需像传统清关那样历经繁琐的手续;快速的通关速度,能在较短时间内完成货物的查验放行;以及较低的成本,为企业节省了大量的清关费用,这些显著优势使其成为众多电商企业和物流从业者将货物输送至美国市场的首选清关途径。
停止T86申报带来的影响
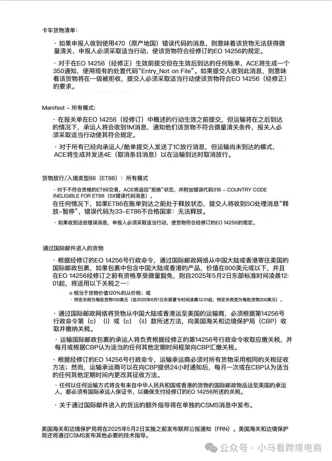
然而,根据CBP最新指引,自2025年5月2日东部时间凌晨12:01起,T86申报将全面停止 。这一政策变动影响极大,即便条目在2025年5月2日之前提交并获得1C放行状态(代表货物已录入并已发布,通过一般检查被放行),但只要货物尚未到达美国,CBP系统便会生成4E状态代码(取消条目消息) ,待货物运输到达时取消放行。这意味着企业原本规划好的物流和清关流程将被打乱,已在途的货物面临被取消放行的风险,不得不重新寻找解决方案,重新规划物流和清关方案。对于许多依赖T86清关的中小跨境电商企业而言,可能因缺乏应对经验和资源,面临货物滞留、客户投诉甚至业务停滞的困境;物流企业也需要重新调整运输计划和清关渠道,增加运营成本和管理难度。
国际邮政包裹关税政策调整
税率调整细节
在国际邮政包裹方面,美国海关的税率政策调整也十分引人注目。通过国际邮政网络寄送的货物,若价值不超过800美元,原本符合最低限度豁免条件的,从5月2日起需缴纳商品价值30%或每件25美元的关税(以较高者为准) ;而到了6月1日后,每件关税更是涨至50美元,以此替代其他关税 。以一件价值200美元的商品为例,在5月2日后至6月1日前,需缴纳200×30% = 60美元的关税;若商品价值较低,如50美元,则需缴纳25美元关税 。从6月1日起,无论商品价值多少,每件至少需缴纳50美元关税 。如此大幅度的税率提升,无疑会使国际邮政包裹进入美国市场的成本大幅增加。
关税支付方的确定
至于关税的支付主体,通常情况下,若发货时未特别约定,国际邮政包裹的关税由收件人承担 。当包裹到达美国,收件人会收到海关或承运人的通知,只有在支付关税后才能完成最终交付 。不过,发件人也可选择提前支付关税(即采用DDP,Delivery Duty Paid模式) 。虽然这会增加发件时的成本,但却能为收件人提供更便捷的收货体验,避免因收件人对海关程序不熟悉或不愿支付关税而导致包裹滞留、退回等问题。
政策变动背后的原因
此次CBP指引的变动并非偶然,而是美国海关基于多方面因素考量做出的决策。从边境安全角度来看,加强对进口货物的监管,尤其是对以往享受免税优惠的低价值货物的管控,有助于减少非法物品、违禁品以及可能危害国家安全的物品进入美国境内;在监管体系优化方面,取消T86申报以及调整国际邮政包裹关税政策,能够使美国海关的监管更加全面、严格,堵塞以往政策中可能存在的漏洞;国际贸易形势的变化也是重要因素,美国试图通过调整关税政策,在国际贸易中争取更有利的地位,保护本国相关产业,促进国内经济发展。
企业应对策略建议
面对如此重大的政策变动,跨境电商企业和从事国际物流的从业者必须积极采取应对措施。在清关方式上,企业可考虑采用T01或T11等其他清关模式,但在切换之前,务必提前深入了解这些模式的申报要求、成本构成以及通关时效,结合自身业务特点做出合理选择 。例如,T01模式可能在某些商品的清关上具有优势,但成本较高;T11模式则可能在时效上存在一定劣势,但费用相对较低。对于国际邮政包裹业务,企业可以与客户协商分担关税成本,通过调整产品定价策略来消化部分增加的成本 。比如,对于一些利润空间较大的商品,可以适当提高价格;对于价格敏感型商品,可以与客户沟通,共同承担关税费用。还可以优化物流渠道,寻找更具性价比的运输方式,降低物流成本,以减轻关税增加带来的压力。
美国海关CBP此次关于T86申报及国际邮政包裹关税政策的变动,给国际贸易市场带来了巨大的冲击和挑战。相关企业唯有密切关注政策动态,提前谋划,积极调整运营策略,才能在这场政策变革的浪潮中,保持竞争力,实现可持续发展。
CBP官网原文及译文如下:








当地时间4月18日,美国海关和边境保护局(CBP)发布的一则指引,犹如一颗投入国际贸易湖面的巨石,激起千层浪,引发了全球范围内跨境电商从业者、物流企业以及相关行业的高度关注。此次CBP指引围绕T86申报以及国际邮政包裹关税政策进行了大刀阔斧的调整,其影响之深远,足以改变众多企业的运营策略与市场布局。
T86申报政策的重大变革
T86申报模式概述
T86清关,曾是美国海关专门为电商B2C进口货物清关开辟的一条“绿色通道”。对于价值在800美元及以下的进口货物(“Section 321”货物)而言,T86清关凭借简化的清关程序,让货物无需像传统清关那样历经繁琐的手续;快速的通关速度,能在较短时间内完成货物的查验放行;以及较低的成本,为企业节省了大量的清关费用,这些显著优势使其成为众多电商企业和物流从业者将货物输送至美国市场的首选清关途径。
停止T86申报带来的影响
然而,根据CBP最新指引,自2025年5月2日东部时间凌晨12:01起,T86申报将全面停止 。这一政策变动影响极大,即便条目在2025年5月2日之前提交并获得1C放行状态(代表货物已录入并已发布,通过一般检查被放行),但只要货物尚未到达美国,CBP系统便会生成4E状态代码(取消条目消息) ,待货物运输到达时取消放行。这意味着企业原本规划好的物流和清关流程将被打乱,已在途的货物面临被取消放行的风险,不得不重新寻找解决方案,重新规划物流和清关方案。对于许多依赖T86清关的中小跨境电商企业而言,可能因缺乏应对经验和资源,面临货物滞留、客户投诉甚至业务停滞的困境;物流企业也需要重新调整运输计划和清关渠道,增加运营成本和管理难度。
国际邮政包裹关税政策调整
税率调整细节
在国际邮政包裹方面,美国海关的税率政策调整也十分引人注目。通过国际邮政网络寄送的货物,若价值不超过800美元,原本符合最低限度豁免条件的,从5月2日起需缴纳商品价值30%或每件25美元的关税(以较高者为准) ;而到了6月1日后,每件关税更是涨至50美元,以此替代其他关税 。以一件价值200美元的商品为例,在5月2日后至6月1日前,需缴纳200×30% = 60美元的关税;若商品价值较低,如50美元,则需缴纳25美元关税 。从6月1日起,无论商品价值多少,每件至少需缴纳50美元关税 。如此大幅度的税率提升,无疑会使国际邮政包裹进入美国市场的成本大幅增加。
关税支付方的确定
至于关税的支付主体,通常情况下,若发货时未特别约定,国际邮政包裹的关税由收件人承担 。当包裹到达美国,收件人会收到海关或承运人的通知,只有在支付关税后才能完成最终交付 。不过,发件人也可选择提前支付关税(即采用DDP,Delivery Duty Paid模式) 。虽然这会增加发件时的成本,但却能为收件人提供更便捷的收货体验,避免因收件人对海关程序不熟悉或不愿支付关税而导致包裹滞留、退回等问题。
政策变动背后的原因
此次CBP指引的变动并非偶然,而是美国海关基于多方面因素考量做出的决策。从边境安全角度来看,加强对进口货物的监管,尤其是对以往享受免税优惠的低价值货物的管控,有助于减少非法物品、违禁品以及可能危害国家安全的物品进入美国境内;在监管体系优化方面,取消T86申报以及调整国际邮政包裹关税政策,能够使美国海关的监管更加全面、严格,堵塞以往政策中可能存在的漏洞;国际贸易形势的变化也是重要因素,美国试图通过调整关税政策,在国际贸易中争取更有利的地位,保护本国相关产业,促进国内经济发展。
企业应对策略建议
面对如此重大的政策变动,跨境电商企业和从事国际物流的从业者必须积极采取应对措施。在清关方式上,企业可考虑采用T01或T11等其他清关模式,但在切换之前,务必提前深入了解这些模式的申报要求、成本构成以及通关时效,结合自身业务特点做出合理选择 。例如,T01模式可能在某些商品的清关上具有优势,但成本较高;T11模式则可能在时效上存在一定劣势,但费用相对较低。对于国际邮政包裹业务,企业可以与客户协商分担关税成本,通过调整产品定价策略来消化部分增加的成本 。比如,对于一些利润空间较大的商品,可以适当提高价格;对于价格敏感型商品,可以与客户沟通,共同承担关税费用。还可以优化物流渠道,寻找更具性价比的运输方式,降低物流成本,以减轻关税增加带来的压力。
美国海关CBP此次关于T86申报及国际邮政包裹关税政策的变动,给国际贸易市场带来了巨大的冲击和挑战。相关企业唯有密切关注政策动态,提前谋划,积极调整运营策略,才能在这场政策变革的浪潮中,保持竞争力,实现可持续发展。
CBP官网原文及译文如下:













其他
12-15 周一











