AMZ123跨境卖家导航
拖动LOGO到书签栏,立即收藏AMZ123
首页跨境头条文章详情

细则来了!关于出口业务增值税和消费税政策,两部门公告

海运网
海运网
571
2026-02-01 08:30
2026-02-01 08:30
571

4月16日深圳,POD卖家必看!AI设计/3D打印/欧洲市场实战拆解,点击报名

1月31日,财政部、税务总局发布《关于出口业务增值税和消费税政策的公告》,对出口货物和跨境销售服务、无形资产适用增值税和消费税退(免)税、免税或者征税政策有关事项加以说明。

根据公告,9类情形属于视同出口货物,适用增值税退(免)税政策。其中提到,具有免税品经营资质的企业、经国务院批准允许参与免税店经营的外商投资企业和具有离岛免税品经销资格的企业销售的货物(国家规定不允许经营和限制出口的货物、卷烟和超出免税店规定经营范围的货物除外)。具体是指,有关免税品企业统一采购进入其所属口岸出境免税店、市内免税店、离岛免税店销售的符合规定的货物。 

同时,向境外单位销售的完全在境外消费的研发服务、设计服务、广播影视制作和发行服务、软件服务、信息系统服务、离岸服务外包业务、转让技术等服务、无形资产,在境内载运旅客或者货物出境、在境外载运旅客或者货物入境、在境外载运旅客或者货物等国际运输服务,以及航天运输服务、对外修理修配服务等跨境销售服务、无形资产,适用增值税退(免)税政策。



公告

关于出口业务增值税和消费税政策的公告

财政部 税务总局公告2026年第11号 



公告具体内容

请向上滑动阅览

为做好《中华人民共和国增值税法》及《中华人民共和国增值税法实施条例》施行后政策衔接工作,延续现行制度和做法,现对出口货物和跨境销售服务、无形资产(以下统称出口业务)适用增值税和消费税退(免)税、免税或者征税政策有关事项公告如下:

一、适用增值税退(免)税政策的出口业务

纳税人下列出口业务,除适用本公告第六条和第七条规定的外,适用增值税退(免)税政策:

(一)出口货物。

1.适用增值税退(免)税政策的出口货物,除本项第2目所列情形外,应当同时符合下列条件:

1)销售给境外单位或者个人;

2)向海关报关并实际离境;

3)按照会计制度规定做销售;

4)按照规定收汇。

2.下列情形属于视同出口货物,适用增值税退(免)税政策:

1)向海关报关进入国家批准的保税港区、综合保税区、珠澳跨境工业区珠海园区、保税物流中心(B型)(以下统称特殊区域)并销售给特殊区域内单位或者境外单位、个人的货物。

2)具有免税品经营资质的企业、经国务院批准允许参与免税店经营的外商投资企业和具有离岛免税品经销资格的企业(以下统称有关免税品企业)销售的货物〔国家规定不允许经营和限制出口的货物(见附件1)、卷烟和超出免税店规定经营范围的货物除外〕。具体是指,有关免税品企业统一采购进入其所属口岸出境免税店、市内免税店、离岛免税店销售的符合规定的货物。

3)销售给用于国际金融组织或者外国政府贷款国际招标建设项目的中标机电产品(以下简称中标机电产品)。上述中标机电产品,包括外国企业中标再分包给纳税人的机电产品。贷款机构和中标机电产品的具体范围见附件2。

4)向按实物征收增值税的中外合作油(气)田开采企业销售的自产海洋工程结构物。海洋工程结构物和中外合作油(气)田开采企业的具体范围见附件3。

5)销售给国际运输企业用于国际运输工具上的货物。具体是指:纳税人销售给国际运输企业用于国际运输船舶上的货物;国内航空供应公司生产销售给国内和国外航空公司国际航班的航空食品。

6)销售给特殊区域内纳税人用于生产货物耗用、提供加工服务和修理修配服务耗用且不向海关报关而输入特殊区域的水(包括蒸汽)、电力、燃气(以下统称输入特殊区域的水电气)。

输入特殊区域的水电气,由作为购买方的特殊区域内的纳税人申报增值税退(免)税。区内纳税人用于出租、出让厂房的,不得申报增值税退(免)税,进项税额应当转入成本。

7)向海关报关、交付到境内指定堆场并销售给境外单位、个人的新造集装箱。

8)在轨交付的空间飞行器及相关货物。

在轨交付,是指将空间飞行器及相关货物发射到预定轨道后再交付给境内、境外单位或者个人使用的业务活动。

空间飞行器及相关货物,包括卫星、空间探测器等空间飞行器及其组件、元器件,卫星有效载荷,卫星测控系统设备、软件、设施等。

9)用于对外承包工程、境外投资以及对外援助资金类型为优惠贷款项目的货物。

除本公告及财政部和税务总局另有规定外,视同出口货物适用出口货物的各项规定。

3.本公告所称出口货物,分为自营出口货物和委托出口货物。

(二)跨境销售服务、无形资产。

1.向境外单位销售的完全在境外消费的下列服务、无形资产:

1)研发服务。

2)合同能源管理服务。

3)设计服务。

4)广播影视制作和发行服务。

5)软件服务。

6)电路设计及测试服务。

7)信息系统服务。

8)业务流程管理服务。

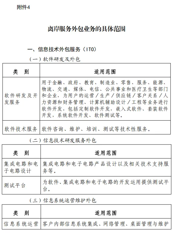
9)离岸服务外包业务。

离岸服务外包业务,包括信息技术外包服务(ITO)、技术性业务流程外包服务(BPO)、技术性知识流程外包服务(KPO)。

10)转让技术。

本目所涉及的具体业务活动,按照财政部、税务总局公布的销售服务、无形资产、不动产注释相对应的业务活动执行,其中离岸服务外包业务的具体范围见附件4。

本公告所称完全在境外消费,是指:

1)服务的实际接受方在境外,且与境内的货物、不动产、自然资源无关。

2)无形资产完全在境外使用,且与境内的货物、不动产、自然资源无关。

3)财政部和税务总局规定的其他情形。

2.国际运输服务。具体是指:

1)在境内载运旅客或者货物出境。

2)在境外载运旅客或者货物入境。

3)在境外载运旅客或者货物。

3.航天运输服务,是指利用火箭等载体将卫星、空间探测器等空间飞行器发射到空间轨道的业务活动。

4.对外修理修配服务,是指对进境复出口货物或者从事国际运输的运输工具进行的修理修配。

二、增值税退(免)税办法

纳税人适用增值税退(免)税政策的出口业务,按照下列规定实行免抵退税办法或者免退税办法。

(一)免抵退税办法。

纳税人出口业务,免征出口环节增值税,对应的进项税额抵减应纳增值税税额〔不包括适用增值税即征即退、先征后返(退)、简易计税方法计算的应纳增值税税额〕,未抵减完的部分予以退还。其适用范围包括:

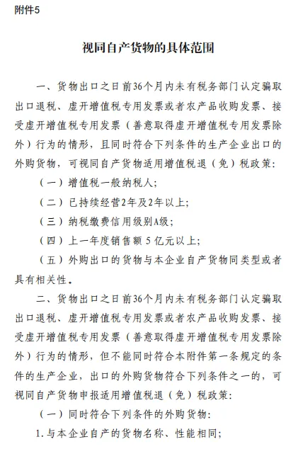
1.生产企业出口自产货物和视同自产货物(视同自产货物的具体范围见附件5)。

2.列名生产企业(具体范围见附件6)出口非自产货物。

3.生产企业跨境销售服务、无形资产。

4.外贸企业直接将服务或者自行研发的无形资产出口,视同生产企业连同其出口货物统一实行免抵退税办法。

本公告所称生产企业,是指具有生产能力的纳税人;外贸企业,是指不具有生产能力的纳税人。

(二)免退税办法。

外贸企业或者其他单位出口货物、跨境销售外购的服务或者无形资产,免征出口环节增值税,对应的进项税额予以退还。

三、增值税出口退税率

(一)除财政部和税务总局根据国务院决定而明确的增值税出口退税率(以下简称退税率)外,出口业务的退税率为其适用税率。税务总局根据上述规定将退税率通过退税率文库予以发布。

除另有规定外,出口业务的退税率执行时间,按照以下规定执行:

1.报关出口的(保税区及经保税区出口除外),以海关出口货物报关单上注明的出口日期为准。

2.非报关出口的,以出口发票或者普通发票的开具日期为准。

3.保税区及经保税区出口的,以货物离境时海关出具的单证上注明的出境日期为准。

(二)退税率的其他规定。

1.外贸企业购进按简易计税方法征税的出口货物、服务、无形资产,从小规模纳税人购进的出口货物、服务、无形资产,其退税率分别为简易计税方法实际执行的征收率、小规模纳税人征收率。上述出口业务取得增值税专用发票的,其退税率按照增值税专用发票上的税率(征收率)和出口业务的退税率孰低原则确定。

2.纳税人对外修理修配服务,其退税率为修理修配货物的退税率;纳税人委托加工收回后出口的货物、委托修理修配收回后出口的货物,加工修理修配费用的退税率,为出口货物的退税率。

3.中标机电产品、向海关报关进入特殊区域销售给特殊区域内纳税人生产耗用的列名原材料(以下简称列名原材料,其具体范围见附件7)、输入特殊区域的水电气、航天运输服务购进的航天运输器及相关货物以及发射运行保障服务、在轨交付的空间飞行器及相关货物,其退税率为适用税率。

国家调整列名原材料退税率的,列名原材料应当自调整之日起按照调整后的退税率执行。

航天运输器及相关货物,包括火箭、航天飞机等航天运输器及其组件、元器件,推进剂等。

发射运行保障服务,包括与发射业务及在轨交付相关的测控、研发、设计、试验、检测、监造、航天系统集成服务,技术转让、技术协调、技术咨询、空间飞行器全寿命周期服务,轨位(频率)申请、咨询、租赁服务,卫星有效载荷的合作、购销、租赁服务,航天产品运输、航天相关培训服务,航天产品设施和技术的展览展示及其他相关服务等。

(三)适用不同退税率的出口业务,应分开报关、核算并申报退(免)税,未分开报关、核算或者划分不清的,从低适用退税率。

四、增值税退(免)税的计税依据

纳税人出口业务增值税退(免)税的计税依据,按照出口业务的出口发票、普通发票、取得收入的凭证或者购进出口业务的增值税专用发票、海关进口增值税专用缴款书、完税凭证确定。

(一)纳税人出口货物增值税退(免)税的计税依据。

1.生产企业(进料加工复出口货物除外)增值税退(免)税的计税依据,为出口货物实际离岸价(FOB)。实际离岸价以出口发票上的离岸价为准;出口发票不能反映实际离岸价的,主管税务机关有权予以核定。

2.生产企业进料加工复出口货物增值税退(免)税的计税依据,按照出口货物的离岸价扣除出口货物所含的海关保税进口料件的金额后确定。

本公告所称海关保税进口料件,是指纳税人以海关进料加工贸易方式从境外和特殊区域等进口的料件。纳税人从境外购买并从海关保税仓库提取且办理海关进料加工手续的料件,以及保税区外的纳税人从保税区内的纳税人购进并办理海关进料加工手续的进口料件,属于海关保税进口料件。

3.生产企业国内购进无进项税额且不计提进项税额的免税原材料加工后出口的货物,计算增值税退(免)税的计税依据,按照出口货物的离岸价扣除出口货物所含的国内购进免税原材料的金额后确定。

4.生产企业在轨交付空间飞行器及相关货物增值税退(免)税的计税依据,为销售空间飞行器及相关货物的普通发票或者出口发票上注明的金额。

5.生产企业销售中标机电产品增值税退(免)税的计税依据,为销售机电产品的普通发票注明的金额。

6.生产企业向按实物征收增值税的中外合作油(气)田开采企业销售的自产海洋工程结构物增值税退(免)税的计税依据,为销售海洋工程结构物的普通发票注明的金额。

7.适用免退税办法的外贸企业出口货物(委托加工、委托修理修配货物除外)增值税退(免)税的计税依据,为购进出口货物的增值税专用发票注明的金额或者海关进口增值税专用缴款书注明的计税价格。

8.适用免退税办法的外贸企业委托加工收回后出口的货物、委托修理修配收回后出口的货物,增值税退(免)税的计税依据,为加工、修理修配费用增值税专用发票注明的金额。加工、修理修配使用的原材料(进料加工海关保税进口料件除外)由外贸企业提供的,外贸企业应当将该原材料作价销售给受托加工、受托修理修配的企业,受托加工、受托修理修配的企业应当将原材料成本并入加工、修理修配费用开具发票。

9.有关免税品企业销售的货物增值税退(免)税的计税依据,为购进货物的增值税专用发票注明的金额或者海关进口增值税专用缴款书注明的计税价格。

10.输入特殊区域的水电气增值税退(免)税的计税依据,为作为购买方的特殊区域内生产企业购进水(包括蒸汽)、电力、燃气的增值税专用发票注明的金额。

11.纳税人出口进项税额未计算抵扣的已使用过的设备,实行免退税办法,其增值税退(免)税的计税依据,按照下列公式确定:

增值税退(免)税的计税依据=增值税专用发票上的金额或者海关进口增值税专用缴款书注明的计税价格×已使用过的设备固定资产净值÷已使用过的设备原值

已使用过的设备固定资产净值=已使用过的设备原值-已使用过的设备已提累计折旧

本公告所称已使用过的设备,是指纳税人根据财务会计制度已经计提折旧的固定资产。

(二)纳税人跨境销售服务、无形资产增值税退(免)税的计税依据。

1.生产企业、实行免抵退税办法的外贸企业跨境销售服务(对外修理修配服务除外)、无形资产的增值税退(免)税计税依据,为跨境销售服务、无形资产取得的收入。其中,铁路、航空运输服务取得的收入按照下列规定确定:

1)以铁路运输方式载运旅客的,为按照铁路合作组织清算规则、跨境运输双边清算协议清算后的实际运输收入。

2)以铁路运输方式载运货物的,为按照铁路运输进款清算办法,对“发站(公司)”或者“到站(公司)”名称包含“境”字、“水”字的货物运单上注明的运输费用以及直接相关的国际联运杂费清算后的实际运输收入。

3)以航空运输方式载运货物或者旅客的,如果国际运输或者港澳台运输各航段由多个承运人承运的,为中国航空结算有限责任公司清算后的实际收入;如果国际运输或者港澳台运输各航段由一个承运人承运的,为提供航空运输服务取得的收入。

2.实行免退税办法的外贸企业跨境销售服务(对外修理修配服务除外)、无形资产的增值税退(免)税计税依据,为购进服务、无形资产的增值税专用发票或者完税凭证上注明的金额。其中,实行免退税办法的外贸企业提供航天运输服务的增值税退(免)税计税依据,为购进航天运输器及相关货物的增值税专用发票注明的金额或者海关进口增值税专用缴款书注明的计税价格,以及接受发射运行保障服务的增值税专用发票注明的金额。

3.生产企业、实行免抵退税办法的外贸企业对外修理修配服务,增值税退(免)税的计税依据,为其实际离岸价。实际离岸价以出口发票上的离岸价为准;出口发票不能反映实际离岸价的,主管税务机关有权予以核定。

4.适用增值税退(免)税政策的跨境销售服务(对外修理修配服务除外)、无形资产,主管税务机关认定出口价格偏高的,有权按照核定的出口价格计算退(免)税,核定的出口价格低于外贸企业购进价格的,低于部分对应的进项税额不予退税,转入成本。

五、增值税免抵退税和免退税的计算

(一)增值税免抵退税按照下列公式计算。

1.当期应纳税额的计算。

当期应纳税额=当期销项税额-(当期进项税额-当期不得免征和抵扣税额)

当期不得免征和抵扣税额=当期出口货物离岸价或者出口货物销售额×外汇人民币折合率×(出口货物适用税率-出口货物退税率)-当期不得免征和抵扣税额抵减额

当期不得免征和抵扣税额抵减额=当期免税购进原材料价格×(出口货物适用税率-出口货物退税率)

若当期实际不得免征和抵扣税额抵减额大于当期出口货物离岸价或者出口货物销售额×外汇人民币折合率×(出口货物适用税率-出口货物退税率)的,则:

当期不得免征和抵扣税额抵减额=当期出口货物离岸价或者出口货物销售额×外汇人民币折合率×(出口货物适用税率-出口货物退税率)

2.当期免抵退税额的计算。

当期免抵退税额=当期出口货物离岸价或者出口货物销售额或者跨境销售服务、无形资产取得的收入×外汇人民币折合率×出口退税率-当期免抵退税额抵减额

当期免抵退税额抵减额=当期免税购进原材料价格×出口货物退税率

3.当期应退税额和免抵税额的计算。

1)当期期末留抵税额≤当期免抵退税额,则

当期应退税额=当期期末留抵税额

当期免抵税额=当期免抵退税额-当期应退税额

2)当期期末留抵税额>当期免抵退税额,则

当期应退税额=当期免抵退税额

当期免抵税额=0

当期期末留抵税额为当期增值税及附加税费申报表中“期末留抵税额”。

4.当期免税购进原材料价格,包括当期国内购进的无进项税额且不计提进项税额的免税原材料的价格和当期进料加工保税进口料件的价格;其中,当期进料加工保税进口料件的价格为组成计税价格。

当期进料加工保税进口料件的组成计税价格采用“实耗法”计算,其计算公式为:

当期进料加工保税进口料件的组成计税价格=当期进料加工出口货物离岸价×外汇人民币折合率×计划分配率

1)纳税人首次开展进料加工业务的,按照其首份进料加工手(账)册的计划分配率作为本年度进料加工业务计划分配率。

计划分配率=计划进口总值÷计划出口总值×100%

2)纳税人上年度已在税务机关办理过进料加工手(账)册核销的,按照上年度“已核销手(账)册综合实际分配率”作为本年度新的计划分配率。

3)纳税人上年度无海关已核销手(账)册不能确定本年度进料加工业务计划分配率的,按照最近一次确定的“上年度已核销手(账)册综合实际分配率”作为本年度新的计划分配率。

纳税人应当按照规定向主管税务机关申请办理进料加工业务核销手续,并根据主管税务机关确认的实际分配率计算调整不得免征和抵扣税额、免抵退税额。

(二)增值税免退税按照下列公式计算。

增值税应退税额=增值税退(免)税计税依据×出口退税率

(三)退税率低于适用税率的,相应计算出的差额部分的税款计入出口业务成本。

(四)纳税人既有适用增值税免抵退项目,也有增值税即征即退、先征后返(退)项目的,增值税即征即退、先征后返(退)项目不参与出口项目免抵退税计算。纳税人应当分别核算增值税免抵退项目和增值税即征即退、先征后返(退)项目,并分别申请适用增值税免抵退税和即征即退、先征后返(退)政策。

用于增值税即征即退、先征后返(退)项目的进项税额无法划分的,按照下列公式计算:

无法划分进项税额中用于增值税即征即退、先征后返(退)项目的部分=当月无法划分的全部进项税额×当月增值税即征即退、先征后返(退)项目销售额÷当月全部销售额

六、适用增值税免税政策的出口业务

符合下列条件的出口业务,除适用本公告第七条规定的外,按照以下规定适用出口免征增值税(以下称增值税免税)政策:

(一)适用范围。

1.适用增值税免税政策的出口货物,是指:

1)增值税小规模纳税人出口的货物。

2)古旧图书。

3)软件产品。其具体范围包括:

①海关商品编码前四位为“9803”的货物。

②采取网上传输方式向境外出口,并取得商务主管部门出具的软件出口合同登记证书的软件产品。

4)含黄金、铂金成分的货物,钻石及其饰品。其具体范围见附件8。

5)国家计划内出口的卷烟。其具体范围是按照国家批准的免税出口卷烟计划,卷烟生产企业自营出口的自产卷烟、卷烟生产企业委托卷烟出口企业出口的自产卷烟、口岸国际隔离区免税店销售的卷烟和卷烟出口企业出口的外购卷烟。

6)已使用过的设备。其具体范围是指购进时未取得增值税专用发票、海关进口增值税专用缴款书但其他相关单证齐全的已使用过的设备。

7)非列名生产企业出口的不符合视同自产条件的外购货物。

8)农业生产者自产农产品。农产品的具体范围按照财政部、税务总局公布的农产品范围注释的有关规定执行。

9)油画、花生果仁、黑大豆等财政部和税务总局根据国务院决定明确的出口免税的货物。

10)外贸企业出口货物取得下列合法有效进货凭证之一的:

①普通发票。

②政府非税收入票据。

③从依法拍卖单位购买货物出口的,未取得增值税专用发票但取得与拍卖人签署的成交确认书及有关收据。

④通过合并、分立、重组改制等资产重组方式设立的纳税人,出口重组前的企业无偿划转的货物,未取得增值税专用发票但取得资产重组文件、无偿划转的证明材料。

11)来料加工复出口货物。

12)特殊区域内的纳税人出口的特殊区域内的货物。

13)以人民币现金作为结算方式的边境地区纳税人从所在省(自治区)的边境口岸出口到接壤国家的一般贸易和边境小额贸易出口货物。

14)生产企业出口实行简易计税方法的货物。

15)出口但未按照会计制度规定做销售的样品、展品。

16)纳税人出口确实无法收汇且不符合视同收汇规定的货物。

17)纳税人未按规定进行单证备案的出口货物。

18)国家批准设立的免税店销售的免税货物〔包括进口免税货物和已实现退(免)税的货物,下同〕。

19)同一特殊区域、不同特殊区域内的纳税人之间销售特殊区域内的货物。

2.适用增值税免税政策的跨境销售服务、无形资产,是指:

1)工程项目在境外的建筑服务。

2)工程项目在境外的工程监理服务。

3)工程、矿产资源在境外的工程勘察勘探服务。

4)会议展览地点在境外的会议展览服务。

5)存储地点在境外的仓储服务。

6)标的物在境外使用的有形动产租赁服务。

7)在境外提供的广播影视节目(作品)的播映服务。

8)在境外提供的文化体育服务、教育医疗服务、旅游服务。

9)为出口货物提供的邮政服务、收派服务、保险服务。为出口货物提供的保险服务,包括出口货物保险和出口信用保险,以及以出口货物为保险标的的产品责任保险和产品质量保证保险。

10)境内保险公司为境外投资项目提供的海外投资保险。境内保险公司向境外保险公司提供的完全在境外消费的再保险服务。

11)向境外单位提供的完全在境外消费的电信服务、知识产权服务、物流辅助服务(仓储服务、收派服务除外)、鉴证咨询服务、专业技术服务、商务辅助服务、广告投放地在境外的广告服务、无形资产(技术除外)。

12)以无运输工具承运方式提供的国际运输服务。

13)为境外单位之间的货币资金融通及其他金融业务提供的直接收费金融服务,且该服务与境内的货物、无形资产、不动产、自然资源无关。

14)跨境销售本公告第一条第二项所列服务、无形资产,并实行简易计税方法的。

15)特殊区域内的纳税人为境外的单位或者个人提供加工服务、修理修配服务。

16)纳税人对外修理修配服务确实无法收汇且不符合视同收汇规定的。

17)纳税人对外修理修配服务未按规定进行单证备案的。

18)外贸企业跨境销售服务、无形资产取得下列合法有效凭证之一的:

①普通发票。

②政府非税收入票据。

③从依法拍卖单位购买后出口的,未取得增值税专用发票但取得与拍卖人签署的成交确认书及有关收据。

④通过合并、分立、重组改制等资产重组方式设立的纳税人,出口重组前的企业无偿划转的,未取得增值税专用发票但取得资产重组文件、无偿划转的证明材料。

3.放弃退(免)税选择免征增值税的出口业务。

4.已申报增值税退(免)税,但未在规定的期限内向税务机关补齐增值税退(免)税凭证的出口业务。

(二)进项税额的处理计算。

1.适用增值税免税政策的出口业务,其进项税额不得抵扣和退税,应当转入成本。

2.出口卷烟,按照下列公式计算:

不得抵扣的进项税额=出口卷烟含消费税金额÷(出口卷烟含消费税金额+内销卷烟销售额)×当期全部进项税额

1)当生产企业销售的出口卷烟在国内有同类产品销售价格时:

出口卷烟含消费税金额=出口销售数量×销售价格

“销售价格”为同类产品生产企业国内实际调拨价格。如实际调拨价格低于税务机关核定的最低计税价格的,“销售价格”为税务机关核定的最低计税价格;高于核定的最低计税价格的,销售价格为实际调拨价格。

2)当生产企业销售的出口卷烟在国内没有同类产品销售价格时:

出口卷烟含税金额=(出口销售额+出口销售数量×消费税定额税率)÷(1-消费税比例税率)

“出口销售额”以出口发票上的离岸价为准。若出口发票不能如实反映离岸价,生产企业应当按照实际离岸价计算,否则,税务机关有权按照有关规定予以核定调整。

3.除出口卷烟外,适用增值税免税政策的其他出口业务不得抵扣进项税额的计算,按照增值税免税政策的统一规定执行。其中,涉及销售额的计算,按照下列规定确定:

1)出口货物,除来料加工复出口货物的销售额为其加工费收入外,其他均为出口货物离岸价或者销售额。

2)跨境销售服务、无形资产,销售额为其取得的收入。

七、适用增值税征税政策的出口业务

下列出口业务,不适用增值税退(免)税和免税政策,按照以下规定及视同向境内销售的其他规定〔不包括增值税内销免税、即征即退和先征后返(退)优惠政策规定〕缴纳增值税(以下称增值税征税):

(一)适用范围。

适用增值税征税政策的出口业务,是指:

1.纳税人出口财政部和税务总局根据国务院决定明确的取消出口退(免)税的货物(不包括来料加工复出口货物、中标机电产品、列名原材料、特殊区域内的纳税人出口的特殊区域内的货物、同一特殊区域或者不同特殊区域内的纳税人之间销售特殊区域内的货物、输入特殊区域的水电气、海洋工程结构物、在轨交付的空间飞行器和相关货物、航天运输服务购进的航天运输器和相关货物)。

2.纳税人销售给特殊区域内的生活消费用品和交通运输工具。

3.纳税人或者其供货企业自产、购进业务为虚假的。

4.纳税人提供伪造、虚假的备案单证或者收汇材料的出口业务。

5.纳税人增值税退(免)税凭证有伪造或者内容不实的出口业务。

6.纳税人未在规定期限内申报免税核销以及经主管税务机关审核不予免税核销的下列出口业务:

1)出口卷烟。

2)来料加工委托加工业务。

7.纳税人出口货物具有下列情形之一的:

1)将出口货物报关单等退(免)税凭证交由除签有委托合同的货代公司、报关行,或者由境外进口方指定的货代公司(提供合同约定或者其他相关证明)以外的其他单位或者个人使用的。

2)以自营名义出口,其业务实质上是由本企业及其投资的企业以外的单位或者个人借该出口企业名义操作完成的。

3)以自营名义出口,其出口的同一批货物既签订购货合同,又签订代理出口合同(或者协议)的。

4)出口货物在海关验放后,自己或者委托货代承运人对该笔货物的海运提单或者其他运输单据等上的品名、规格等进行修改,造成出口货物报关单与海运提单或者其他运输单据有关内容不符的。

5)以自营名义出口,但不承担出口货物的质量、收款或者退税风险之一的,即出口货物发生质量问题不承担购买方的索赔责任(合同中有约定质量责任承担者除外);不承担未按期收款责任(合同中有约定收款责任承担者除外);不承担因申报出口退(免)税的资料、单证等出现问题造成不退税责任的。

6)未实质参与出口经营活动、接受并从事由中间人介绍的其他出口业务,但仍以自营名义出口的。

8.纳税人跨境销售本公告第六条第一项第2目、第3目所列服务(对外修理修配服务除外)、无形资产,但未按照规定签订书面合同或者取得收入的。

9.纳税人因骗取出口退税等被税务机关停止出口退税权期间发生的出口业务。

10.适用退(免)税政策的出口业务,纳税人放弃退(免)税,选择缴纳增值税的;适用免税政策的出口业务,纳税人放弃免税,选择缴纳增值税的。

11.出口业务属于购进后直接出口,未取得增值税专用发票、海关进口增值税专用缴款书、普通发票、政府非税收入票据、拍卖人签署的成交确认书及有关收据、资产重组文件、无偿划转的证明材料、完税凭证等合法有效购进凭证之一的,符合国务院规定的除外。

(二)应纳增值税的计算。

适用增值税征税政策的出口业务,按照下列公式计算缴纳增值税:

1.一般纳税人出口业务。

1)出口货物销项税额=(出口货物离岸价或者出口货物销售额-出口货物耗用的进料加工保税进口料件金额)÷(1+适用税率)×适用税率

出口货物若已按征退税率之差计算不得免征和抵扣税额并已经转入成本的,相应的税额应转回进项税额。

出口货物离岸价和出口货物耗用的进料加工保税进口料件金额,按照本公告第四条第一项、第五条第一项的相关规定计算。

2)跨境销售服务、无形资产销项税额=销售收入÷(1+适用税率)×适用税率

2.小规模纳税人出口业务。

1)出口货物应纳税额=出口货物离岸价或者出口货物销售额÷(1+征收率)×征收率

2)跨境销售服务、无形资产应纳税额=销售收入÷(1+征收率)×征收率

八、适用消费税退(免)税、免税或者征税政策的出口货物

适用本公告第一条、第六条或者第七条规定的出口货物,如果属于消费税应税消费品,实行下列消费税政策:

(一)适用范围。

1.纳税人出口适用增值税退(免)税政策的货物,免征消费税,如果属于购进或者委托加工收回出口的货物,退还前一环节对其已征的消费税。

2.纳税人出口适用增值税免税政策的货物,免征消费税,但不退还其以前环节已征的消费税,且不允许在内销应税消费品应纳消费税款中抵扣。

3.除另有规定外,纳税人出口适用增值税征税政策的货物,应当按照规定缴纳消费税,不退还其以前环节已征的消费税,且不允许在内销应税消费品应纳消费税款中抵扣。

(二)消费税退(免)税的计税依据。

出口货物的消费税应退税额的计税依据,按照购进或者委托加工收回出口货物取得的出口货物消费税专用缴款书(以下称消费税专用缴款书)、消费税专用缴款书分割单、代扣代收税款凭证和海关进口消费税专用缴款书确定。

实行从价定率计征消费税的,为已征且未在内销应税消费品应纳税额中抵扣的购进或者委托加工收回出口货物金额;实行从量定额计征消费税的,为已征且未在内销应税消费品应纳税额中抵扣的购进或者委托加工收回出口货物数量;实行复合计征消费税的,按照从价定率和从量定额的计税依据分别确定。

纳税人直接从生产应税消费品的企业购进或者委托加工收回货物用于出口的,由生产应税消费品的企业或者受托企业主管税务机关在征税时开具消费税专用缴款书或者代扣代收税款凭证;将购进或者委托加工收回的已征收消费税的货物销售给其他纳税人出口的,由其主管税务机关开具消费税专用缴款书分割单交其他纳税人据以申请退税。

(三)消费税退(免)税的计算。

消费税应退税额=从价定率计征消费税的退税计税依据×消费税比例税率+从量定额计征消费税的退税计税依据×消费税定额税率

(四)应纳消费税的计算。

适用消费税征税政策的出口货物,按照下列公式计算缴纳消费税:

从价定率办法计算的应纳消费税额=出口应税消费品的销售额×消费税比例税率

从量定额办法计算的应纳消费税额=出口应税消费品的数量×消费税定额税率

复合计税办法计算的应纳消费税额=出口应税消费品的销售额×消费税比例税率+出口应税消费品的数量×消费税定额税率

出口应税消费品的销售额=含增值税的销售额÷(1+增值税税率或者征收率)

含增值税的销售额为出口货物的离岸价。

九、出口业务增值税和消费税政策的其他规定

(一)备案和申报。

1.适用本公告规定的增值税、消费税退(免)税政策的纳税人,应当办理退(免)税备案。

2.纳税人在退(免)税备案之前发生的出口业务,办理退(免)税备案后,可按照规定适用增值税、消费税退(免)税政策。

3.经财政、税务主管部门批准汇总缴纳增值税的纳税人,跨境销售服务(对外修理修配服务除外)、无形资产适用退(免)税政策的,由总机构汇总向总机构所在地的主管税务机关申报退(免)税。

4.纳税人应当在规定的期限内向主管税务机关申报增值税退(免)税、免税和征税,消费税退(免)税、免税和征税。

1)纳税人报关出口的货物(保税区及经保税区出口的货物除外)适用出口退(免)税政策的,应当收齐有关凭证,在货物报关出口之日次月起至次年4月30日前的各增值税纳税申报期内,向主管税务机关申报增值税、消费税退(免)税,并按规定收汇;未在次年4月30日前收汇的,应当缴回已退(免)税款。纳税人未在上述期限内申报退(免)税的,可以在次年4月30日后至报关出口之日起36个月内的各增值税纳税申报期内,收齐有关凭证,同时提供收汇材料,按照规定向主管税务机关申报增值税、消费税退(免)税。

纳税人对外修理修配服务适用出口退(免)税政策的,按照前款规定执行。

2)纳税人非报关出口的货物适用出口退(免)税政策的,应当收齐有关凭证,在出口发票或者普通发票开具之日次月起至次年4月30日前的各增值税纳税申报期内,向主管税务机关申报增值税、消费税退(免)税,并按规定收汇;未在次年4月30日前收汇的,应当缴回已退(免)税款。纳税人未在上述期限内申报退(免)税的,可以在次年4月30日后至出口发票或者普通发票开具日期之日起36个月内的各增值税纳税申报期内,收齐有关凭证,同时提供收汇材料,按照规定向主管税务机关申报增值税、消费税退(免)税。

3)保税区及经保税区出口的货物适用出口退(免)税政策的,纳税人应当收齐有关凭证,在货物离境时海关出具的单证上注明的出境日期之日次月起至次年4月30日前的各增值税纳税申报期内,向主管税务机关申报增值税、消费税退(免)税,并按规定收汇;未在次年4月30日前收汇的,应当缴回已退(免)税款。纳税人未在上述期限内申报退(免)税的,可以在次年4月30日后至货物离境时海关出具的单证上注明的出境日期之日起36个月内的各增值税纳税申报期内,收齐有关凭证,同时提供收汇材料,按照规定向主管税务机关申报增值税、消费税退(免)税。

4)输入特殊区域的水电气,纳税人应当收齐有关凭证,在取得的增值税专用发票开具日期之日次月起的各增值税纳税申报期内,向主管税务机关申报增值税退(免)税。自取得的增值税专用发票开具日期之日起36个月内,未申报增值税退(免)税的,进项税额应当转入成本。

本目第(1)至(3)点所述出口货物未在上述规定的36个月期限内申报退(免)税的,视同向境内销售货物。

本目第(1)至(4)点所述货物报关出口之日、出口发票或者普通发票开具日期、货物离境时海关出具的单证上注明的出境日期、取得的增值税专用发票开具日期之日起的36个月,按自然天数计算。

5)纳税人跨境销售服务(对外修理修配服务除外)、无形资产适用退(免)税政策的,应当收齐有关凭证,同时提供收汇材料,在纳税义务发生之日次月起的各增值税纳税申报期内,向主管税务机关申报增值税退(免)税。自纳税义务发生之日起36个月内,未申报退(免)税的,视同向境内销售服务、无形资产。自纳税义务发生之日起的36个月,按自然天数计算。

6)适用免税政策的出口业务,纳税人未按照上述期限在36个月内申报免税的,视同向境内销售货物或者服务、无形资产。下列情形除外:

①特殊区域内的纳税人出口的特殊区域内的货物,为境外的单位、个人提供加工服务、修理修配服务。

②同一特殊区域、不同特殊区域内的纳税人之间销售特殊区域内的货物。

③国家批准设立的免税店销售的免税货物。

7)纳税人发生本项第4目第(1)至(6)点所述视同向境内销售情形的,应当于36个月期满次日按视同向境内销售的规定缴纳增值税、消费税。其中,属于内销免税的,仍可按照规定适用免税政策。

2025年12月31日(含当日)前发生的适用增值税退(免)税或者免税政策的出口业务,仍按原政策规定执行,不适用36个月期限未申报视同向境内销售征税的规定。

8)适用免退税办法的纳税人,经主管税务机关同意的,可以在增值税纳税申报期以外的其他时间办理免退税申报。

5.纳税人骗取国家出口退税款的,经省级以上税务机关批准,可以停止其出口退税权。

(二)其他退(免)税、免税、征税规定。

1.开展进料加工业务的纳税人未经海关批准将海关保税进口料件作价销售给其他企业加工的,应当按照规定缴纳增值税、消费税。

2.经主管税务机关核准,卷烟出口企业按国家批准的免税出口卷烟计划购进的卷烟,免征增值税、消费税。

3.纳税人发生增值税、消费税不应退(免)税或者免税但已实际退(免)税或者免税情形的,应当缴回已退(免)税款或者已免税款。

4.纳税人出口的货物(不包含本公告附件8所列货物),其合计50%以上的原材料成本由附件9所列原材料构成的,应当按照附件9所列原材料中成本占比最高的增值税、消费税政策执行。原材料的增值税、消费税政策是指附件9所列该原材料对应的商品代码在退税率文库中适用的增值税、消费税政策。

本公告所称商品代码,以退税率文库中的商品代码为准。

5.有关免税品企业销售给免税店的免税货物免征增值税。

6.国际运输服务和港澳台运输服务增值税退(免)税、免税政策其他适用规定:

1)按照国家有关规定应取得相关资质的国际运输服务项目,纳税人取得相关资质的,适用增值税退(免)税政策,未取得的,适用增值税免税政策。

2)纳税人提供程租服务,如果租赁的交通工具用于国际运输服务和港澳台运输服务,由出租方按照规定申请适用增值税退(免)税政策。

3)纳税人向境内单位或者个人提供期租、湿租服务,如果承租方利用租赁的交通工具向其他单位或者个人提供国际运输服务和港澳台运输服务,由承租方适用增值税退(免)税政策。境内的单位或者个人向境外单位或者个人提供期租、湿租服务,由出租方适用增值税退(免)税政策。

4)纳税人以无运输工具承运方式提供的国际运输服务,由境内实际承运人适用增值税退(免)税政策;无运输工具承运业务的经营者适用增值税免税政策。

7.纳税人出口业务经查实属于偷骗税的,应按照偷骗税相应规定处理;符合增值税征税政策情形的,还应按照规定适用增值税征税政策。

8.从境内载运旅客或者货物至特殊区域、从特殊区域载运旅客或者货物至国内其他地区或者特殊区域,以及向特殊区域内纳税人提供的其他服务、无形资产,不属于跨境销售服务、无形资产,应当按照规定缴纳增值税。

9.适用退(免)税政策的出口业务,国内收购价格或者出口货物和跨境销售服务、无形资产的价格明显偏高且无正当理由的,该出口业务适用增值税免税政策。

10.来料加工委托加工业务未在规定期限内申报免税核销以及经主管税务机关审核不予免税核销的,委托方应依据其支付的加工费补缴增值税,并按照规定补缴消费税。

(三)综合保税区增值税一般纳税人资格试点政策另有规定的,从其规定。

(四)外贸企业核算要求。

外贸企业应当单独设账核算出口货物的购进金额和进项税额,若购进货物时不能确定是用于出口的,先记入出口库存账,用于其他用途时应当从出口库存账转出。

(五)同时符合下列条件的生产企业已签订出口合同的交通运输工具和机器设备,在其退税凭证尚未收集齐全的情况下,可凭出口合同、销售明细账等,向主管税务机关申报退(免)税。在货物向海关报关出口后,应当按照规定申报退(免)税,并办理已退(免)税的核销手续。多退(免)的税款,应予缴回。

1.增值税一般纳税人;

2.已持续经营2年及2年以上;

3.生产的交通运输工具和机器设备生产周期在1年及1年以上;

4.上一年度净资产大于同期出口业务增值税、消费税退税额之和的3倍;

5.持续经营以来未有税务部门认定逃税、骗取出口退税、虚开增值税专用发票或者农产品收购发票、接受虚开增值税专用发票(善意取得虚开增值税专用发票除外)行为的情形。

(六)为加强出口业务税收服务与监管,从事物流、报关、货物运输代理、资金结算等业务的纳税人,应当按照税务部门规定的期限、方式、数据口径等,报送有关涉税信息。

十、本公告自2026年1月1日起施行。《财政部 国家税务总局关于出口货物劳务增值税和消费税政策的通知》(财税〔2012〕39号)、《财政部 国家税务总局关于以贵金属和宝石为主要原材料的货物出口退税政策的通知》(财税〔2014〕98号)、《财政部 税务总局关于明确国有农用地出租等增值税政策的公告》(财政部税务总局公告2020年第2号)第四条同时废止。 

特此公告。

附件:1.国家规定不允许经营和限制出口的货物

2.贷款机构和中标机电产品的具体范围

3.海洋工程结构物和中外合作油(气)田开采企业的具体范围

4.离岸服务外包业务的具体范围

5.视同自产货物的具体范围

6.列名生产企业的具体范围

7.列名原材料的具体范围

8.含黄金、铂金成分的货物和钻石及其饰品的具体范围

9.原材料和商品代码表

财政部 税务总局

2026年1月30日

(根据内容需要,本公告分条、项、目、点。条的序号用中文数字依次表述,项的序号用中文数字加括号依次表述,目的序号用阿拉伯数字依次表述,点的序号用阿拉伯数字加括号依次表述。)

附件

1.国家规定不允许经营和限制出口的货物

2.贷款机构和中标机电产品的具体范围

3.海洋工程结构物和中外合作油(气)田开采企业的具体范围

4.离岸服务外包业务的具体范围

5.视同自产货物的具体范围

6.列名生产企业的具体范围

7.列名原材料的具体范围

8.含黄金、铂金成分的货物和钻石及其饰品的具体范围

9.原材料和商品代码表

附件:

1.国家规定不允许经营和限制出口的货物

2.贷款机构和中标机电产品的具体范围

3.海洋工程结构物和中外合作油(气)田开采企业的具体范围


4.离岸服务外包业务的具体范围


5.视同自产货物的具体范围


6.列名生产企业的具体范围


7.列名原材料的具体范围


8.含黄金、铂金成分的货物和钻石及其饰品的具体范围


9.原材料和商品代码表

4.10 杭州亚马逊大会-文章页底部图片
TikTok、Facebook、谷歌、Twitter广告服务,0门槛抢占全球流量!
极速开户+优化投流+风险保障+效果跟踪,仅需4步,轻松撬动亿万海外流量,让品牌销量翻倍增长!
已成功开通5000+账户
二维码
免责声明
本文链接:
本文经作者许可发布在AMZ123跨境头条,如有疑问,请联系客服。
最新热门报告作者标签
26年美国复活节消费将达249亿美元,创历史新高
AMZ123获悉,近日,根据Adobe的预测,随着4月5日美国复活节临近,2026年3月28日至29日期间,线上与节日相关商品的消费额将较2026年以来的平均水平增长255%,明显高于2025年同期132%的增幅。从具体品类来看,节日相关商品需求大幅提升。塑料彩蛋的线上支出预计增长1030%(2025年为587%),复活节篮子增长870%(2025年为553%),染蛋用品增长810%(2025年为388%),节日装饰增长645%(2025年为395%),毛绒兔增长390%(2025年为257%)。
Shopee扩大越南中小企业扶持计划,“越南商品馆”将上线
AMZ123获悉,近日,据外媒报道,Shopee正在加大对越南中小企业的支持力度,通过一系列长期举措推动越南本地电商发展、提升运营能力等多个方向。在本地市场层面,Shopee通过“Shopee Local Rise – Local Breakthrough(本地崛起)”项目,与各地政府和机构合作,推动电商发展规划,并帮助中小企业、合作社及个体经营者提升数字化能力。在胡志明市,通过“越南人优先使用越南商品”活动,Shopee与当地工贸部门合作推进“我爱越南商品”项目,帮助本地企业通过电商渠道触达全国消费者。2026年,该项目将继续推进,并通过每月固定的直播活动推广本土品牌和正品商品。
趣味开瓶器爆火,靠情绪价值在TikTok拿下百万GMV
近年来,从圣诞树造型的厨房隔热垫,马卡龙配色的高颜值五金工具,再到能在浴室K歌的麦克风花洒,不难看出这些TikTok爆品的共性在于,跳出了 “纯工具、纯实用” 的刻板框架,转而以颜值、趣味、娱乐社交属性等为突破口,给人耳目一新的体验感。近期在TikTok美区,又一司空见惯的厨房用品成为被“选中的孩子”,凭借赋能后的趣味技能点在酒桌上开辟出一片“整活修罗场”。01TikTok爆款开瓶器TT123观察到,在一周的TikTok美区视频带货热销榜,新入围了一款炒热酒桌氛围的神器,发令枪开瓶器。近一周时间, 这款产品在一则播放突破420万+视频的拉动下,成为炙手可热的单品。
亚马逊澳洲站上线韩妆专区
AMZ123获悉,近日,亚马逊澳大利亚站Amazon.com.au上线了全新“K-Beauty(韩妆)”专区,集中引入超过60个来自韩国的正品护肤和彩妆品牌。该专区旨在帮助消费者更清晰地了解和选择韩妆产品,通过结构化的页面设计降低选购门槛。从页面结构来看,该专区围绕韩国护肤常见的多步骤流程进行分类,包括双重清洁、功效护理以及针对性成分护理等环节,使消费者能够按照完整护肤步骤进行选购。同时,产品重点突出当前在社交媒体上流行的成分,如肽类成分、植物提取物(如积雪草)以及PDRN(鲑鱼DNA)等,这些成分因强调修复和功效导向,在年轻消费群体中关注度较高。
亚洲食品在俄热销,Wildberries多品类增速翻倍
AMZ123获悉,近日,俄罗斯电商平台Wildberries发布数据显示,2025年该平台来自亚洲国家的食品销售额同比增长40%,多个品类在2026年初继续保持快速增长态势。这一增长反映出Wildberries所覆盖市场对亚洲产品的需求持续上升。目前,Wildberries在欧亚地区拥有超过7900万活跃客户,亚洲文化和美食在其业务所在国日益普及,为亚洲制造商拓展区域销售提供了有利条件。从具体品类来看,中国大陆食品表现突出。2025年,主打健康概念的大豆制品销量同比增长超过四倍。进入2026年,低碳水化合物和无麸质面条在1月至2月期间的销量较去年同期翻了一番。印度食品在Wildberries平台上同样增长显著。
世贸组织电商关税禁令谈判陷入僵局
AMZ123获悉,近日,据外媒报道,World Trade Organization(世贸组织)第14届部长级会议(MC14)围绕是否延长跨境电商关税禁令展开激烈讨论,但成员之间始终存在分歧。该禁令自1998年实施以来,要求各成员不对电商(如数字下载和在线服务)征收关税,并在过去近30年中每两年延长一次。在本次会议中,多方一度考虑将该禁令延长五年,甚至有草案提出将期限延长至2031年6月30日。然而,截至会议结束,各方仍未达成最终一致意见。会议在喀麦隆首都雅温得举行,为期四天,最终未能形成正式协议或部长宣言。
亚马逊生意,加速向少数卖家集中
“强者愈强、富者愈富”的马太效应,正在亚马逊美国站疯狂上演。来自Marketplace Pulse的最新数据显示,截至2026年2月,在亚马逊美国站上,仅7760名的头部卖家就包揽了平台第三方总GMV的50%,而这部分卖家占活跃卖家总数的比例仅为1.6%。对比三年前,这项数据呈现出的趋势更为显著:2023年贡献50%份额的卖家尚有15000名,不到三年时间,撑起亚马逊半壁江山的卖家数量几乎锐减了一半,财富集中度正急剧上升。属于草根卖家的野蛮生长时代,正在彻底宣告落幕。中国卖家们在性价比的战场上大打出手,在品牌化的舞台上却有些力不从心。
4月上线!TikTok墨西哥站开放美国发货通道!
五种自运营模式并行,短视频驱动420亿比索销售额,你准备好了吗?
深圳制造又出爆款,电热冰淇淋勺在TikTok爆单
又一国产小家电火遍海外,TikTok卖家已入账数百万
严查启动!亚马逊大批链接被下架|跨境圈一周头条
|圈子知道01严查启动!亚马逊大批链接被下架近日,有卖家反馈,亚马逊加拿大站已启动针对儿童学习用品的合规审查,部分不符合要求的商品链接已被批量下架。此次审查基于《危险产品法案》及SOR相关法规,对产品安全性和标签信息提出了严格要求。尤其是涉及软塑料和涂层材料的产品,如书包、笔袋、文具盒等,需严格控制邻苯二甲酸盐及铅含量,超标即面临下架风险。除材质要求外,标签规范也成为重点审核内容。产品需使用英法双语标识,且必须为印刷形式;同时需标明制造商信息、生产日期、批次编号及适用年龄等完整信息。此外,检测报告要求同样严格,必须由ISO 17025或ILAC认可实验室出具,且有效期仅为一年,过期需重新提交。
亚马逊生意,加速向少数卖家集中
“强者愈强、富者愈富”的马太效应,正在亚马逊美国站疯狂上演。来自Marketplace Pulse的最新数据显示,截至2026年2月,在亚马逊美国站上,仅7760名的头部卖家就包揽了平台第三方总GMV的50%,而这部分卖家占活跃卖家总数的比例仅为1.6%。对比三年前,这项数据呈现出的趋势更为显著:2023年贡献50%份额的卖家尚有15000名,不到三年时间,撑起亚马逊半壁江山的卖家数量几乎锐减了一半,财富集中度正急剧上升。属于草根卖家的野蛮生长时代,正在彻底宣告落幕。中国卖家们在性价比的战场上大打出手,在品牌化的舞台上却有些力不从心。
世贸组织电商关税禁令谈判陷入僵局
AMZ123获悉,近日,据外媒报道,World Trade Organization(世贸组织)第14届部长级会议(MC14)围绕是否延长跨境电商关税禁令展开激烈讨论,但成员之间始终存在分歧。该禁令自1998年实施以来,要求各成员不对电商(如数字下载和在线服务)征收关税,并在过去近30年中每两年延长一次。在本次会议中,多方一度考虑将该禁令延长五年,甚至有草案提出将期限延长至2031年6月30日。然而,截至会议结束,各方仍未达成最终一致意见。会议在喀麦隆首都雅温得举行,为期四天,最终未能形成正式协议或部长宣言。
欧盟拟对跨境电商包裹加收新处理费,最迟11月实施
AMZ123获悉,近日,欧洲议会与欧盟理事会就欧盟关税法改革达成初步协议,这是自1968年以来最重要的一次改革。该改革重点围绕电商平台责任、包裹收费机制以及海关系统数字化等方面展开,旨在加强对来自欧盟以外国家商品的监管,提升市场公平性与安全性。根据协议,未来从非欧盟国家直接寄送至欧洲消费者的商品,将新增一项“处理费用”,用于覆盖不断增长的小额包裹带来的额外海关处理成本。该费用将由负责缴纳关税的同一主体承担,以避免成本转嫁给消费者。具体收费标准将由欧盟委员会制定,并每两年进行一次评估。成员国需在相关信息系统上线后开始征收,最迟不晚于2026年11月1日实施。
三个国家与伊朗达成协议,部分船只可以通过霍尔木兹海峡
在中东冲突持续升级、全球航运通道高度紧张的背景下,霍尔木兹海峡出现有限度“松动”迹象。3月28日,泰国、巴基斯坦和马来西亚相继确认,已通过外交渠道与伊朗达成沟通安排,部分本国船只获准通过这一全球最关键的能源运输咽喉。据多方消息,泰国方面表示,已与伊朗达成协议,泰国油轮可在安全条件下通过霍尔木兹海峡,以缓解国内油价上涨压力;巴基斯坦则获得伊朗新增放行20艘船只的许可,未来预计每日将有2艘船舶获准通行;马来西亚方面也确认,数艘此前滞留在海峡的油轮已获放行,但仍需等待合适的“通行窗口”。不过,这一“放行”并不意味着航道恢复正常。当前霍尔木兹海峡依然处于高度管控状态。
趣味开瓶器爆火,靠情绪价值在TikTok拿下百万GMV
近年来,从圣诞树造型的厨房隔热垫,马卡龙配色的高颜值五金工具,再到能在浴室K歌的麦克风花洒,不难看出这些TikTok爆品的共性在于,跳出了 “纯工具、纯实用” 的刻板框架,转而以颜值、趣味、娱乐社交属性等为突破口,给人耳目一新的体验感。近期在TikTok美区,又一司空见惯的厨房用品成为被“选中的孩子”,凭借赋能后的趣味技能点在酒桌上开辟出一片“整活修罗场”。01TikTok爆款开瓶器TT123观察到,在一周的TikTok美区视频带货热销榜,新入围了一款炒热酒桌氛围的神器,发令枪开瓶器。近一周时间, 这款产品在一则播放突破420万+视频的拉动下,成为炙手可热的单品。
英国电商平台OnBuy扩张至21国,加速欧洲市场布局
AMZ123获悉,近日,据外媒报道,英国电商平台OnBuy近日启动新一轮扩张,业务版图从12个欧洲国家扩展至21个。新增市场包括波兰、瑞典、挪威、丹麦、匈牙利、罗马尼亚、捷克和瑞士。据报道,去年秋季,OnBuy已进入比利时、德国、芬兰、法国、希腊、爱尔兰、意大利、荷兰、奥地利、葡萄牙、斯洛伐克和西班牙等12个市场。至此,其欧洲覆盖范围进一步扩大。自2016年成立以来,OnBuy年均增速达到三位数,积累了较为充足的扩张资金。其运营模式与Allegro、亚马逊类似,属于综合性在线市场平台。但与两者不同的是,OnBuy没有自营业务,也不直接销售商品,这意味着平台无需与入驻商家争夺曝光度。
《TikTok Shop 2025年度报告》PDF下载
2025年,TikTok Shop进一步加快扩张步伐,在巩固欧美成熟市场的同时,积极开拓新兴市场,先后上线德国、意大利、法国、日本等站点。此举不仅为平台带来新增量,也体现出其多元化市场战略的初步成效,以分散地缘政治风险。
《Shopee2025印尼站点X 汽车摩托品类专题》PDF下载
印尼当地汽车保有量并不高,每一千人的机动车保有量仅96人,未来可提升的空间仍大。空间参照系可以看泰国和马来,2024年泰国汽车保有量为322辆/千人,马来西亚为531辆/千人。
《2026年Shopee运动户外类目自行车爆品分享》PDF下载
巴西骑行爱好群体广泛,但平台上热销品呈现出的国际大牌极少,推测可能原因是国际品牌可能主要通过线下经销或自行渠道销售,未深度参与Shopee等本土电商。因此巴西用户在平台上几乎接触不到这些高端品牌产品。平台上巴西用户更倾向购买本土品牌的自行车,可能出于价格实惠和售后便利考虑。
2025年TikTok生态发展白皮书
2025年,全球内容电商迈入深度跃迁的新周期。TikTokShop正以前所未有的速度拓展市场版图,完成从高速增长向高质量增长的跃迁。在这一进程中,生态结构重构、参与者多元化、全球政策协同等因素叠加,构成内容电商演进的核心变量。
《2026美妆健康与保健创新报告》PDF下载
每年,我们都会分析美妆与个护以及健康与家居类目的动态变化。但2026 年呈现了一个意外的新现象:这两个类目不再孤立运营。美妆和健康正与食品杂货融合,形成由配方创新、成分病毒式传播和消费者行为演变所驱动的强大三方生态系统。
《中国宠物食品行业出海国别机会洞察报告》PDF下载
本报告旨在深入分析中国宠物食品的全球出口机遇与国别差异,通过对行业发展现状、出口趋势及各国政策环境的研究,揭示中国宠物食品企业在国际市场中的竞争优势与面临的潜在挑战。
《市场洞察:2025中国汽车出海英国市场动态追踪》PDF下载
根据英国汽车制造商与贸易商协会数据显示,2025年1-9月中国汽车出海英国累计销量142,684辆,同比增长91%,远超英国整体市场4.2%增速。中国汽车出海英国市场份额从年初5%升至9月12.4%,成为英国第二大汽车来源国,仅次于德国。
《2026取暖电器行业简析报告》PDF下载
系统梳理了行业发展脉络、市场格局与未来趋势。取暖电器按能源类型与产品形态可分为电取暖、燃气取暖、辅助本报告为 2026 年中国取暖电器行业专业简析,集成类三大核心品类,行业发展历经萌芽起步、快速成长、加速升级、高质量发展四大阶段,完成了从单一功能向智能化、节能化、场景化的全面演进。
AMZ123跨境电商
专注跨境行业热点事件报道,每日坚持推送原创深度热文
侃侃跨境那些事儿
不侃废话,挣钱要紧!
北美电商资讯
AMZ123旗下北美跨境电商新闻栏目,专注北美跨境电商热点资讯,为广大卖家提供北美跨境电商最新动态、最热新闻。
跨境电商赢商荟
跨境电商行业唯一一家一年365天不断更的媒体!
亚马逊全球开店
亚马逊全球开店官方公众号,致力于为中国跨境卖家提供最新,最全亚马逊全球开店资讯,运营干货分享及开店支持。
跨境数据中心
聚合海量跨境数据,输出跨境研究智慧。
AMZ123选品观察员
选品推荐及选品技巧分享。
AMZ123会员
「AMZ123会员」为出海者推出的一站式私享服务
首页
跨境头条
文章详情
细则来了!关于出口业务增值税和消费税政策,两部门公告
海运网
2026-02-01 08:30
571

1月31日,财政部、税务总局发布《关于出口业务增值税和消费税政策的公告》,对出口货物和跨境销售服务、无形资产适用增值税和消费税退(免)税、免税或者征税政策有关事项加以说明。

根据公告,9类情形属于视同出口货物,适用增值税退(免)税政策。其中提到,具有免税品经营资质的企业、经国务院批准允许参与免税店经营的外商投资企业和具有离岛免税品经销资格的企业销售的货物(国家规定不允许经营和限制出口的货物、卷烟和超出免税店规定经营范围的货物除外)。具体是指,有关免税品企业统一采购进入其所属口岸出境免税店、市内免税店、离岛免税店销售的符合规定的货物。 

同时,向境外单位销售的完全在境外消费的研发服务、设计服务、广播影视制作和发行服务、软件服务、信息系统服务、离岸服务外包业务、转让技术等服务、无形资产,在境内载运旅客或者货物出境、在境外载运旅客或者货物入境、在境外载运旅客或者货物等国际运输服务,以及航天运输服务、对外修理修配服务等跨境销售服务、无形资产,适用增值税退(免)税政策。



公告

关于出口业务增值税和消费税政策的公告

财政部 税务总局公告2026年第11号 



公告具体内容

请向上滑动阅览

为做好《中华人民共和国增值税法》及《中华人民共和国增值税法实施条例》施行后政策衔接工作,延续现行制度和做法,现对出口货物和跨境销售服务、无形资产(以下统称出口业务)适用增值税和消费税退(免)税、免税或者征税政策有关事项公告如下:

一、适用增值税退(免)税政策的出口业务

纳税人下列出口业务,除适用本公告第六条和第七条规定的外,适用增值税退(免)税政策:

(一)出口货物。

1.适用增值税退(免)税政策的出口货物,除本项第2目所列情形外,应当同时符合下列条件:

1)销售给境外单位或者个人;

2)向海关报关并实际离境;

3)按照会计制度规定做销售;

4)按照规定收汇。

2.下列情形属于视同出口货物,适用增值税退(免)税政策:

1)向海关报关进入国家批准的保税港区、综合保税区、珠澳跨境工业区珠海园区、保税物流中心(B型)(以下统称特殊区域)并销售给特殊区域内单位或者境外单位、个人的货物。

2)具有免税品经营资质的企业、经国务院批准允许参与免税店经营的外商投资企业和具有离岛免税品经销资格的企业(以下统称有关免税品企业)销售的货物〔国家规定不允许经营和限制出口的货物(见附件1)、卷烟和超出免税店规定经营范围的货物除外〕。具体是指,有关免税品企业统一采购进入其所属口岸出境免税店、市内免税店、离岛免税店销售的符合规定的货物。

3)销售给用于国际金融组织或者外国政府贷款国际招标建设项目的中标机电产品(以下简称中标机电产品)。上述中标机电产品,包括外国企业中标再分包给纳税人的机电产品。贷款机构和中标机电产品的具体范围见附件2。

4)向按实物征收增值税的中外合作油(气)田开采企业销售的自产海洋工程结构物。海洋工程结构物和中外合作油(气)田开采企业的具体范围见附件3。

5)销售给国际运输企业用于国际运输工具上的货物。具体是指:纳税人销售给国际运输企业用于国际运输船舶上的货物;国内航空供应公司生产销售给国内和国外航空公司国际航班的航空食品。

6)销售给特殊区域内纳税人用于生产货物耗用、提供加工服务和修理修配服务耗用且不向海关报关而输入特殊区域的水(包括蒸汽)、电力、燃气(以下统称输入特殊区域的水电气)。

输入特殊区域的水电气,由作为购买方的特殊区域内的纳税人申报增值税退(免)税。区内纳税人用于出租、出让厂房的,不得申报增值税退(免)税,进项税额应当转入成本。

7)向海关报关、交付到境内指定堆场并销售给境外单位、个人的新造集装箱。

8)在轨交付的空间飞行器及相关货物。

在轨交付,是指将空间飞行器及相关货物发射到预定轨道后再交付给境内、境外单位或者个人使用的业务活动。

空间飞行器及相关货物,包括卫星、空间探测器等空间飞行器及其组件、元器件,卫星有效载荷,卫星测控系统设备、软件、设施等。

9)用于对外承包工程、境外投资以及对外援助资金类型为优惠贷款项目的货物。

除本公告及财政部和税务总局另有规定外,视同出口货物适用出口货物的各项规定。

3.本公告所称出口货物,分为自营出口货物和委托出口货物。

(二)跨境销售服务、无形资产。

1.向境外单位销售的完全在境外消费的下列服务、无形资产:

1)研发服务。

2)合同能源管理服务。

3)设计服务。

4)广播影视制作和发行服务。

5)软件服务。

6)电路设计及测试服务。

7)信息系统服务。

8)业务流程管理服务。

9)离岸服务外包业务。

离岸服务外包业务,包括信息技术外包服务(ITO)、技术性业务流程外包服务(BPO)、技术性知识流程外包服务(KPO)。

10)转让技术。

本目所涉及的具体业务活动,按照财政部、税务总局公布的销售服务、无形资产、不动产注释相对应的业务活动执行,其中离岸服务外包业务的具体范围见附件4。

本公告所称完全在境外消费,是指:

1)服务的实际接受方在境外,且与境内的货物、不动产、自然资源无关。

2)无形资产完全在境外使用,且与境内的货物、不动产、自然资源无关。

3)财政部和税务总局规定的其他情形。

2.国际运输服务。具体是指:

1)在境内载运旅客或者货物出境。

2)在境外载运旅客或者货物入境。

3)在境外载运旅客或者货物。

3.航天运输服务,是指利用火箭等载体将卫星、空间探测器等空间飞行器发射到空间轨道的业务活动。

4.对外修理修配服务,是指对进境复出口货物或者从事国际运输的运输工具进行的修理修配。

二、增值税退(免)税办法

纳税人适用增值税退(免)税政策的出口业务,按照下列规定实行免抵退税办法或者免退税办法。

(一)免抵退税办法。

纳税人出口业务,免征出口环节增值税,对应的进项税额抵减应纳增值税税额〔不包括适用增值税即征即退、先征后返(退)、简易计税方法计算的应纳增值税税额〕,未抵减完的部分予以退还。其适用范围包括:

1.生产企业出口自产货物和视同自产货物(视同自产货物的具体范围见附件5)。

2.列名生产企业(具体范围见附件6)出口非自产货物。

3.生产企业跨境销售服务、无形资产。

4.外贸企业直接将服务或者自行研发的无形资产出口,视同生产企业连同其出口货物统一实行免抵退税办法。

本公告所称生产企业,是指具有生产能力的纳税人;外贸企业,是指不具有生产能力的纳税人。

(二)免退税办法。

外贸企业或者其他单位出口货物、跨境销售外购的服务或者无形资产,免征出口环节增值税,对应的进项税额予以退还。

三、增值税出口退税率

(一)除财政部和税务总局根据国务院决定而明确的增值税出口退税率(以下简称退税率)外,出口业务的退税率为其适用税率。税务总局根据上述规定将退税率通过退税率文库予以发布。

除另有规定外,出口业务的退税率执行时间,按照以下规定执行:

1.报关出口的(保税区及经保税区出口除外),以海关出口货物报关单上注明的出口日期为准。

2.非报关出口的,以出口发票或者普通发票的开具日期为准。

3.保税区及经保税区出口的,以货物离境时海关出具的单证上注明的出境日期为准。

(二)退税率的其他规定。

1.外贸企业购进按简易计税方法征税的出口货物、服务、无形资产,从小规模纳税人购进的出口货物、服务、无形资产,其退税率分别为简易计税方法实际执行的征收率、小规模纳税人征收率。上述出口业务取得增值税专用发票的,其退税率按照增值税专用发票上的税率(征收率)和出口业务的退税率孰低原则确定。

2.纳税人对外修理修配服务,其退税率为修理修配货物的退税率;纳税人委托加工收回后出口的货物、委托修理修配收回后出口的货物,加工修理修配费用的退税率,为出口货物的退税率。

3.中标机电产品、向海关报关进入特殊区域销售给特殊区域内纳税人生产耗用的列名原材料(以下简称列名原材料,其具体范围见附件7)、输入特殊区域的水电气、航天运输服务购进的航天运输器及相关货物以及发射运行保障服务、在轨交付的空间飞行器及相关货物,其退税率为适用税率。

国家调整列名原材料退税率的,列名原材料应当自调整之日起按照调整后的退税率执行。

航天运输器及相关货物,包括火箭、航天飞机等航天运输器及其组件、元器件,推进剂等。

发射运行保障服务,包括与发射业务及在轨交付相关的测控、研发、设计、试验、检测、监造、航天系统集成服务,技术转让、技术协调、技术咨询、空间飞行器全寿命周期服务,轨位(频率)申请、咨询、租赁服务,卫星有效载荷的合作、购销、租赁服务,航天产品运输、航天相关培训服务,航天产品设施和技术的展览展示及其他相关服务等。

(三)适用不同退税率的出口业务,应分开报关、核算并申报退(免)税,未分开报关、核算或者划分不清的,从低适用退税率。

四、增值税退(免)税的计税依据

纳税人出口业务增值税退(免)税的计税依据,按照出口业务的出口发票、普通发票、取得收入的凭证或者购进出口业务的增值税专用发票、海关进口增值税专用缴款书、完税凭证确定。

(一)纳税人出口货物增值税退(免)税的计税依据。

1.生产企业(进料加工复出口货物除外)增值税退(免)税的计税依据,为出口货物实际离岸价(FOB)。实际离岸价以出口发票上的离岸价为准;出口发票不能反映实际离岸价的,主管税务机关有权予以核定。

2.生产企业进料加工复出口货物增值税退(免)税的计税依据,按照出口货物的离岸价扣除出口货物所含的海关保税进口料件的金额后确定。

本公告所称海关保税进口料件,是指纳税人以海关进料加工贸易方式从境外和特殊区域等进口的料件。纳税人从境外购买并从海关保税仓库提取且办理海关进料加工手续的料件,以及保税区外的纳税人从保税区内的纳税人购进并办理海关进料加工手续的进口料件,属于海关保税进口料件。

3.生产企业国内购进无进项税额且不计提进项税额的免税原材料加工后出口的货物,计算增值税退(免)税的计税依据,按照出口货物的离岸价扣除出口货物所含的国内购进免税原材料的金额后确定。

4.生产企业在轨交付空间飞行器及相关货物增值税退(免)税的计税依据,为销售空间飞行器及相关货物的普通发票或者出口发票上注明的金额。

5.生产企业销售中标机电产品增值税退(免)税的计税依据,为销售机电产品的普通发票注明的金额。

6.生产企业向按实物征收增值税的中外合作油(气)田开采企业销售的自产海洋工程结构物增值税退(免)税的计税依据,为销售海洋工程结构物的普通发票注明的金额。

7.适用免退税办法的外贸企业出口货物(委托加工、委托修理修配货物除外)增值税退(免)税的计税依据,为购进出口货物的增值税专用发票注明的金额或者海关进口增值税专用缴款书注明的计税价格。

8.适用免退税办法的外贸企业委托加工收回后出口的货物、委托修理修配收回后出口的货物,增值税退(免)税的计税依据,为加工、修理修配费用增值税专用发票注明的金额。加工、修理修配使用的原材料(进料加工海关保税进口料件除外)由外贸企业提供的,外贸企业应当将该原材料作价销售给受托加工、受托修理修配的企业,受托加工、受托修理修配的企业应当将原材料成本并入加工、修理修配费用开具发票。

9.有关免税品企业销售的货物增值税退(免)税的计税依据,为购进货物的增值税专用发票注明的金额或者海关进口增值税专用缴款书注明的计税价格。

10.输入特殊区域的水电气增值税退(免)税的计税依据,为作为购买方的特殊区域内生产企业购进水(包括蒸汽)、电力、燃气的增值税专用发票注明的金额。

11.纳税人出口进项税额未计算抵扣的已使用过的设备,实行免退税办法,其增值税退(免)税的计税依据,按照下列公式确定:

增值税退(免)税的计税依据=增值税专用发票上的金额或者海关进口增值税专用缴款书注明的计税价格×已使用过的设备固定资产净值÷已使用过的设备原值

已使用过的设备固定资产净值=已使用过的设备原值-已使用过的设备已提累计折旧

本公告所称已使用过的设备,是指纳税人根据财务会计制度已经计提折旧的固定资产。

(二)纳税人跨境销售服务、无形资产增值税退(免)税的计税依据。

1.生产企业、实行免抵退税办法的外贸企业跨境销售服务(对外修理修配服务除外)、无形资产的增值税退(免)税计税依据,为跨境销售服务、无形资产取得的收入。其中,铁路、航空运输服务取得的收入按照下列规定确定:

1)以铁路运输方式载运旅客的,为按照铁路合作组织清算规则、跨境运输双边清算协议清算后的实际运输收入。

2)以铁路运输方式载运货物的,为按照铁路运输进款清算办法,对“发站(公司)”或者“到站(公司)”名称包含“境”字、“水”字的货物运单上注明的运输费用以及直接相关的国际联运杂费清算后的实际运输收入。

3)以航空运输方式载运货物或者旅客的,如果国际运输或者港澳台运输各航段由多个承运人承运的,为中国航空结算有限责任公司清算后的实际收入;如果国际运输或者港澳台运输各航段由一个承运人承运的,为提供航空运输服务取得的收入。

2.实行免退税办法的外贸企业跨境销售服务(对外修理修配服务除外)、无形资产的增值税退(免)税计税依据,为购进服务、无形资产的增值税专用发票或者完税凭证上注明的金额。其中,实行免退税办法的外贸企业提供航天运输服务的增值税退(免)税计税依据,为购进航天运输器及相关货物的增值税专用发票注明的金额或者海关进口增值税专用缴款书注明的计税价格,以及接受发射运行保障服务的增值税专用发票注明的金额。

3.生产企业、实行免抵退税办法的外贸企业对外修理修配服务,增值税退(免)税的计税依据,为其实际离岸价。实际离岸价以出口发票上的离岸价为准;出口发票不能反映实际离岸价的,主管税务机关有权予以核定。

4.适用增值税退(免)税政策的跨境销售服务(对外修理修配服务除外)、无形资产,主管税务机关认定出口价格偏高的,有权按照核定的出口价格计算退(免)税,核定的出口价格低于外贸企业购进价格的,低于部分对应的进项税额不予退税,转入成本。

五、增值税免抵退税和免退税的计算

(一)增值税免抵退税按照下列公式计算。

1.当期应纳税额的计算。

当期应纳税额=当期销项税额-(当期进项税额-当期不得免征和抵扣税额)

当期不得免征和抵扣税额=当期出口货物离岸价或者出口货物销售额×外汇人民币折合率×(出口货物适用税率-出口货物退税率)-当期不得免征和抵扣税额抵减额

当期不得免征和抵扣税额抵减额=当期免税购进原材料价格×(出口货物适用税率-出口货物退税率)

若当期实际不得免征和抵扣税额抵减额大于当期出口货物离岸价或者出口货物销售额×外汇人民币折合率×(出口货物适用税率-出口货物退税率)的,则:

当期不得免征和抵扣税额抵减额=当期出口货物离岸价或者出口货物销售额×外汇人民币折合率×(出口货物适用税率-出口货物退税率)

2.当期免抵退税额的计算。

当期免抵退税额=当期出口货物离岸价或者出口货物销售额或者跨境销售服务、无形资产取得的收入×外汇人民币折合率×出口退税率-当期免抵退税额抵减额

当期免抵退税额抵减额=当期免税购进原材料价格×出口货物退税率

3.当期应退税额和免抵税额的计算。

1)当期期末留抵税额≤当期免抵退税额,则

当期应退税额=当期期末留抵税额

当期免抵税额=当期免抵退税额-当期应退税额

2)当期期末留抵税额>当期免抵退税额,则

当期应退税额=当期免抵退税额

当期免抵税额=0

当期期末留抵税额为当期增值税及附加税费申报表中“期末留抵税额”。

4.当期免税购进原材料价格,包括当期国内购进的无进项税额且不计提进项税额的免税原材料的价格和当期进料加工保税进口料件的价格;其中,当期进料加工保税进口料件的价格为组成计税价格。

当期进料加工保税进口料件的组成计税价格采用“实耗法”计算,其计算公式为:

当期进料加工保税进口料件的组成计税价格=当期进料加工出口货物离岸价×外汇人民币折合率×计划分配率

1)纳税人首次开展进料加工业务的,按照其首份进料加工手(账)册的计划分配率作为本年度进料加工业务计划分配率。

计划分配率=计划进口总值÷计划出口总值×100%

2)纳税人上年度已在税务机关办理过进料加工手(账)册核销的,按照上年度“已核销手(账)册综合实际分配率”作为本年度新的计划分配率。

3)纳税人上年度无海关已核销手(账)册不能确定本年度进料加工业务计划分配率的,按照最近一次确定的“上年度已核销手(账)册综合实际分配率”作为本年度新的计划分配率。

纳税人应当按照规定向主管税务机关申请办理进料加工业务核销手续,并根据主管税务机关确认的实际分配率计算调整不得免征和抵扣税额、免抵退税额。

(二)增值税免退税按照下列公式计算。

增值税应退税额=增值税退(免)税计税依据×出口退税率

(三)退税率低于适用税率的,相应计算出的差额部分的税款计入出口业务成本。

(四)纳税人既有适用增值税免抵退项目,也有增值税即征即退、先征后返(退)项目的,增值税即征即退、先征后返(退)项目不参与出口项目免抵退税计算。纳税人应当分别核算增值税免抵退项目和增值税即征即退、先征后返(退)项目,并分别申请适用增值税免抵退税和即征即退、先征后返(退)政策。

用于增值税即征即退、先征后返(退)项目的进项税额无法划分的,按照下列公式计算:

无法划分进项税额中用于增值税即征即退、先征后返(退)项目的部分=当月无法划分的全部进项税额×当月增值税即征即退、先征后返(退)项目销售额÷当月全部销售额

六、适用增值税免税政策的出口业务

符合下列条件的出口业务,除适用本公告第七条规定的外,按照以下规定适用出口免征增值税(以下称增值税免税)政策:

(一)适用范围。

1.适用增值税免税政策的出口货物,是指:

1)增值税小规模纳税人出口的货物。

2)古旧图书。

3)软件产品。其具体范围包括:

①海关商品编码前四位为“9803”的货物。

②采取网上传输方式向境外出口,并取得商务主管部门出具的软件出口合同登记证书的软件产品。

4)含黄金、铂金成分的货物,钻石及其饰品。其具体范围见附件8。

5)国家计划内出口的卷烟。其具体范围是按照国家批准的免税出口卷烟计划,卷烟生产企业自营出口的自产卷烟、卷烟生产企业委托卷烟出口企业出口的自产卷烟、口岸国际隔离区免税店销售的卷烟和卷烟出口企业出口的外购卷烟。

6)已使用过的设备。其具体范围是指购进时未取得增值税专用发票、海关进口增值税专用缴款书但其他相关单证齐全的已使用过的设备。

7)非列名生产企业出口的不符合视同自产条件的外购货物。

8)农业生产者自产农产品。农产品的具体范围按照财政部、税务总局公布的农产品范围注释的有关规定执行。

9)油画、花生果仁、黑大豆等财政部和税务总局根据国务院决定明确的出口免税的货物。

10)外贸企业出口货物取得下列合法有效进货凭证之一的:

①普通发票。

②政府非税收入票据。

③从依法拍卖单位购买货物出口的,未取得增值税专用发票但取得与拍卖人签署的成交确认书及有关收据。

④通过合并、分立、重组改制等资产重组方式设立的纳税人,出口重组前的企业无偿划转的货物,未取得增值税专用发票但取得资产重组文件、无偿划转的证明材料。

11)来料加工复出口货物。

12)特殊区域内的纳税人出口的特殊区域内的货物。

13)以人民币现金作为结算方式的边境地区纳税人从所在省(自治区)的边境口岸出口到接壤国家的一般贸易和边境小额贸易出口货物。

14)生产企业出口实行简易计税方法的货物。

15)出口但未按照会计制度规定做销售的样品、展品。

16)纳税人出口确实无法收汇且不符合视同收汇规定的货物。

17)纳税人未按规定进行单证备案的出口货物。

18)国家批准设立的免税店销售的免税货物〔包括进口免税货物和已实现退(免)税的货物,下同〕。

19)同一特殊区域、不同特殊区域内的纳税人之间销售特殊区域内的货物。

2.适用增值税免税政策的跨境销售服务、无形资产,是指:

1)工程项目在境外的建筑服务。

2)工程项目在境外的工程监理服务。

3)工程、矿产资源在境外的工程勘察勘探服务。

4)会议展览地点在境外的会议展览服务。

5)存储地点在境外的仓储服务。

6)标的物在境外使用的有形动产租赁服务。

7)在境外提供的广播影视节目(作品)的播映服务。

8)在境外提供的文化体育服务、教育医疗服务、旅游服务。

9)为出口货物提供的邮政服务、收派服务、保险服务。为出口货物提供的保险服务,包括出口货物保险和出口信用保险,以及以出口货物为保险标的的产品责任保险和产品质量保证保险。

10)境内保险公司为境外投资项目提供的海外投资保险。境内保险公司向境外保险公司提供的完全在境外消费的再保险服务。

11)向境外单位提供的完全在境外消费的电信服务、知识产权服务、物流辅助服务(仓储服务、收派服务除外)、鉴证咨询服务、专业技术服务、商务辅助服务、广告投放地在境外的广告服务、无形资产(技术除外)。

12)以无运输工具承运方式提供的国际运输服务。

13)为境外单位之间的货币资金融通及其他金融业务提供的直接收费金融服务,且该服务与境内的货物、无形资产、不动产、自然资源无关。

14)跨境销售本公告第一条第二项所列服务、无形资产,并实行简易计税方法的。

15)特殊区域内的纳税人为境外的单位或者个人提供加工服务、修理修配服务。

16)纳税人对外修理修配服务确实无法收汇且不符合视同收汇规定的。

17)纳税人对外修理修配服务未按规定进行单证备案的。

18)外贸企业跨境销售服务、无形资产取得下列合法有效凭证之一的:

①普通发票。

②政府非税收入票据。

③从依法拍卖单位购买后出口的,未取得增值税专用发票但取得与拍卖人签署的成交确认书及有关收据。

④通过合并、分立、重组改制等资产重组方式设立的纳税人,出口重组前的企业无偿划转的,未取得增值税专用发票但取得资产重组文件、无偿划转的证明材料。

3.放弃退(免)税选择免征增值税的出口业务。

4.已申报增值税退(免)税,但未在规定的期限内向税务机关补齐增值税退(免)税凭证的出口业务。

(二)进项税额的处理计算。

1.适用增值税免税政策的出口业务,其进项税额不得抵扣和退税,应当转入成本。

2.出口卷烟,按照下列公式计算:

不得抵扣的进项税额=出口卷烟含消费税金额÷(出口卷烟含消费税金额+内销卷烟销售额)×当期全部进项税额

1)当生产企业销售的出口卷烟在国内有同类产品销售价格时:

出口卷烟含消费税金额=出口销售数量×销售价格

“销售价格”为同类产品生产企业国内实际调拨价格。如实际调拨价格低于税务机关核定的最低计税价格的,“销售价格”为税务机关核定的最低计税价格;高于核定的最低计税价格的,销售价格为实际调拨价格。

2)当生产企业销售的出口卷烟在国内没有同类产品销售价格时:

出口卷烟含税金额=(出口销售额+出口销售数量×消费税定额税率)÷(1-消费税比例税率)

“出口销售额”以出口发票上的离岸价为准。若出口发票不能如实反映离岸价,生产企业应当按照实际离岸价计算,否则,税务机关有权按照有关规定予以核定调整。

3.除出口卷烟外,适用增值税免税政策的其他出口业务不得抵扣进项税额的计算,按照增值税免税政策的统一规定执行。其中,涉及销售额的计算,按照下列规定确定:

1)出口货物,除来料加工复出口货物的销售额为其加工费收入外,其他均为出口货物离岸价或者销售额。

2)跨境销售服务、无形资产,销售额为其取得的收入。

七、适用增值税征税政策的出口业务

下列出口业务,不适用增值税退(免)税和免税政策,按照以下规定及视同向境内销售的其他规定〔不包括增值税内销免税、即征即退和先征后返(退)优惠政策规定〕缴纳增值税(以下称增值税征税):

(一)适用范围。

适用增值税征税政策的出口业务,是指:

1.纳税人出口财政部和税务总局根据国务院决定明确的取消出口退(免)税的货物(不包括来料加工复出口货物、中标机电产品、列名原材料、特殊区域内的纳税人出口的特殊区域内的货物、同一特殊区域或者不同特殊区域内的纳税人之间销售特殊区域内的货物、输入特殊区域的水电气、海洋工程结构物、在轨交付的空间飞行器和相关货物、航天运输服务购进的航天运输器和相关货物)。

2.纳税人销售给特殊区域内的生活消费用品和交通运输工具。

3.纳税人或者其供货企业自产、购进业务为虚假的。

4.纳税人提供伪造、虚假的备案单证或者收汇材料的出口业务。

5.纳税人增值税退(免)税凭证有伪造或者内容不实的出口业务。

6.纳税人未在规定期限内申报免税核销以及经主管税务机关审核不予免税核销的下列出口业务:

1)出口卷烟。

2)来料加工委托加工业务。

7.纳税人出口货物具有下列情形之一的:

1)将出口货物报关单等退(免)税凭证交由除签有委托合同的货代公司、报关行,或者由境外进口方指定的货代公司(提供合同约定或者其他相关证明)以外的其他单位或者个人使用的。

2)以自营名义出口,其业务实质上是由本企业及其投资的企业以外的单位或者个人借该出口企业名义操作完成的。

3)以自营名义出口,其出口的同一批货物既签订购货合同,又签订代理出口合同(或者协议)的。

4)出口货物在海关验放后,自己或者委托货代承运人对该笔货物的海运提单或者其他运输单据等上的品名、规格等进行修改,造成出口货物报关单与海运提单或者其他运输单据有关内容不符的。

5)以自营名义出口,但不承担出口货物的质量、收款或者退税风险之一的,即出口货物发生质量问题不承担购买方的索赔责任(合同中有约定质量责任承担者除外);不承担未按期收款责任(合同中有约定收款责任承担者除外);不承担因申报出口退(免)税的资料、单证等出现问题造成不退税责任的。

6)未实质参与出口经营活动、接受并从事由中间人介绍的其他出口业务,但仍以自营名义出口的。

8.纳税人跨境销售本公告第六条第一项第2目、第3目所列服务(对外修理修配服务除外)、无形资产,但未按照规定签订书面合同或者取得收入的。

9.纳税人因骗取出口退税等被税务机关停止出口退税权期间发生的出口业务。

10.适用退(免)税政策的出口业务,纳税人放弃退(免)税,选择缴纳增值税的;适用免税政策的出口业务,纳税人放弃免税,选择缴纳增值税的。

11.出口业务属于购进后直接出口,未取得增值税专用发票、海关进口增值税专用缴款书、普通发票、政府非税收入票据、拍卖人签署的成交确认书及有关收据、资产重组文件、无偿划转的证明材料、完税凭证等合法有效购进凭证之一的,符合国务院规定的除外。

(二)应纳增值税的计算。

适用增值税征税政策的出口业务,按照下列公式计算缴纳增值税:

1.一般纳税人出口业务。

1)出口货物销项税额=(出口货物离岸价或者出口货物销售额-出口货物耗用的进料加工保税进口料件金额)÷(1+适用税率)×适用税率

出口货物若已按征退税率之差计算不得免征和抵扣税额并已经转入成本的,相应的税额应转回进项税额。

出口货物离岸价和出口货物耗用的进料加工保税进口料件金额,按照本公告第四条第一项、第五条第一项的相关规定计算。

2)跨境销售服务、无形资产销项税额=销售收入÷(1+适用税率)×适用税率

2.小规模纳税人出口业务。

1)出口货物应纳税额=出口货物离岸价或者出口货物销售额÷(1+征收率)×征收率

2)跨境销售服务、无形资产应纳税额=销售收入÷(1+征收率)×征收率

八、适用消费税退(免)税、免税或者征税政策的出口货物

适用本公告第一条、第六条或者第七条规定的出口货物,如果属于消费税应税消费品,实行下列消费税政策:

(一)适用范围。

1.纳税人出口适用增值税退(免)税政策的货物,免征消费税,如果属于购进或者委托加工收回出口的货物,退还前一环节对其已征的消费税。

2.纳税人出口适用增值税免税政策的货物,免征消费税,但不退还其以前环节已征的消费税,且不允许在内销应税消费品应纳消费税款中抵扣。

3.除另有规定外,纳税人出口适用增值税征税政策的货物,应当按照规定缴纳消费税,不退还其以前环节已征的消费税,且不允许在内销应税消费品应纳消费税款中抵扣。

(二)消费税退(免)税的计税依据。

出口货物的消费税应退税额的计税依据,按照购进或者委托加工收回出口货物取得的出口货物消费税专用缴款书(以下称消费税专用缴款书)、消费税专用缴款书分割单、代扣代收税款凭证和海关进口消费税专用缴款书确定。

实行从价定率计征消费税的,为已征且未在内销应税消费品应纳税额中抵扣的购进或者委托加工收回出口货物金额;实行从量定额计征消费税的,为已征且未在内销应税消费品应纳税额中抵扣的购进或者委托加工收回出口货物数量;实行复合计征消费税的,按照从价定率和从量定额的计税依据分别确定。

纳税人直接从生产应税消费品的企业购进或者委托加工收回货物用于出口的,由生产应税消费品的企业或者受托企业主管税务机关在征税时开具消费税专用缴款书或者代扣代收税款凭证;将购进或者委托加工收回的已征收消费税的货物销售给其他纳税人出口的,由其主管税务机关开具消费税专用缴款书分割单交其他纳税人据以申请退税。

(三)消费税退(免)税的计算。

消费税应退税额=从价定率计征消费税的退税计税依据×消费税比例税率+从量定额计征消费税的退税计税依据×消费税定额税率

(四)应纳消费税的计算。

适用消费税征税政策的出口货物,按照下列公式计算缴纳消费税:

从价定率办法计算的应纳消费税额=出口应税消费品的销售额×消费税比例税率

从量定额办法计算的应纳消费税额=出口应税消费品的数量×消费税定额税率

复合计税办法计算的应纳消费税额=出口应税消费品的销售额×消费税比例税率+出口应税消费品的数量×消费税定额税率

出口应税消费品的销售额=含增值税的销售额÷(1+增值税税率或者征收率)

含增值税的销售额为出口货物的离岸价。

九、出口业务增值税和消费税政策的其他规定

(一)备案和申报。

1.适用本公告规定的增值税、消费税退(免)税政策的纳税人,应当办理退(免)税备案。

2.纳税人在退(免)税备案之前发生的出口业务,办理退(免)税备案后,可按照规定适用增值税、消费税退(免)税政策。

3.经财政、税务主管部门批准汇总缴纳增值税的纳税人,跨境销售服务(对外修理修配服务除外)、无形资产适用退(免)税政策的,由总机构汇总向总机构所在地的主管税务机关申报退(免)税。

4.纳税人应当在规定的期限内向主管税务机关申报增值税退(免)税、免税和征税,消费税退(免)税、免税和征税。

1)纳税人报关出口的货物(保税区及经保税区出口的货物除外)适用出口退(免)税政策的,应当收齐有关凭证,在货物报关出口之日次月起至次年4月30日前的各增值税纳税申报期内,向主管税务机关申报增值税、消费税退(免)税,并按规定收汇;未在次年4月30日前收汇的,应当缴回已退(免)税款。纳税人未在上述期限内申报退(免)税的,可以在次年4月30日后至报关出口之日起36个月内的各增值税纳税申报期内,收齐有关凭证,同时提供收汇材料,按照规定向主管税务机关申报增值税、消费税退(免)税。

纳税人对外修理修配服务适用出口退(免)税政策的,按照前款规定执行。

2)纳税人非报关出口的货物适用出口退(免)税政策的,应当收齐有关凭证,在出口发票或者普通发票开具之日次月起至次年4月30日前的各增值税纳税申报期内,向主管税务机关申报增值税、消费税退(免)税,并按规定收汇;未在次年4月30日前收汇的,应当缴回已退(免)税款。纳税人未在上述期限内申报退(免)税的,可以在次年4月30日后至出口发票或者普通发票开具日期之日起36个月内的各增值税纳税申报期内,收齐有关凭证,同时提供收汇材料,按照规定向主管税务机关申报增值税、消费税退(免)税。

3)保税区及经保税区出口的货物适用出口退(免)税政策的,纳税人应当收齐有关凭证,在货物离境时海关出具的单证上注明的出境日期之日次月起至次年4月30日前的各增值税纳税申报期内,向主管税务机关申报增值税、消费税退(免)税,并按规定收汇;未在次年4月30日前收汇的,应当缴回已退(免)税款。纳税人未在上述期限内申报退(免)税的,可以在次年4月30日后至货物离境时海关出具的单证上注明的出境日期之日起36个月内的各增值税纳税申报期内,收齐有关凭证,同时提供收汇材料,按照规定向主管税务机关申报增值税、消费税退(免)税。

4)输入特殊区域的水电气,纳税人应当收齐有关凭证,在取得的增值税专用发票开具日期之日次月起的各增值税纳税申报期内,向主管税务机关申报增值税退(免)税。自取得的增值税专用发票开具日期之日起36个月内,未申报增值税退(免)税的,进项税额应当转入成本。

本目第(1)至(3)点所述出口货物未在上述规定的36个月期限内申报退(免)税的,视同向境内销售货物。

本目第(1)至(4)点所述货物报关出口之日、出口发票或者普通发票开具日期、货物离境时海关出具的单证上注明的出境日期、取得的增值税专用发票开具日期之日起的36个月,按自然天数计算。

5)纳税人跨境销售服务(对外修理修配服务除外)、无形资产适用退(免)税政策的,应当收齐有关凭证,同时提供收汇材料,在纳税义务发生之日次月起的各增值税纳税申报期内,向主管税务机关申报增值税退(免)税。自纳税义务发生之日起36个月内,未申报退(免)税的,视同向境内销售服务、无形资产。自纳税义务发生之日起的36个月,按自然天数计算。

6)适用免税政策的出口业务,纳税人未按照上述期限在36个月内申报免税的,视同向境内销售货物或者服务、无形资产。下列情形除外:

①特殊区域内的纳税人出口的特殊区域内的货物,为境外的单位、个人提供加工服务、修理修配服务。

②同一特殊区域、不同特殊区域内的纳税人之间销售特殊区域内的货物。

③国家批准设立的免税店销售的免税货物。

7)纳税人发生本项第4目第(1)至(6)点所述视同向境内销售情形的,应当于36个月期满次日按视同向境内销售的规定缴纳增值税、消费税。其中,属于内销免税的,仍可按照规定适用免税政策。

2025年12月31日(含当日)前发生的适用增值税退(免)税或者免税政策的出口业务,仍按原政策规定执行,不适用36个月期限未申报视同向境内销售征税的规定。

8)适用免退税办法的纳税人,经主管税务机关同意的,可以在增值税纳税申报期以外的其他时间办理免退税申报。

5.纳税人骗取国家出口退税款的,经省级以上税务机关批准,可以停止其出口退税权。

(二)其他退(免)税、免税、征税规定。

1.开展进料加工业务的纳税人未经海关批准将海关保税进口料件作价销售给其他企业加工的,应当按照规定缴纳增值税、消费税。

2.经主管税务机关核准,卷烟出口企业按国家批准的免税出口卷烟计划购进的卷烟,免征增值税、消费税。

3.纳税人发生增值税、消费税不应退(免)税或者免税但已实际退(免)税或者免税情形的,应当缴回已退(免)税款或者已免税款。

4.纳税人出口的货物(不包含本公告附件8所列货物),其合计50%以上的原材料成本由附件9所列原材料构成的,应当按照附件9所列原材料中成本占比最高的增值税、消费税政策执行。原材料的增值税、消费税政策是指附件9所列该原材料对应的商品代码在退税率文库中适用的增值税、消费税政策。

本公告所称商品代码,以退税率文库中的商品代码为准。

5.有关免税品企业销售给免税店的免税货物免征增值税。

6.国际运输服务和港澳台运输服务增值税退(免)税、免税政策其他适用规定:

1)按照国家有关规定应取得相关资质的国际运输服务项目,纳税人取得相关资质的,适用增值税退(免)税政策,未取得的,适用增值税免税政策。

2)纳税人提供程租服务,如果租赁的交通工具用于国际运输服务和港澳台运输服务,由出租方按照规定申请适用增值税退(免)税政策。

3)纳税人向境内单位或者个人提供期租、湿租服务,如果承租方利用租赁的交通工具向其他单位或者个人提供国际运输服务和港澳台运输服务,由承租方适用增值税退(免)税政策。境内的单位或者个人向境外单位或者个人提供期租、湿租服务,由出租方适用增值税退(免)税政策。

4)纳税人以无运输工具承运方式提供的国际运输服务,由境内实际承运人适用增值税退(免)税政策;无运输工具承运业务的经营者适用增值税免税政策。

7.纳税人出口业务经查实属于偷骗税的,应按照偷骗税相应规定处理;符合增值税征税政策情形的,还应按照规定适用增值税征税政策。

8.从境内载运旅客或者货物至特殊区域、从特殊区域载运旅客或者货物至国内其他地区或者特殊区域,以及向特殊区域内纳税人提供的其他服务、无形资产,不属于跨境销售服务、无形资产,应当按照规定缴纳增值税。

9.适用退(免)税政策的出口业务,国内收购价格或者出口货物和跨境销售服务、无形资产的价格明显偏高且无正当理由的,该出口业务适用增值税免税政策。

10.来料加工委托加工业务未在规定期限内申报免税核销以及经主管税务机关审核不予免税核销的,委托方应依据其支付的加工费补缴增值税,并按照规定补缴消费税。

(三)综合保税区增值税一般纳税人资格试点政策另有规定的,从其规定。

(四)外贸企业核算要求。

外贸企业应当单独设账核算出口货物的购进金额和进项税额,若购进货物时不能确定是用于出口的,先记入出口库存账,用于其他用途时应当从出口库存账转出。

(五)同时符合下列条件的生产企业已签订出口合同的交通运输工具和机器设备,在其退税凭证尚未收集齐全的情况下,可凭出口合同、销售明细账等,向主管税务机关申报退(免)税。在货物向海关报关出口后,应当按照规定申报退(免)税,并办理已退(免)税的核销手续。多退(免)的税款,应予缴回。

1.增值税一般纳税人;

2.已持续经营2年及2年以上;

3.生产的交通运输工具和机器设备生产周期在1年及1年以上;

4.上一年度净资产大于同期出口业务增值税、消费税退税额之和的3倍;

5.持续经营以来未有税务部门认定逃税、骗取出口退税、虚开增值税专用发票或者农产品收购发票、接受虚开增值税专用发票(善意取得虚开增值税专用发票除外)行为的情形。

(六)为加强出口业务税收服务与监管,从事物流、报关、货物运输代理、资金结算等业务的纳税人,应当按照税务部门规定的期限、方式、数据口径等,报送有关涉税信息。

十、本公告自2026年1月1日起施行。《财政部 国家税务总局关于出口货物劳务增值税和消费税政策的通知》(财税〔2012〕39号)、《财政部 国家税务总局关于以贵金属和宝石为主要原材料的货物出口退税政策的通知》(财税〔2014〕98号)、《财政部 税务总局关于明确国有农用地出租等增值税政策的公告》(财政部税务总局公告2020年第2号)第四条同时废止。 

特此公告。

附件:1.国家规定不允许经营和限制出口的货物

2.贷款机构和中标机电产品的具体范围

3.海洋工程结构物和中外合作油(气)田开采企业的具体范围

4.离岸服务外包业务的具体范围

5.视同自产货物的具体范围

6.列名生产企业的具体范围

7.列名原材料的具体范围

8.含黄金、铂金成分的货物和钻石及其饰品的具体范围

9.原材料和商品代码表

财政部 税务总局

2026年1月30日

(根据内容需要,本公告分条、项、目、点。条的序号用中文数字依次表述,项的序号用中文数字加括号依次表述,目的序号用阿拉伯数字依次表述,点的序号用阿拉伯数字加括号依次表述。)

附件

1.国家规定不允许经营和限制出口的货物

2.贷款机构和中标机电产品的具体范围

3.海洋工程结构物和中外合作油(气)田开采企业的具体范围

4.离岸服务外包业务的具体范围

5.视同自产货物的具体范围

6.列名生产企业的具体范围

7.列名原材料的具体范围

8.含黄金、铂金成分的货物和钻石及其饰品的具体范围

9.原材料和商品代码表

附件:

1.国家规定不允许经营和限制出口的货物

2.贷款机构和中标机电产品的具体范围

3.海洋工程结构物和中外合作油(气)田开采企业的具体范围


4.离岸服务外包业务的具体范围


5.视同自产货物的具体范围


6.列名生产企业的具体范围


7.列名原材料的具体范围


8.含黄金、铂金成分的货物和钻石及其饰品的具体范围


9.原材料和商品代码表

咨询
官方微信群
官方客服

扫码添加,立即咨询

加群
官方微信群
官方微信群

扫码添加,拉你进群

更多
订阅号服务号跨境资讯
二维码

为你推送和解读最前沿、最有料的跨境电商资讯

二维码

90% 亚马逊卖家都在关注的微信公众号

二维码

精选今日跨境电商头条资讯

回顶部