紧急提醒:这类婴幼儿睡眠用品,不合规直接下架!
,OpenClaw助力亚马逊广告运营提效,点击报名>>>
做亚马逊美国站母婴类目的卖家注意啦!婴幼儿睡眠用品作为高需求但强监管的品类,近期不少卖家因未满足合规要求,遭遇 Listing 移除、账号处罚,甚至面临法律风险。
今天就为大家拆解亚马逊最新《婴幼儿睡眠用品政策》,从商品分类、合规标准到文件提交,一站式理清所有要求,帮你安全掘金母婴赛道~

📌 先搞懂:哪些商品属于 “政策管控范围”?
不是所有婴儿床、床垫都在管控内!先对号入座,确认你的产品是否属于以下类别:
婴儿床 & 幼儿床:含全尺寸(内部尺寸 71±1.6cm×133±1.6cm)和非全尺寸(超出全尺寸范围或异形设计),可转换为日间床、单人床的也包含在内;
摇篮式婴儿床 & 摇篮:专为 0-4 个月婴儿设计,便携式、非硬质网眼侧边,婴儿翻身後不适用(含紧凑型、可拆卸式);
床旁婴儿床:可固定在成人床旁,一侧围栏偏低,可转换为摇篮 / 游戏围栏的均算;
婴幼儿床垫:适配婴儿床、游戏围栏的床垫、薄垫、衬垫(含床套包裹的弹性材料制品);
游戏围栏:高度<89cm(35 英寸),带网状护栏 + 一体式底板,含尿布台、玩具配件的组合款;
其他睡眠用品:摩西篮、婴儿箱、床帐篷、旅行床(核心功能是为 5 个月及以下婴儿提供睡眠空间)。
⚠️ 关键提醒:可转换功能的产品(比如既能当床旁床又能当摇篮),必须满足每个适用分类的合规要求!
📋 合规核心:必过的 “法规 & 标准门槛”
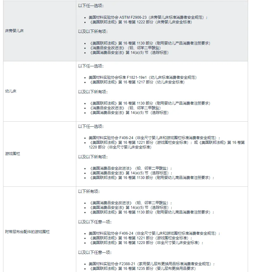
所有产品必须经 CPSC 认可实验室检测,符合以下标准(按产品类别对应):



💡 重点提示:带配件的游戏围栏需 “双重合规”—— 既满足游戏围栏标准,又要符合配件标准(比如尿布台需符合 16 CFR 1235 / ASTM F2388-21)。

📥 卖家必做:合规文件 & 详情页要求
1. 必须提交的合规文件(缺一不可)
美国 CPSC 认可实验室出具的 检测报告(需覆盖上述对应标准);
儿童产品证书(CPC):需明确产品信息、合规标准、制造商信息;
产品追踪标签清晰照片(需包含产品名称、型号、制造商信息、生产日期 / 批次)。
2. 商品详情页必填属性
型号、部件编号或商品编号;
制造商 / 品牌名称;
明确标注产品适用年龄(比如 “0-4 个月婴儿适用”);
功能说明(尤其是可转换产品,需列明所有功能模式)。

⚠️ 常见踩坑点:这些错误千万别犯!
误以为 “非全尺寸婴儿床” 包含网眼式、车载婴儿床:政策明确排除这类产品,需单独确认分类;
床垫尺寸与婴儿床不匹配:检测报告需体现 “尺寸适配性”,避免因床垫过松 / 过紧违规;
可转换产品只满足单一功能标准:比如床旁床 + 摇篮二合一,需同时符合两种产品的检测要求;
检测报告由非认可实验室出具:必须是 CPSC 授权实验室,否则文件无效;
详情页未标注适用年龄:尤其是 0-4 个月专属产品,需明确年龄范围。
🎯 总结:合规三步走,安心卖爆母婴品
分类确认:先明确产品属于哪类管控范围,是否有可转换功能;
检测认证:找 CPSC 认可实验室,按对应标准完成检测,出具报告和 CPC;
页面完善:补充必填属性和合规信息,确保文件可随时提交审核。
母婴品类是亚马逊高潜力赛道,但合规是底线!如果对产品分类、检测标准有疑问,建议提前咨询专业合规机构,避免因政策理解偏差导致损失~
💬 互动提问:你在做婴幼儿睡眠用品时,遇到过哪些合规难题?欢迎在评论区留言,一起交流解决方案!
关注公众号:小小电商百科



做亚马逊美国站母婴类目的卖家注意啦!婴幼儿睡眠用品作为高需求但强监管的品类,近期不少卖家因未满足合规要求,遭遇 Listing 移除、账号处罚,甚至面临法律风险。
今天就为大家拆解亚马逊最新《婴幼儿睡眠用品政策》,从商品分类、合规标准到文件提交,一站式理清所有要求,帮你安全掘金母婴赛道~

📌 先搞懂:哪些商品属于 “政策管控范围”?
不是所有婴儿床、床垫都在管控内!先对号入座,确认你的产品是否属于以下类别:
婴儿床 & 幼儿床:含全尺寸(内部尺寸 71±1.6cm×133±1.6cm)和非全尺寸(超出全尺寸范围或异形设计),可转换为日间床、单人床的也包含在内;
摇篮式婴儿床 & 摇篮:专为 0-4 个月婴儿设计,便携式、非硬质网眼侧边,婴儿翻身後不适用(含紧凑型、可拆卸式);
床旁婴儿床:可固定在成人床旁,一侧围栏偏低,可转换为摇篮 / 游戏围栏的均算;
婴幼儿床垫:适配婴儿床、游戏围栏的床垫、薄垫、衬垫(含床套包裹的弹性材料制品);
游戏围栏:高度<89cm(35 英寸),带网状护栏 + 一体式底板,含尿布台、玩具配件的组合款;
其他睡眠用品:摩西篮、婴儿箱、床帐篷、旅行床(核心功能是为 5 个月及以下婴儿提供睡眠空间)。
⚠️ 关键提醒:可转换功能的产品(比如既能当床旁床又能当摇篮),必须满足每个适用分类的合规要求!
📋 合规核心:必过的 “法规 & 标准门槛”
所有产品必须经 CPSC 认可实验室检测,符合以下标准(按产品类别对应):



💡 重点提示:带配件的游戏围栏需 “双重合规”—— 既满足游戏围栏标准,又要符合配件标准(比如尿布台需符合 16 CFR 1235 / ASTM F2388-21)。

📥 卖家必做:合规文件 & 详情页要求
1. 必须提交的合规文件(缺一不可)
美国 CPSC 认可实验室出具的 检测报告(需覆盖上述对应标准);
儿童产品证书(CPC):需明确产品信息、合规标准、制造商信息;
产品追踪标签清晰照片(需包含产品名称、型号、制造商信息、生产日期 / 批次)。
2. 商品详情页必填属性
型号、部件编号或商品编号;
制造商 / 品牌名称;
明确标注产品适用年龄(比如 “0-4 个月婴儿适用”);
功能说明(尤其是可转换产品,需列明所有功能模式)。

⚠️ 常见踩坑点:这些错误千万别犯!
误以为 “非全尺寸婴儿床” 包含网眼式、车载婴儿床:政策明确排除这类产品,需单独确认分类;
床垫尺寸与婴儿床不匹配:检测报告需体现 “尺寸适配性”,避免因床垫过松 / 过紧违规;
可转换产品只满足单一功能标准:比如床旁床 + 摇篮二合一,需同时符合两种产品的检测要求;
检测报告由非认可实验室出具:必须是 CPSC 授权实验室,否则文件无效;
详情页未标注适用年龄:尤其是 0-4 个月专属产品,需明确年龄范围。
🎯 总结:合规三步走,安心卖爆母婴品
分类确认:先明确产品属于哪类管控范围,是否有可转换功能;
检测认证:找 CPSC 认可实验室,按对应标准完成检测,出具报告和 CPC;
页面完善:补充必填属性和合规信息,确保文件可随时提交审核。
母婴品类是亚马逊高潜力赛道,但合规是底线!如果对产品分类、检测标准有疑问,建议提前咨询专业合规机构,避免因政策理解偏差导致损失~
💬 互动提问:你在做婴幼儿睡眠用品时,遇到过哪些合规难题?欢迎在评论区留言,一起交流解决方案!
关注公众号:小小电商百科








其他
04-09 周四











