买假发,真出单!
10月22日一大早,SHOPLINE私享会的工作人员被一阵阵的微信提醒音吵醒,打开微信发现,是几位21日参训的学员,把自己的出单记录分享在了学员群里。
许昌之行,注定又是一次难忘的经验交流和思维碰撞。
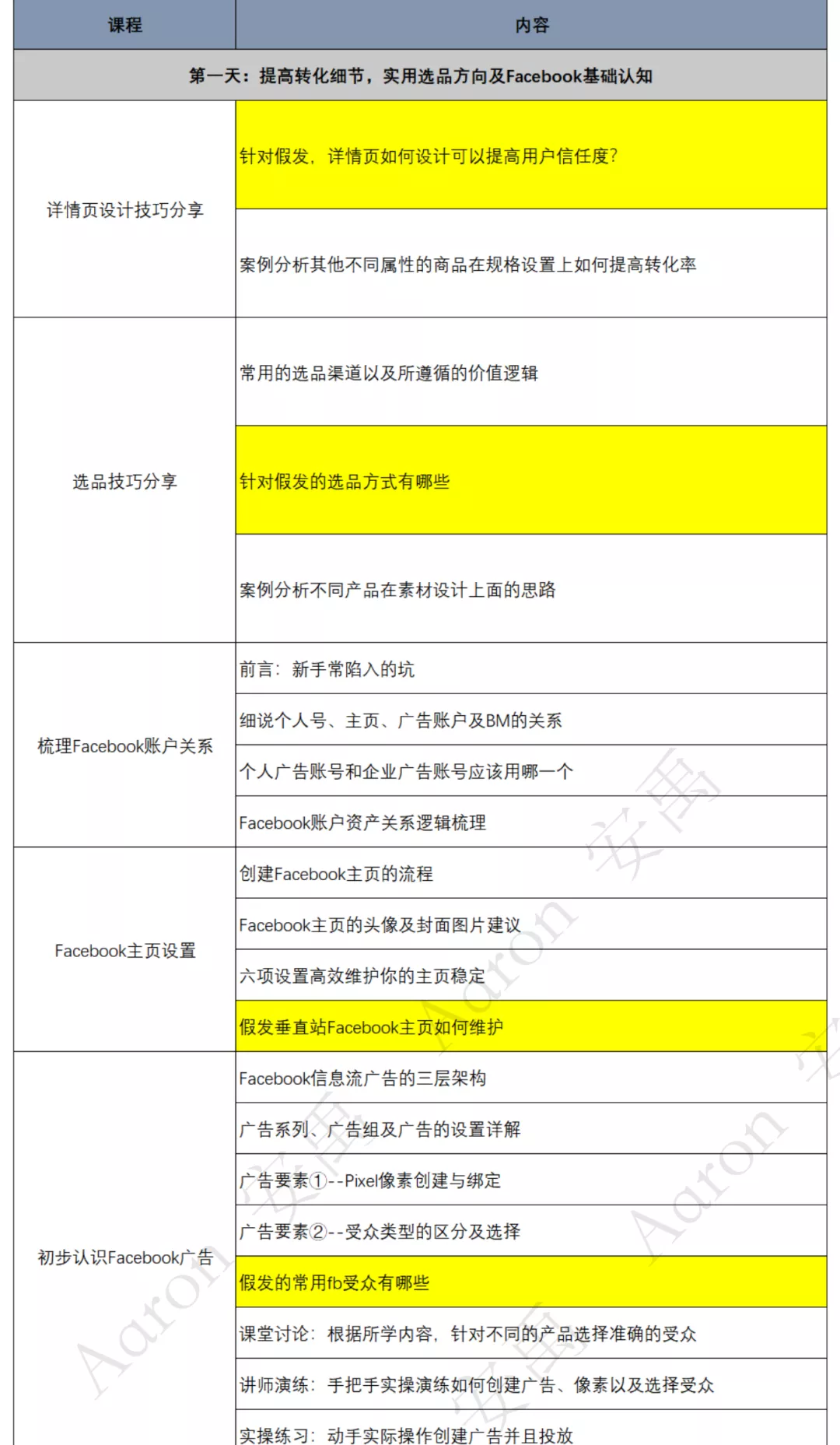
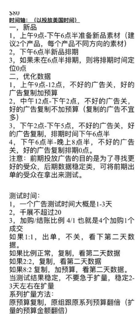
“‘深圳速度’+许昌多年的假发经营沉淀 碰撞在一起会产生什么样的火花?” Aaron老师接触过很多跨境圈的商家,对许昌假发的名号早有耳闻。这一次与许昌的假发卖家们深度交流、“切磋”投放技艺,内心已经充满期待。 01 摩拳擦掌,SHOPLINE私享会深入产业带,开启垂直品类赋能新尝试 众所周知,许昌假发产业带是众多国家级产业带当中,极具规模的和代表性的存在。 SHOPLINE私享会在与本次合作单位之一——许昌跨境产业园的领导交流中了解到,许昌作为河南十大特色跨境电商产业带的底气所在,是全世界最大的发制品集散地和出口基地,全球每10顶假发中至少有6顶来自许昌,年出口额达10亿美元,许昌在“假发圈”冠绝全球。 本次许昌培训的学员与过往杭州、广深的学员有着非常大的不同,他们有几年甚至十几年的跨境生意经验以及Facebook投放经验,落地页装修、pixel配置、受众选择甚至广告拍摄这些让新手卖家焦头烂额的操作,对许昌假发人来说只是家常便饭。 02 实力说话,第一天投放 第二天出单,刷新行业老炮赚钱认知 Aaron老师针对本次许昌假发专题培训,前期做了充分的内容准备,除了与身边的卖过假发的老友请教拜访,课表也完全为假发主题专项定制,将深圳前沿的Facebook投放精髓、各类先锋玩法结合自身假发爆品打造的经验,毫无保留的分享给参训的许昌跨境老炮们。 Aaron老师作为纯正的北方人,深知北方的工作节奏和氛围与广深地区有所不同,大家普遍5点-6点就准备下班回家。 培训第一天,本以为6点左右学员们就会坐立不安,着急回家,Aaron老师也做好了加快授课节奏的心理准备,但出乎我们意料的是,学员们不是在记笔记就是在记笔记的过程中,谁都不愿意错过这次宝贵的精进机会。 在场地方的多次催促下,临近9点,Aaron老师将手把手指导的最后一名实操学员的Facebook投放页面关闭后,Day1的培训才正式结束。 左右滑动查看笔记合集 Day2在学员们积极晒单中热火朝天的度过,培训结束后,我们有幸与几位活跃的学员共进晚餐,河南人骨子里的爽朗真诚让我们难以忘记,SHOPLINE私享会也会始终珍惜这份来之不易的信任。 “我入行十多年了,还是第一次参加让我如此收获的培训,刷新了我的认知,太谢谢老师了!” “我也是第一次和同行坐在一间屋子里交流,再此之前我都不敢想,谢谢SHOPLINE私享会不远万里安排这场培训!” “要是早点认识老师,我能多赚个百八十万的,月底在深圳的培训我飞过去再听一次!” 许昌假发人用自身超强的领悟能力,在仅仅2天的培训中实现了真实的业务增长和认知提升,为许昌点赞,期待和你们的再次相遇~ 03 不忘初心,SHOPLINE私享会 致力于让出海生意更简单 「Facebook实操出单班」是SHOPLINE私享会端到端培训体系中的核心服务之一,但从这门课就可以看出,SHOPLINE私享会之所以受独立站卖家青睐,秘诀还在于:以卖家为本,全程服务闭环。 此外,SHOPLIEN私享会的影响力在业内逐步提升,每场培训客户所获得的,除了与课程本身相关的硬核干货知识外,也能够在和参训学员的交流中,获取行业新咨询,赛道新机遇、合作新可能、甚至客户的发家故事也能激发出自身未来生意的新灵感。 为了更好帮助卖家旺季爆单,SHOPLINE新推出了16套免费的建站模板,实现了让消费者购买自己想让他们购买的产品,营造了更高级的品牌质感氛围。 同时,在当前Facebook账号政策逐渐紧缩的大背景下,SHOPLINE——诸葛投放系统不仅能从选品到一件代发全流程,推荐的热销品很精准,货源优质,还可以利用大数据后台,精准的洞察市场,了解竞对,节省了大量的人工成本和宝贵的时间,实现了降本增效。









10月22日一大早,SHOPLINE私享会的工作人员被一阵阵的微信提醒音吵醒,打开微信发现,是几位21日参训的学员,把自己的出单记录分享在了学员群里。
许昌之行,注定又是一次难忘的经验交流和思维碰撞。
“‘深圳速度’+许昌多年的假发经营沉淀 碰撞在一起会产生什么样的火花?” Aaron老师接触过很多跨境圈的商家,对许昌假发的名号早有耳闻。这一次与许昌的假发卖家们深度交流、“切磋”投放技艺,内心已经充满期待。 01 摩拳擦掌,SHOPLINE私享会深入产业带,开启垂直品类赋能新尝试 众所周知,许昌假发产业带是众多国家级产业带当中,极具规模的和代表性的存在。 SHOPLINE私享会在与本次合作单位之一——许昌跨境产业园的领导交流中了解到,许昌作为河南十大特色跨境电商产业带的底气所在,是全世界最大的发制品集散地和出口基地,全球每10顶假发中至少有6顶来自许昌,年出口额达10亿美元,许昌在“假发圈”冠绝全球。 本次许昌培训的学员与过往杭州、广深的学员有着非常大的不同,他们有几年甚至十几年的跨境生意经验以及Facebook投放经验,落地页装修、pixel配置、受众选择甚至广告拍摄这些让新手卖家焦头烂额的操作,对许昌假发人来说只是家常便饭。 02 实力说话,第一天投放 第二天出单,刷新行业老炮赚钱认知 Aaron老师针对本次许昌假发专题培训,前期做了充分的内容准备,除了与身边的卖过假发的老友请教拜访,课表也完全为假发主题专项定制,将深圳前沿的Facebook投放精髓、各类先锋玩法结合自身假发爆品打造的经验,毫无保留的分享给参训的许昌跨境老炮们。 Aaron老师作为纯正的北方人,深知北方的工作节奏和氛围与广深地区有所不同,大家普遍5点-6点就准备下班回家。 培训第一天,本以为6点左右学员们就会坐立不安,着急回家,Aaron老师也做好了加快授课节奏的心理准备,但出乎我们意料的是,学员们不是在记笔记就是在记笔记的过程中,谁都不愿意错过这次宝贵的精进机会。 在场地方的多次催促下,临近9点,Aaron老师将手把手指导的最后一名实操学员的Facebook投放页面关闭后,Day1的培训才正式结束。 左右滑动查看笔记合集 Day2在学员们积极晒单中热火朝天的度过,培训结束后,我们有幸与几位活跃的学员共进晚餐,河南人骨子里的爽朗真诚让我们难以忘记,SHOPLINE私享会也会始终珍惜这份来之不易的信任。 “我入行十多年了,还是第一次参加让我如此收获的培训,刷新了我的认知,太谢谢老师了!” “我也是第一次和同行坐在一间屋子里交流,再此之前我都不敢想,谢谢SHOPLINE私享会不远万里安排这场培训!” “要是早点认识老师,我能多赚个百八十万的,月底在深圳的培训我飞过去再听一次!” 许昌假发人用自身超强的领悟能力,在仅仅2天的培训中实现了真实的业务增长和认知提升,为许昌点赞,期待和你们的再次相遇~ 03 不忘初心,SHOPLINE私享会 致力于让出海生意更简单 「Facebook实操出单班」是SHOPLINE私享会端到端培训体系中的核心服务之一,但从这门课就可以看出,SHOPLINE私享会之所以受独立站卖家青睐,秘诀还在于:以卖家为本,全程服务闭环。 此外,SHOPLIEN私享会的影响力在业内逐步提升,每场培训客户所获得的,除了与课程本身相关的硬核干货知识外,也能够在和参训学员的交流中,获取行业新咨询,赛道新机遇、合作新可能、甚至客户的发家故事也能激发出自身未来生意的新灵感。 为了更好帮助卖家旺季爆单,SHOPLINE新推出了16套免费的建站模板,实现了让消费者购买自己想让他们购买的产品,营造了更高级的品牌质感氛围。 同时,在当前Facebook账号政策逐渐紧缩的大背景下,SHOPLINE——诸葛投放系统不仅能从选品到一件代发全流程,推荐的热销品很精准,货源优质,还可以利用大数据后台,精准的洞察市场,了解竞对,节省了大量的人工成本和宝贵的时间,实现了降本增效。














福建
12-12 周五











