重磅!跨境电商平台将报送卖家身份及明细涉税信息
超值购 Haul详解 | GWD 布局 | OpenClaw学习路径,一起抢抓出海新机遇>>>
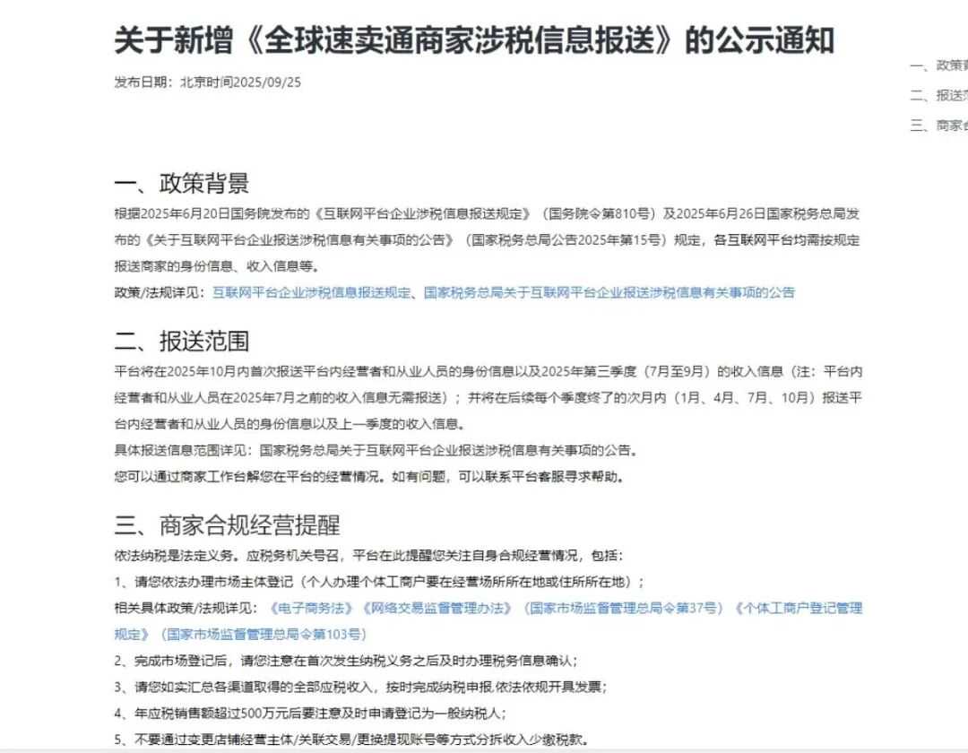
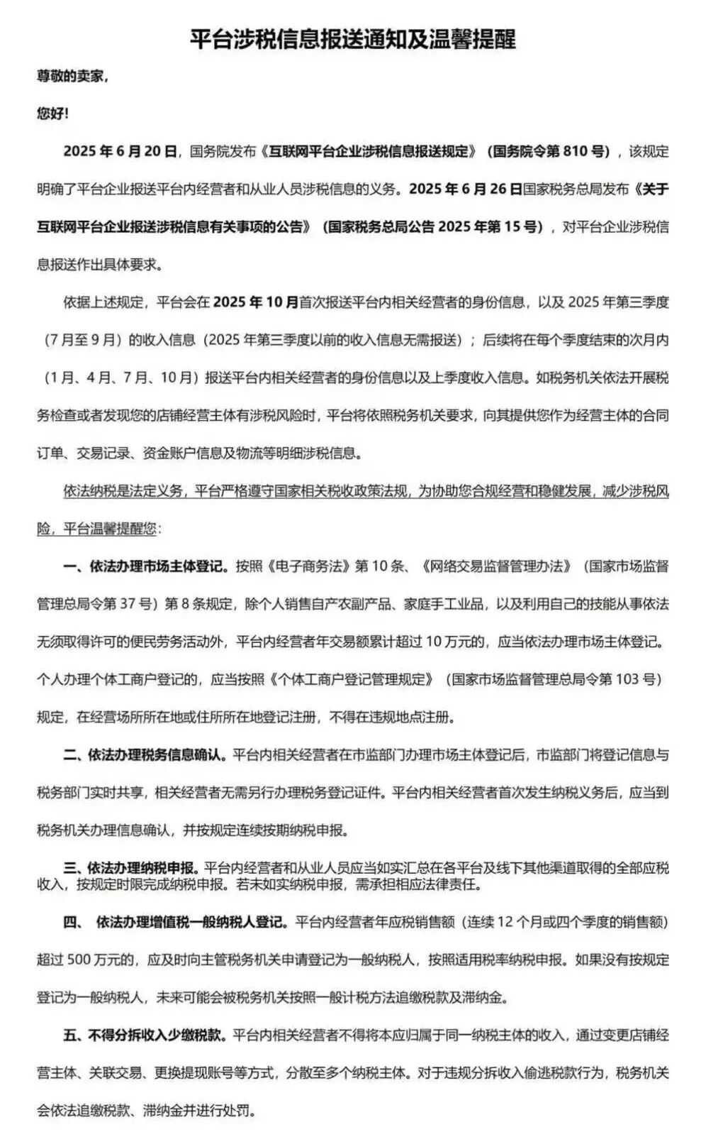
跨境电商圈内讨论多时的《互联网平台企业涉税信息报送规定》(以下简称《规定》)终于落地执行。速卖通、Shein等多个出口跨境电商平台向卖家发布通知,平台将在2025年10月内首次报送平台内经营者及从业人员的身份信息和三季度的收入信息。跨境电商行业内经营数据,将会逐步透明化。



对于跨境电商卖家来说,值得关注的要点包括:
1. 平台会在2025年10月首次报送平台内相关经营者的身份信息,以及2025年第三季度(7月至9月)的收入信息(2025年第三季度以前的收入信息无需报送)。后续将在每个季度结束的次月内(1月、4月、7月、10月)报送。
2. 如税务机关依法开展税务检查或者发现店铺经营主体有涉税风险时,平台将依照税务机关要求,向其提供经营主体的合同订单、交易记录、资金账户信息及物流等明细涉税信息。
3. 不得分拆收入少缴税款。平台内相关经营者不得将本应归属于同一纳税主体的收入,通过变更店铺经营主体、关联交易、更换提现账号等方式,分散至多个纳税主体。对于违规分拆收入偷逃税款行为,税务机关会依法追缴税款、滞纳金并进行处罚。
此外,同在9月25日,国家税务总局还发布了互联网平台企业涉税信息报送常见问答,对变更、注销、报错、“刷单”等情况,又做了进一步解释。大家可以留意看看以下的10个问答:
问题1:平台内店铺在《互联网平台企业涉税信息报送规定》(以下简称《规定》)实施后注销了,平台企业是否需要报送店铺经营者的涉税信息?
答:平台内店铺在《规定》实施后注销的,平台企业需要报送店铺经营者的身份信息及2025年第三季度的收入信息。如平台内店铺在2025年7月5日注销,平台企业需报送该店铺经营者的身份信息及7月1日至5日期间的收入信息;如店铺在2025年6月20日至6月30日期间注销,平台企业需要报送该店铺经营者的身份信息。
问题2:平台内店铺在2025年第3季度变更了经营者,平台企业是否需要报送变更前经营者的涉税信息?
答:平台内店铺在2025年第3季度变更了经营者,平台企业需要同时报送店铺变更前、变更后经营者的身份信息及2025年第3季度的收入信息。如平台内店铺在2025年7月20日将经营者由A变更为B,平台企业需要同时报送该店铺经营者A、B的身份信息(报送时应注明经营者A的“经营开始时间”和“经营结束时间”,注明经营者B的“经营开始时间”),以及经营者A在7月1日至20日期间的收入信息,经营者B在7月20日至9月30日期间的收入信息。
问题3:平台内店铺变更了经营者,平台企业是否可以同步变更该店铺的唯一标识码?
答:店铺(用户)唯一标识码是平台内经营者和从业人员在平台内登记的具有唯一性、长期性、可追溯性的身份标识证明,无论店铺是否变更了经营者,平台企业均不得变更该店铺的唯一标识码。
问题4:报送身份信息时,如果某个店铺经营者的统一社会信用代码报错了,如何进行“变更”?
答:平台内的经营者和从业人员身份信息中的“统一社会信用代码”“证件类型”“证件号码”或“国家或地区”数据项,如有任一数据项报错了,需要作废该条身份信息后重新报送。
问题5:平台企业可以先报送平台内经营者和从业人员的收入信息,再报送其身份信息吗?
答:平台企业在报送平台内经营者和从业人员的收入信息时,信息系统会校验是否已报送其身份信息。平台企业应当先报送其身份信息,再报送收入信息。
问题6:平台企业报送《平台内直播人员服务机构与网络主播关联关系表》时,是否需要先报送直播人员服务机构的身份信息?
答:需要。平台企业在报送《平台内直播人员服务机构与网络主播关联关系表》前,需要先通过《平台内的经营者和从业人员身份信息报送表》报送直播人员服务机构的身份信息,并在“专业服务机构标识”栏选择“直播人员服务机构”。
问题7:为小程序提供基础架构服务的平台企业,应该如何报送小程序经营者的涉税信息?
答:为小程序、快应用提供基础架构服务的平台企业,需要报送小程序经营者的涉税信息。若小程序经营者本身是《规定》所称互联网平台企业的,则只报送其身份信息(《平台内的平台企业身份信息报送表》);若小程序经营者不属于《规定》所称互联网平台企业的,则需要报送其作为平台内经营者的身份信息和收入信息。
问题8:网络主播通过互联网平台取得的非货币形式经济利益(如某币、某豆等),平台企业在报送其收入信息时,能否以“提现”时间作为收入确认时间?
答:网络主播通过互联网平台取得的非货币形式经济利益,无论是否具备交易或消费功能,平台企业在报送其收入信息时,均应当以非货币形式经济利益到达其平台账户(如平台虚拟账户、平台虚拟钱包等)的时间,作为收入确认时间。
问题9:平台企业报送的平台内经营者收入信息,是否可以剔除“刷单”收入?
答:平台企业应当按照规定报送平台内经营者的收入信息,不得自行剔除所谓的“刷单”收入。
问题10:境内互联网平台企业是否需要报送平台内境外经营者和从业人员的涉税信息?如何填报表单?
答:境外经营者和从业人员依托境内互联网平台从事网络交易活动的,境内互联网平台企业应当报送平台内境外经营者和从业人员的涉税信息。
境内互联网平台企业报送平台内境外经营者和从业人员的涉税信息时,应当按照“未取得登记证照”类别填报《平台内的经营者和从业人员身份信息报送表》和《平台内的经营者和从业人员收入信息报送表》。
跨境电商行业数据透明化,税务合规化,在10月1日开始,将迎来全新的开篇,各位卖家务必重视起来。跨境电商行业仍然是朝阳行业,从经营和合规的层面考虑,公司和账号资产,都需要开启新一轮的全球化、本地化部署了。


跨境电商圈内讨论多时的《互联网平台企业涉税信息报送规定》(以下简称《规定》)终于落地执行。速卖通、Shein等多个出口跨境电商平台向卖家发布通知,平台将在2025年10月内首次报送平台内经营者及从业人员的身份信息和三季度的收入信息。跨境电商行业内经营数据,将会逐步透明化。



对于跨境电商卖家来说,值得关注的要点包括:
1. 平台会在2025年10月首次报送平台内相关经营者的身份信息,以及2025年第三季度(7月至9月)的收入信息(2025年第三季度以前的收入信息无需报送)。后续将在每个季度结束的次月内(1月、4月、7月、10月)报送。
2. 如税务机关依法开展税务检查或者发现店铺经营主体有涉税风险时,平台将依照税务机关要求,向其提供经营主体的合同订单、交易记录、资金账户信息及物流等明细涉税信息。
3. 不得分拆收入少缴税款。平台内相关经营者不得将本应归属于同一纳税主体的收入,通过变更店铺经营主体、关联交易、更换提现账号等方式,分散至多个纳税主体。对于违规分拆收入偷逃税款行为,税务机关会依法追缴税款、滞纳金并进行处罚。
此外,同在9月25日,国家税务总局还发布了互联网平台企业涉税信息报送常见问答,对变更、注销、报错、“刷单”等情况,又做了进一步解释。大家可以留意看看以下的10个问答:
问题1:平台内店铺在《互联网平台企业涉税信息报送规定》(以下简称《规定》)实施后注销了,平台企业是否需要报送店铺经营者的涉税信息?
答:平台内店铺在《规定》实施后注销的,平台企业需要报送店铺经营者的身份信息及2025年第三季度的收入信息。如平台内店铺在2025年7月5日注销,平台企业需报送该店铺经营者的身份信息及7月1日至5日期间的收入信息;如店铺在2025年6月20日至6月30日期间注销,平台企业需要报送该店铺经营者的身份信息。
问题2:平台内店铺在2025年第3季度变更了经营者,平台企业是否需要报送变更前经营者的涉税信息?
答:平台内店铺在2025年第3季度变更了经营者,平台企业需要同时报送店铺变更前、变更后经营者的身份信息及2025年第3季度的收入信息。如平台内店铺在2025年7月20日将经营者由A变更为B,平台企业需要同时报送该店铺经营者A、B的身份信息(报送时应注明经营者A的“经营开始时间”和“经营结束时间”,注明经营者B的“经营开始时间”),以及经营者A在7月1日至20日期间的收入信息,经营者B在7月20日至9月30日期间的收入信息。
问题3:平台内店铺变更了经营者,平台企业是否可以同步变更该店铺的唯一标识码?
答:店铺(用户)唯一标识码是平台内经营者和从业人员在平台内登记的具有唯一性、长期性、可追溯性的身份标识证明,无论店铺是否变更了经营者,平台企业均不得变更该店铺的唯一标识码。
问题4:报送身份信息时,如果某个店铺经营者的统一社会信用代码报错了,如何进行“变更”?
答:平台内的经营者和从业人员身份信息中的“统一社会信用代码”“证件类型”“证件号码”或“国家或地区”数据项,如有任一数据项报错了,需要作废该条身份信息后重新报送。
问题5:平台企业可以先报送平台内经营者和从业人员的收入信息,再报送其身份信息吗?
答:平台企业在报送平台内经营者和从业人员的收入信息时,信息系统会校验是否已报送其身份信息。平台企业应当先报送其身份信息,再报送收入信息。
问题6:平台企业报送《平台内直播人员服务机构与网络主播关联关系表》时,是否需要先报送直播人员服务机构的身份信息?
答:需要。平台企业在报送《平台内直播人员服务机构与网络主播关联关系表》前,需要先通过《平台内的经营者和从业人员身份信息报送表》报送直播人员服务机构的身份信息,并在“专业服务机构标识”栏选择“直播人员服务机构”。
问题7:为小程序提供基础架构服务的平台企业,应该如何报送小程序经营者的涉税信息?
答:为小程序、快应用提供基础架构服务的平台企业,需要报送小程序经营者的涉税信息。若小程序经营者本身是《规定》所称互联网平台企业的,则只报送其身份信息(《平台内的平台企业身份信息报送表》);若小程序经营者不属于《规定》所称互联网平台企业的,则需要报送其作为平台内经营者的身份信息和收入信息。
问题8:网络主播通过互联网平台取得的非货币形式经济利益(如某币、某豆等),平台企业在报送其收入信息时,能否以“提现”时间作为收入确认时间?
答:网络主播通过互联网平台取得的非货币形式经济利益,无论是否具备交易或消费功能,平台企业在报送其收入信息时,均应当以非货币形式经济利益到达其平台账户(如平台虚拟账户、平台虚拟钱包等)的时间,作为收入确认时间。
问题9:平台企业报送的平台内经营者收入信息,是否可以剔除“刷单”收入?
答:平台企业应当按照规定报送平台内经营者的收入信息,不得自行剔除所谓的“刷单”收入。
问题10:境内互联网平台企业是否需要报送平台内境外经营者和从业人员的涉税信息?如何填报表单?
答:境外经营者和从业人员依托境内互联网平台从事网络交易活动的,境内互联网平台企业应当报送平台内境外经营者和从业人员的涉税信息。
境内互联网平台企业报送平台内境外经营者和从业人员的涉税信息时,应当按照“未取得登记证照”类别填报《平台内的经营者和从业人员身份信息报送表》和《平台内的经营者和从业人员收入信息报送表》。
跨境电商行业数据透明化,税务合规化,在10月1日开始,将迎来全新的开篇,各位卖家务必重视起来。跨境电商行业仍然是朝阳行业,从经营和合规的层面考虑,公司和账号资产,都需要开启新一轮的全球化、本地化部署了。







其他
04-09 周四











