商品名称
更新时间:2026-05-06 09:35
1391商品卡片的创建从选择名称开始。请务必特别注意此步骤,因为您为商品命名的名称直接决定了买家是否能够找到它。
一般建议
名称应包含有关商品的最重要信息,并具有一定的结构。如果您在撰写名称时忽略了建议,那么该商品卡片将无法通过审核。
商品名称自动编写
现在,许多商品类目都有模板引擎,名称将根据为所选类目提供的方案自动生成。但是,如果所选类目的商品名称是自动生成的,您将无法更改它。 为了使名称完整,请首先填写商品的所有主要特征,其中一些特征将在编写名称时使用。如果您想查看这些特征,请选择商品的类目和类型,然后在右侧的Ozon上的名称显示模块中点击我们如何编写名称。

在那里,您还可以了解在平台橱窗上展示给买家的名称。为此,请点击买家将看到什么。填写商品特征时最好使用名称预览。
手动编写商品名称
如果所选商品类型未提供自动名称生成功能,则在Ozon上的名称显示板块中,您将看到如何选择名称提示。

请根据以下模式命名:

如果您决定不为此类商品填写名称,那么名称中将仅显示商品类型。
接下来,请确保商品名称中指定的是您在类目和类型列中选择的商品类型,并且它与该商品相符合。
如何正确编写商品名称
以下是一些未提供自动名称编写的商品名称示例:



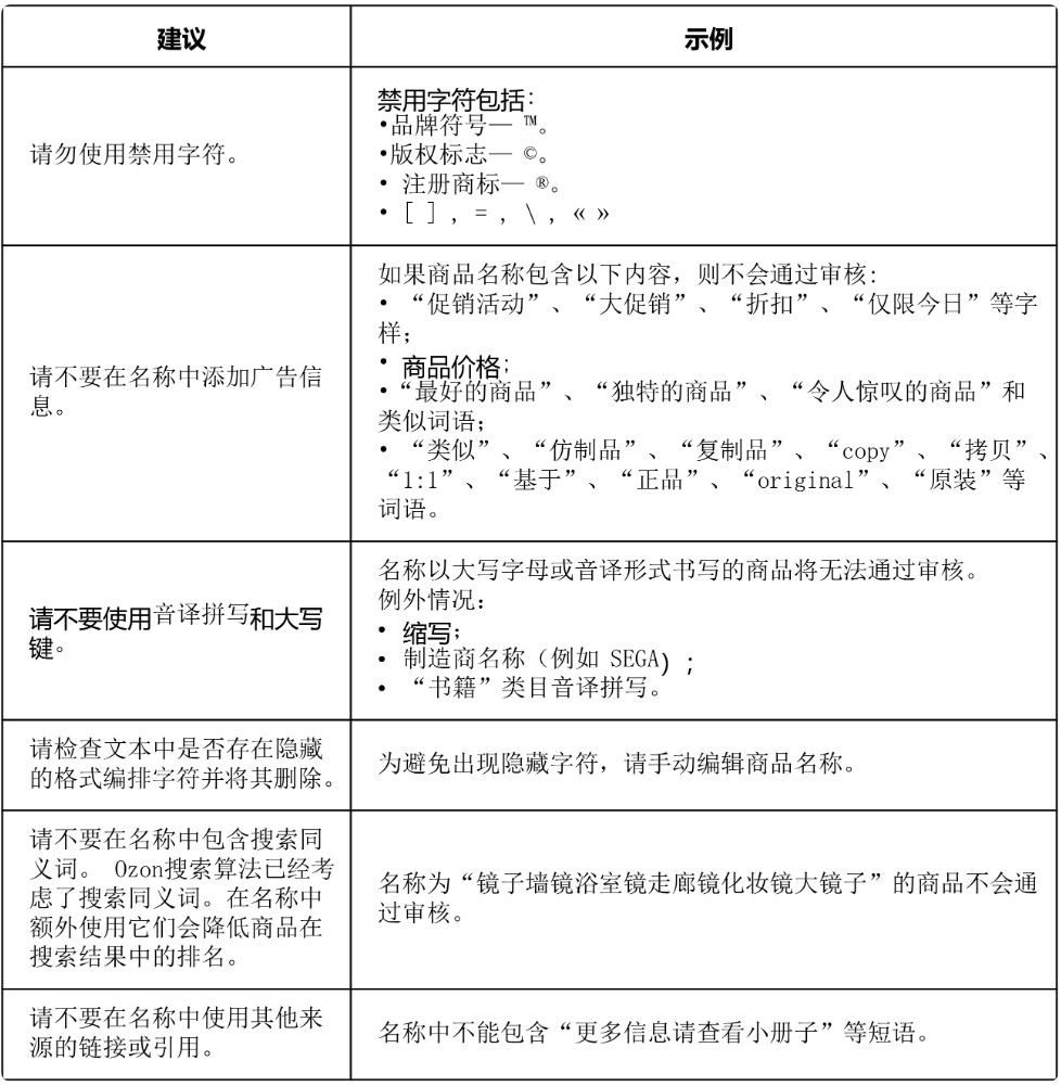
特殊要求
Ozon对商品名称有特殊要求,您必须满足这些要求,以便您的商品卡片能够成功通过审核,并且买家可以轻松找到您的商品。
建议

不建议

请注意商品卡片中编写正确的商品名称与错误生成的名称有何不同。
优秀示例

欠佳示例

最新热门报告作者标签
PayPal计划裁员20%,重组三大业务+AI转型PayPal将以人工智能作为转型核心,结合裁员与业务重组,实现降本增效。
5月21日起,Shopee上调佣金费率与预售服务费Shopee将于2026年5月21日上调Marketplace卖家佣金费率以及预售服务费。
TikTok掀起“纸片经济”,近百元贺卡爆卖230万+每年5月第2个星期日,母亲节都会在欧美如期掀起一波消费热潮。作为最具代表性的情感型节日之一,母亲节承载了感恩、回馈等炽烈的情感思绪,也正是由于这份情感的集中涌动,母亲节逐渐演变为跨境卖家不可忽视的年度节点。随着2026母亲节进入倒计时,各类母亲节礼品在TikTok的搜索热度呈直线飙升,素有“心意补给站”守门员之称的贺卡,再度领跑“mother”关键词下的销量。01母亲节掀起“纸片经济”近期,在TikTok美区“mother”关键词下,一款来自品牌「Paper Love」的3D贺卡成为母亲节关联礼品销量榜上的佼佼者。
Shopify Q1财报发布,GMV创1007亿美元新高Shopify发布了2026财年第一季度财报。在AI驱动与全球商户增长带动下,Shopify实现强劲增长,GMV首次单季度突破1000亿美元。
TikTok在英国开放订阅功能,支持最高20%复购折扣TikTok的“Product Subscriptions(产品订阅)”功能将在英国面向所有卖家开放。该订阅功能允许卖家为用户设置5%、10%、15%或20%的折扣,用于鼓励消费者进行周期性复购。
又一平台扫号,将关闭部分中国店?精神消费时代下,能满足独特性与个性化需求的手工艺品类目,迎来了旺盛增长期。根据IMARC的数据,2025年全球手工艺品市场规模达到9869亿美元,预计以超过8.39%的复合年增长率稳步攀升,到2034年将超过2万亿美元。其中,亚太地区(尤其是中国)在生产方面领先,而北美(尤其是美国)则是手工艺品的主要消费市场。庞大的增长机遇下,诸多中国卖家都瞄准了这一赛道,出海竞相大展拳脚。而Etsy作为全球最大的手工艺品电商平台,自然而然地受到了不少跨境卖家的关注。但时至今日,该平台尚未完全重启中国大陆的入驻通道。从业内消息来看,此前通过“特殊通道”开启的Etsy中国店,近期也正面临着被平台关闭的风险。
亚马逊测试AI搜索摘要功能亚马逊正在测试将人工智能(AI)整合进网站搜索栏,推出了“Join the chat”功能,用户可以在收听AI生成的商品语音介绍时,通过文字或语音直接向AI提问。
亚马逊品牌推广,如何通过广告优化越做越轻松很多亚马逊卖家对品牌推广存在认知偏差,要么将其等同于“烧钱换曝光”,照搬商品推广的逻辑只关注ACoS指标;要么缺乏明确的投放方向,在关键词测试、竞价调整上耗费大量精力,最终投入产出不清晰。亚马逊品牌推广广告在活动层级的“目标”设置,将品牌推广的业务逻辑拆解为两个明确方向,让广告优化从“凭经验试错”转向“按目标执行”,大幅降低了操作复杂度。一、品牌推广广告的两类目标与底层逻辑卖家创建品牌推广广告时,需在两个目标中二选一,不同目标对应完全不同的投放逻辑、计费方式与评估标准。
暴雷了!大批亚马逊卖家货款惨遭收割本期干货资料《亚马逊算法融合深度解析(COSMO&Rufus&A9)》
亚马逊推出ASCS供应链服务,向全行业企业开放亚马逊推出全新的供应链服务“Amazon Supply Chain Services(ASCS)”,整合了运输、仓储、配送和末端派送能力,企业可以利用这一体系完成从原材料运输到成品交付的全流程操作,而不仅限于亚马逊平台卖家。
五一假期你错过的电商圈大事,都在这儿了!!跨境电商舆情报道2026年4月28日-2026年5月4日一、企业舆情1.1 亚马逊第一季度销售净额1,815.2亿美元,同比增长28%亚马逊第一季度销售净额1,815.2亿美元,同比增长28%,预估1,772.3亿美元;经营利润238.5亿美元,预估207.5亿美元;每股收益2.78美元,预估1.62美元。公司第二季度预估销售净额1,940亿美元至1,990亿美元,预估1,891.5亿美元;预计经营利润200亿美元至240亿美元,预估228.6亿美元。
深圳铺货大卖业绩大反转!91亿营收,精品业务猛涨!近日,深圳跨境铺货大卖华凯易佰科技股份有限公司发布2025全年财报及2026年一季度业绩报告,两份财报呈现“一
现金收租逃税?华人房东被房客勒索7万,这招反败为胜据律师提供的案例,南加发生一起租屋纠纷案件,一名印度裔房客以向国税局举报房东「收现金逃税」为由,向华人房东勒索7万美元。
亚马逊品牌推广,如何通过广告优化越做越轻松很多亚马逊卖家对品牌推广存在认知偏差,要么将其等同于“烧钱换曝光”,照搬商品推广的逻辑只关注ACoS指标;要么缺乏明确的投放方向,在关键词测试、竞价调整上耗费大量精力,最终投入产出不清晰。亚马逊品牌推广广告在活动层级的“目标”设置,将品牌推广的业务逻辑拆解为两个明确方向,让广告优化从“凭经验试错”转向“按目标执行”,大幅降低了操作复杂度。一、品牌推广广告的两类目标与底层逻辑卖家创建品牌推广广告时,需在两个目标中二选一,不同目标对应完全不同的投放逻辑、计费方式与评估标准。
乐天法国电商平台面临出售或关停电商平台乐天正在寻找买家接手其在法国的电商平台业务,如未能达成交易,将考虑关闭相关业务,这一决定源于过去十年来持续的业务下滑趋势。
突发!美国9H查验全面上线!只查 “你是谁”美线清关再迎致命冲击!5H查验风波尚未平息,9H查验已悄然落地,美国海关正式从“查货”升级为“查主体”!
《中国软件企业在欧洲市场的数据主权与安全合规指南》PDF下载本白皮书将精准聚焦中国软件企业的出海痛点:从SaaS服务的多租户数据隔离,到DevOps流程中的跨境数据风险,再到软件供应链的安全责任
《日本机会品类调查》PDF下载本报告中的收纳类别范围是指收纳箱/盒、衣柜/衣橱、衣帽架、彩色收纳盒/书架、开放柜/置物架、钢架和洗衣收纳产品,主要用于日本消费者的客厅、卧室、壁柜和浴室。
《12月刊高潜力品类行业洞察报告》PDF下载12月,正值圣诞节及年终购物季,消费者对大家电和相机等大件及礼品类需求显著提升,对美容个护、宠物等刚需品类需求稳健。
《2026中国具身智能企业出海全景报告》PDF下载具身智能就是有物理载体的智能体,可利用感知、决策和交互能力执行现实世界任务并主动学习进化。简单来说,具身智能就是具有实物“身体”的人工智能(AI),即具身智能=会思考的大脑+能感知和行动的物理身体。
AMZ123《全球电商市场报告——澳大利亚篇》在全球电商讨论中,澳大利亚市场虽然不常被提及,但凭借其稳定的增长势头,逐渐展现出独特的价值。预计2025年澳大利亚电商规模将达到393.6亿美元,2030年将突破465.1亿美元,展现出可预期的稳步增长。
AMZ123《全球电商市场报告——日本篇》本报告从市场环境、用户画像与营销策略等多个维度,聚焦这一市场进行系统性解读,为跨境卖家精准切入日本市场,把握增量机遇提供深度参考。
《中国医疗器械全球化新征程》PDF下载在带量采购常态化、支付方式改革深化及行业竞争加剧的背景下,中国医疗器械产业正处于由“内循环”迈向“全球化”的关键拐点。国内市场的利润挤压与结构性竞争,正在推动企业加速国际化布局。与此同时,政策鼓励科技创新与出海发展,叠加创新药出海的示范效应,为医疗器械企业打开了通往海外的新增长空间。
《智能插座美国市场年度研报》PDF下载中国卖家供给主导,但品牌突破面临挑战。中国卖家在商品数量上已占据半壁江山,且在整体销售额增长中展现出韧性,是市场供给的绝对主力。新品牌中超半数来自中国,显示其持续的创新活力。然而,新品牌整体销售额贡献微弱,中国力量“大而不强”,多数品牌仍集中于竞争激烈的中端红海市场,向高端突破或建立品牌溢价的能力有待验证。














