抖音电商全球购针对跨境膳食补充剂再出专项治理公告!
,OpenClaw助力亚马逊广告运营提效,点击报名>>>

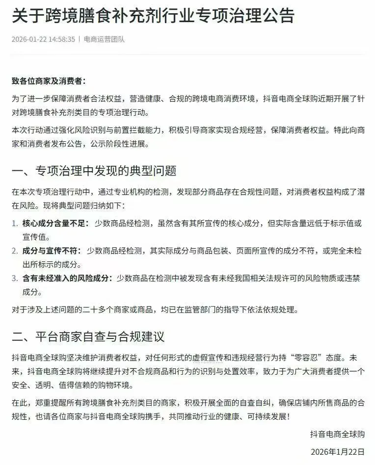
对于已触及合规红线的商家而言,此次专项治理带来的直接处罚后果极具冲击力。公告明确提及二十余个商家或商品已被依法依规处置,问题商品将被立即下架,彻底切断销售渠道;涉事店铺面临降权、限流乃至封禁的处罚,情节严重者将被永久清退出平台,多年积累的经营成果可能付诸东流。同时,已生成的订单需承担退款、赔付等后续责任,直接加剧商家资金链压力,导致经营周转陷入困境。除经济层面的损失外,违规行为被公示后,商家品牌信誉将遭受重创,店铺评分、消费者口碑及复购率均会大幅下滑,平台“零容忍”的监管态度更会引发消费者对违规商家的信任危机,后续恢复经营的难度显著提升。此外,平台处罚并非终点,违规行为还可能触发市场监管、海关、药监等多部门的行政联动调查,涉及虚假宣传、成分不符等问题的商家,将面临罚款、责令整改、吊销相关资质等行政处罚,进一步放大经营风险。
此次专项治理并非仅针对违规商家,而是对全行业商家提出了系统性合规要求,带来了普遍性的经营变革。首先,商家合规成本显著增加,为确保商品符合监管标准,必须对核心成分、风险成分及标签宣称开展第三方权威检测,检测费用成为新增的固定经营成本;商品包装、详情页及宣传文案需100%与检测报告保持一致,全面整改需投入大量人力与时间成本,同时要严格杜绝“夸大功效”“医疗宣称”“绝对化用语”等违规表述,完善成分表、含量、适用人群、禁忌等信息标注,确保内容完整、真实且可追溯;供应链审核同步升级,需对供应商、工厂、品牌方的FDA、GMP、海关备案等资质进行严格核验,并搭建全链路溯源体系,保障商品来源可查、流向可追,供应链管理的复杂度与成本同步提升。其次,商家运营策略被迫全面调整,选品门槛大幅提高,需优先选择成分透明、检测报告齐全、品牌正规的商品,彻底摒弃“低价低质”“成分虚标”“功效夸大”的高风险品类;营销方式受到严格约束,直播、短视频、图文推广中严禁医疗化宣传,仅能围绕膳食补充、营养支持等合规表述展开,且需在页面显著位置标注“本品不能代替药物”等警示语,营销创意与推广空间被大幅压缩;库存与备货风险随之加剧,不合规商品需紧急清退或销毁,造成直接库存损失,合规商品备货则需以检测报告为核心依据,避免盲目囤货引发的资金占用与滞销风险。最后,平台规则持续收紧,容错率显著降低,平台将强化风险识别与前置拦截能力,违规行为会被更早、更严格地处置,“零容忍”原则意味着一次严重违规(如含违禁成分、成分严重不符等),就可能导致商家被直接清退,因此商家必须建立常态化自查机制,通过每周或每月自检及时排查问题,否则极易触碰监管红线。
从长期维度来看,此次专项治理将推动跨境膳食补充剂行业实现深度洗牌与格局重塑。中小商家将面临前所未有的生存压力,合规所需的检测、整改、供应链管理等成本,对资金实力与合规能力有限的中小商家而言是沉重负担,缺乏合规运营能力的商家将被加速淘汰,行业集中度有望进一步提升。与之相对,头部品牌与合规能力突出的商家将迎来发展机遇,凭借正规的品牌资质、齐全的检测报告与完善的合规体系,这类商家将获得平台更多流量倾斜,成为平台重点扶持的“合规标杆”,逐步形成“良币驱逐劣币”的良性竞争格局。同时,专项治理将推动全行业标准持续升级,倒逼供应链端的工厂、品牌方强化生产管理与品控标准,推动行业向成分真实、宣传合规、质量可控的方向发展,为跨境膳食补充剂行业的健康、可持续发展筑牢根基。
面对此次专项治理,商家需迅速采取核心应对举措,以适配行业合规化发展趋势。首先,立即开展全面自查,逐一核对所有商品的检测报告,确认核心成分含量与成分一致性,排查是否存在未经准入或违禁成分(如西药、激素、重金属超标等),并全面整改宣传文案、页面及标签,删除所有夸大、医疗化表述,确保商品与宣传均符合合规要求。其次,搭建常态化合规体系,与权威第三方检测机构建立长期合作关系,定期对商品进行抽检,完善供应商资质审核与溯源管理流程,制定标准化的合规宣传SOP,并对运营、主播、客服等岗位人员开展专项培训,提升全员合规意识与操作能力。再次,优化选品与定价策略,聚焦合规、高性价比、品牌力强的商品,合理制定商品价格,覆盖合规成本,避免陷入“低价内卷”的恶性竞争。最后,积极配合平台监管,及时响应平台的整改通知与抽检要求,主动参与平台组织的合规培训与政策解读活动,精准把握监管动态,确保经营行为始终契合平台规则与行业标准。
综上,抖音电商全球购此次跨境膳食补充剂行业专项治理公告并非短期“一阵风”式整治,而是平台推动行业合规化发展的长期信号。对商家而言,短期需承受整改带来的阵痛,投入大量时间与资金完善合规体系;长期来看,合规经营将成为商家的生存底线,也是构建核心竞争力的关键,唯有坚守合规原则、主动适配监管要求的商家,才能在行业洗牌中站稳脚跟,共享健康、可持续的行业发展红利。



对于已触及合规红线的商家而言,此次专项治理带来的直接处罚后果极具冲击力。公告明确提及二十余个商家或商品已被依法依规处置,问题商品将被立即下架,彻底切断销售渠道;涉事店铺面临降权、限流乃至封禁的处罚,情节严重者将被永久清退出平台,多年积累的经营成果可能付诸东流。同时,已生成的订单需承担退款、赔付等后续责任,直接加剧商家资金链压力,导致经营周转陷入困境。除经济层面的损失外,违规行为被公示后,商家品牌信誉将遭受重创,店铺评分、消费者口碑及复购率均会大幅下滑,平台“零容忍”的监管态度更会引发消费者对违规商家的信任危机,后续恢复经营的难度显著提升。此外,平台处罚并非终点,违规行为还可能触发市场监管、海关、药监等多部门的行政联动调查,涉及虚假宣传、成分不符等问题的商家,将面临罚款、责令整改、吊销相关资质等行政处罚,进一步放大经营风险。
此次专项治理并非仅针对违规商家,而是对全行业商家提出了系统性合规要求,带来了普遍性的经营变革。首先,商家合规成本显著增加,为确保商品符合监管标准,必须对核心成分、风险成分及标签宣称开展第三方权威检测,检测费用成为新增的固定经营成本;商品包装、详情页及宣传文案需100%与检测报告保持一致,全面整改需投入大量人力与时间成本,同时要严格杜绝“夸大功效”“医疗宣称”“绝对化用语”等违规表述,完善成分表、含量、适用人群、禁忌等信息标注,确保内容完整、真实且可追溯;供应链审核同步升级,需对供应商、工厂、品牌方的FDA、GMP、海关备案等资质进行严格核验,并搭建全链路溯源体系,保障商品来源可查、流向可追,供应链管理的复杂度与成本同步提升。其次,商家运营策略被迫全面调整,选品门槛大幅提高,需优先选择成分透明、检测报告齐全、品牌正规的商品,彻底摒弃“低价低质”“成分虚标”“功效夸大”的高风险品类;营销方式受到严格约束,直播、短视频、图文推广中严禁医疗化宣传,仅能围绕膳食补充、营养支持等合规表述展开,且需在页面显著位置标注“本品不能代替药物”等警示语,营销创意与推广空间被大幅压缩;库存与备货风险随之加剧,不合规商品需紧急清退或销毁,造成直接库存损失,合规商品备货则需以检测报告为核心依据,避免盲目囤货引发的资金占用与滞销风险。最后,平台规则持续收紧,容错率显著降低,平台将强化风险识别与前置拦截能力,违规行为会被更早、更严格地处置,“零容忍”原则意味着一次严重违规(如含违禁成分、成分严重不符等),就可能导致商家被直接清退,因此商家必须建立常态化自查机制,通过每周或每月自检及时排查问题,否则极易触碰监管红线。
从长期维度来看,此次专项治理将推动跨境膳食补充剂行业实现深度洗牌与格局重塑。中小商家将面临前所未有的生存压力,合规所需的检测、整改、供应链管理等成本,对资金实力与合规能力有限的中小商家而言是沉重负担,缺乏合规运营能力的商家将被加速淘汰,行业集中度有望进一步提升。与之相对,头部品牌与合规能力突出的商家将迎来发展机遇,凭借正规的品牌资质、齐全的检测报告与完善的合规体系,这类商家将获得平台更多流量倾斜,成为平台重点扶持的“合规标杆”,逐步形成“良币驱逐劣币”的良性竞争格局。同时,专项治理将推动全行业标准持续升级,倒逼供应链端的工厂、品牌方强化生产管理与品控标准,推动行业向成分真实、宣传合规、质量可控的方向发展,为跨境膳食补充剂行业的健康、可持续发展筑牢根基。
面对此次专项治理,商家需迅速采取核心应对举措,以适配行业合规化发展趋势。首先,立即开展全面自查,逐一核对所有商品的检测报告,确认核心成分含量与成分一致性,排查是否存在未经准入或违禁成分(如西药、激素、重金属超标等),并全面整改宣传文案、页面及标签,删除所有夸大、医疗化表述,确保商品与宣传均符合合规要求。其次,搭建常态化合规体系,与权威第三方检测机构建立长期合作关系,定期对商品进行抽检,完善供应商资质审核与溯源管理流程,制定标准化的合规宣传SOP,并对运营、主播、客服等岗位人员开展专项培训,提升全员合规意识与操作能力。再次,优化选品与定价策略,聚焦合规、高性价比、品牌力强的商品,合理制定商品价格,覆盖合规成本,避免陷入“低价内卷”的恶性竞争。最后,积极配合平台监管,及时响应平台的整改通知与抽检要求,主动参与平台组织的合规培训与政策解读活动,精准把握监管动态,确保经营行为始终契合平台规则与行业标准。
综上,抖音电商全球购此次跨境膳食补充剂行业专项治理公告并非短期“一阵风”式整治,而是平台推动行业合规化发展的长期信号。对商家而言,短期需承受整改带来的阵痛,投入大量时间与资金完善合规体系;长期来看,合规经营将成为商家的生存底线,也是构建核心竞争力的关键,唯有坚守合规原则、主动适配监管要求的商家,才能在行业洗牌中站稳脚跟,共享健康、可持续的行业发展红利。







其他
04-09 周四











