自动应用广告(AAA)推出广告建议功能,可自动挑选现有广告创意中最优秀的那个!
NO.1
广告主如何利用这一更新?
上传尽可能多的创意,允许系统最大限度地探寻和测试,找出最佳创意组合 (50x5x5)!
借助内置的动态创意优化功能,您最多可上传 50 个单独的图片或视频,5 个正文选项以及 5 个标题。Meta 将根据可能引起受众共鸣的广告创意来动态创建多个广告版本。如果与动态广告结合使用,您还可以在创建广告组时选择商品目录中的图片。这意味着您不必为每个商品单独创建广告。
NO.2
常见Q&A
Q:为什么要做出这样的改变?
A:这项新功能将允许 Advantage+ App 广告主,从其手动应用广告活动中无缝导入创意。Meta 相信这个功能可以帮助广告主从现有的广告中发掘最优秀的创意,并提高广告效率。
Q:广告建议功能是如何运作的?
A:在建立新的 Advantage+ App 营销活动时,广告主将在其优化选择下方看到一个新模块,其中将显示建议的广告素材,广告主可以直接从此部分导入建议广告,并可以选择导入全部、部分或全部建议广告。导入建议广告后,它们将自动保存为草稿,广告客户可以随时发布草稿。
Q:广告主是否仍然能够为他们的 Advantage+ App 活动添加新的创意?
A:是的。
Q:关于使用广告建议功能,有什么最佳实践吗?
A:Meta 建议导入所有建议的广告素材,以便 Meta 能够为每个人提供最相关的创意广告。
Q:这些建议基于什么?我们如何知道它们最有可能推动更好的广告表现?
A:建议的广告基于具有相同优化目标且表现较好的现有广告活动,是通过各种指标(包括转化、展示和消耗)来评估广告表现。
NO.3
自动应用广告与手动应用广告对比

NO.4
高效解决常见问题
除了建议在创建过程中执行初始检查外,您还可以采用以下技巧,帮助确保广告系列取得成功。

NO.5
选择优化策略
根据您的关键表现指标和所使用的手动应用广告设置选择优化策略。

NO.6
创建 iOS 广告
如下图所示,对于每种优化类型,您只能创建一个广告系列。不过,您可以针对 iOS 设备创建两个广告系列:一个定位 iOS 14 及以上版本的用户,另一个定位 iOS 13 及以下版本的用户。

NO.7
整个游戏生命周期中的注意事项
发布前注意事项
发布前的目标是完成所有必要步骤,确保游戏成功发布,为预注册宣传造势。

发布阶段注意事项
发布阶段的目标是提高在关键市场的玩家获得率,并尽可能提高游戏覆盖人数。

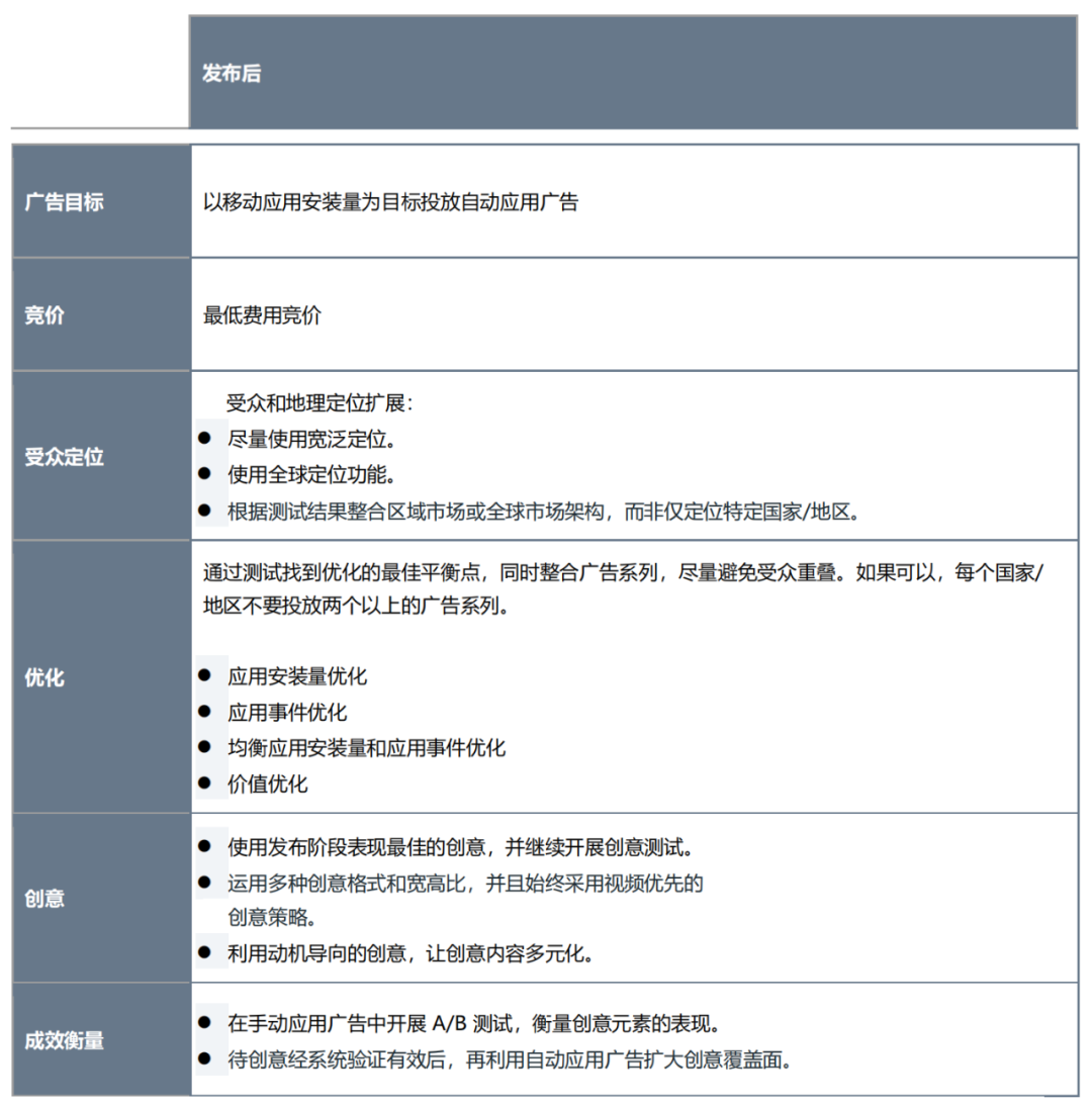
发布后注意事项
发布后的目标是提高游戏内事件的发生率,重新吸引流失的玩家,以及采用多元化策略,扩大覆盖范围,确保游戏长久发展。

NO.8
开展测试衡量广告成效
在设置 A/B 测试时,请参考以下建议:
▶除优化类型(测试变量)以外,两组的其他设置均相同。
▶预算足够每组获得 100 次转化。
▶选择应用用户至少达到 400 万的国家/地区,并确保您未测试的广告系列不会定位与测试广告系列相同的受众。
▶每个广告组至少使用 20 个不同宽高比的静图和视频创意素材,以便可以投放到任何设备的版位上。

* 不超过 5 个广告系列
** 一个广告组

END

NO.1
广告主如何利用这一更新?
上传尽可能多的创意,允许系统最大限度地探寻和测试,找出最佳创意组合 (50x5x5)!
借助内置的动态创意优化功能,您最多可上传 50 个单独的图片或视频,5 个正文选项以及 5 个标题。Meta 将根据可能引起受众共鸣的广告创意来动态创建多个广告版本。如果与动态广告结合使用,您还可以在创建广告组时选择商品目录中的图片。这意味着您不必为每个商品单独创建广告。
NO.2
常见Q&A
Q:为什么要做出这样的改变?
A:这项新功能将允许 Advantage+ App 广告主,从其手动应用广告活动中无缝导入创意。Meta 相信这个功能可以帮助广告主从现有的广告中发掘最优秀的创意,并提高广告效率。
Q:广告建议功能是如何运作的?
A:在建立新的 Advantage+ App 营销活动时,广告主将在其优化选择下方看到一个新模块,其中将显示建议的广告素材,广告主可以直接从此部分导入建议广告,并可以选择导入全部、部分或全部建议广告。导入建议广告后,它们将自动保存为草稿,广告客户可以随时发布草稿。
Q:广告主是否仍然能够为他们的 Advantage+ App 活动添加新的创意?
A:是的。
Q:关于使用广告建议功能,有什么最佳实践吗?
A:Meta 建议导入所有建议的广告素材,以便 Meta 能够为每个人提供最相关的创意广告。
Q:这些建议基于什么?我们如何知道它们最有可能推动更好的广告表现?
A:建议的广告基于具有相同优化目标且表现较好的现有广告活动,是通过各种指标(包括转化、展示和消耗)来评估广告表现。
NO.3
自动应用广告与手动应用广告对比

NO.4
高效解决常见问题
除了建议在创建过程中执行初始检查外,您还可以采用以下技巧,帮助确保广告系列取得成功。

NO.5
选择优化策略
根据您的关键表现指标和所使用的手动应用广告设置选择优化策略。

NO.6
创建 iOS 广告
如下图所示,对于每种优化类型,您只能创建一个广告系列。不过,您可以针对 iOS 设备创建两个广告系列:一个定位 iOS 14 及以上版本的用户,另一个定位 iOS 13 及以下版本的用户。

NO.7
整个游戏生命周期中的注意事项
发布前注意事项
发布前的目标是完成所有必要步骤,确保游戏成功发布,为预注册宣传造势。

发布阶段注意事项
发布阶段的目标是提高在关键市场的玩家获得率,并尽可能提高游戏覆盖人数。

发布后注意事项
发布后的目标是提高游戏内事件的发生率,重新吸引流失的玩家,以及采用多元化策略,扩大覆盖范围,确保游戏长久发展。

NO.8
开展测试衡量广告成效
在设置 A/B 测试时,请参考以下建议:
▶除优化类型(测试变量)以外,两组的其他设置均相同。
▶预算足够每组获得 100 次转化。
▶选择应用用户至少达到 400 万的国家/地区,并确保您未测试的广告系列不会定位与测试广告系列相同的受众。
▶每个广告组至少使用 20 个不同宽高比的静图和视频创意素材,以便可以投放到任何设备的版位上。

* 不超过 5 个广告系列
** 一个广告组

END




福建
12-12 周五











