重磅!自2019年1月1日起,对于原产香港的货物将享受零关税!
12月14日,据香港特区政府网站发布公告称,在行政长官林郑月娥见证下,财政司司长陈茂波与国家商务部国际贸易谈判代表兼副部长傅自应今日签署《货物贸易协议》(以下简称《协议》)。2019年1月1日起,原产于香港的货物进口内地将全面享受零关税。

《协议》是香港特区政府与商务部在《内地与香港关于建立更紧密经贸关系的安排》(《安排》)框架下签署的新协议。
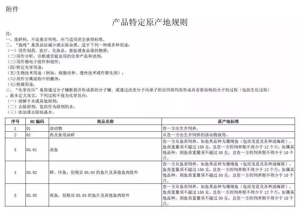
《协议》梳理和更新《安排》下关于开放和便利货物贸易的承诺,将进一步提升《安排》下货物贸易的开放水平。《协议》在原有「产品特定原产地规则」的基础上,引入以产品在香港的附加价值为计算基础的一般性原产地规则(「一般规则」),容许现时未有「产品特定原产地规则」的产品,只要在符合「一般规则」的情况下,便可以立时以零关税进口内地。

▲《CEPA货物贸易协议》产品特定原产地规则
《协议》亦确立便利贸易的原则,包括订明双方在有关范畴便利两地贸易、简化海关程序、提高有关措施透明度和加强双方合作等承诺,并订定有助加快货物通关的措施促进粤港澳大湾区货物流动,以及提升粤港口岸通关能力和效率效益。《协议》在签署之日生效并于2019年1月1日起实施。
在签订《协议》后,双方提前完成国家「十三五」规划中推动《安排》升级的目标,把《安排》提升至一份更全面的现代化自由贸易框架协议,涵盖货物贸易、服务贸易、投资,以及经济技术合作四个重要范畴。
同时,《协议》设有粤港澳大湾区贸易便利化措施,根据《协议》,珠三角九市将与香港采取的贸易便利化措施。这九市分别为:广州市、深圳市、珠海市、佛山市、惠州市、东莞市、中山市、江门市及肇庆市。
港代们,没想到率先出局的会是你们,且行且珍惜!
(文章来源:中新经纬、腾讯新闻)
文章推荐
2、616个世界著名港口中英文对照表&全球基本港口及航线对照表
3、想做自建站的看过来,分享几个厉害的shopiy店铺给你哟
...
...
给我们评论,告诉我们你的观点!
如何投稿:本公众号接收全球跨境电商相关信息,欢迎
投稿及商业合作请联系:15921373395@163.com
或微信号:Pony-2013
感谢以下企业长久以来的支持,2018一起大吉大利

12月14日,据香港特区政府网站发布公告称,在行政长官林郑月娥见证下,财政司司长陈茂波与国家商务部国际贸易谈判代表兼副部长傅自应今日签署《货物贸易协议》(以下简称《协议》)。2019年1月1日起,原产于香港的货物进口内地将全面享受零关税。

《协议》是香港特区政府与商务部在《内地与香港关于建立更紧密经贸关系的安排》(《安排》)框架下签署的新协议。
《协议》梳理和更新《安排》下关于开放和便利货物贸易的承诺,将进一步提升《安排》下货物贸易的开放水平。《协议》在原有「产品特定原产地规则」的基础上,引入以产品在香港的附加价值为计算基础的一般性原产地规则(「一般规则」),容许现时未有「产品特定原产地规则」的产品,只要在符合「一般规则」的情况下,便可以立时以零关税进口内地。

▲《CEPA货物贸易协议》产品特定原产地规则
《协议》亦确立便利贸易的原则,包括订明双方在有关范畴便利两地贸易、简化海关程序、提高有关措施透明度和加强双方合作等承诺,并订定有助加快货物通关的措施促进粤港澳大湾区货物流动,以及提升粤港口岸通关能力和效率效益。《协议》在签署之日生效并于2019年1月1日起实施。
在签订《协议》后,双方提前完成国家「十三五」规划中推动《安排》升级的目标,把《安排》提升至一份更全面的现代化自由贸易框架协议,涵盖货物贸易、服务贸易、投资,以及经济技术合作四个重要范畴。
同时,《协议》设有粤港澳大湾区贸易便利化措施,根据《协议》,珠三角九市将与香港采取的贸易便利化措施。这九市分别为:广州市、深圳市、珠海市、佛山市、惠州市、东莞市、中山市、江门市及肇庆市。
港代们,没想到率先出局的会是你们,且行且珍惜!
(文章来源:中新经纬、腾讯新闻)
文章推荐
2、616个世界著名港口中英文对照表&全球基本港口及航线对照表
3、想做自建站的看过来,分享几个厉害的shopiy店铺给你哟
...
...
给我们评论,告诉我们你的观点!
如何投稿:本公众号接收全球跨境电商相关信息,欢迎
投稿及商业合作请联系:15921373395@163.com
或微信号:Pony-2013
感谢以下企业长久以来的支持,2018一起大吉大利




福建
12-12 周五











