涉案百人,贪腐十亿!刚刚,大疆吹响反腐集结号!
社会最大的悲哀,不是官场腐败,而是腐败扩展到整个社会。——《全民腐败的时代》

一、痛定思痛,大疆雷霆反腐
慈不掌兵,义不行贾,被火烧到屁股上来的大疆猛然醒悟:不能再当老好人了。
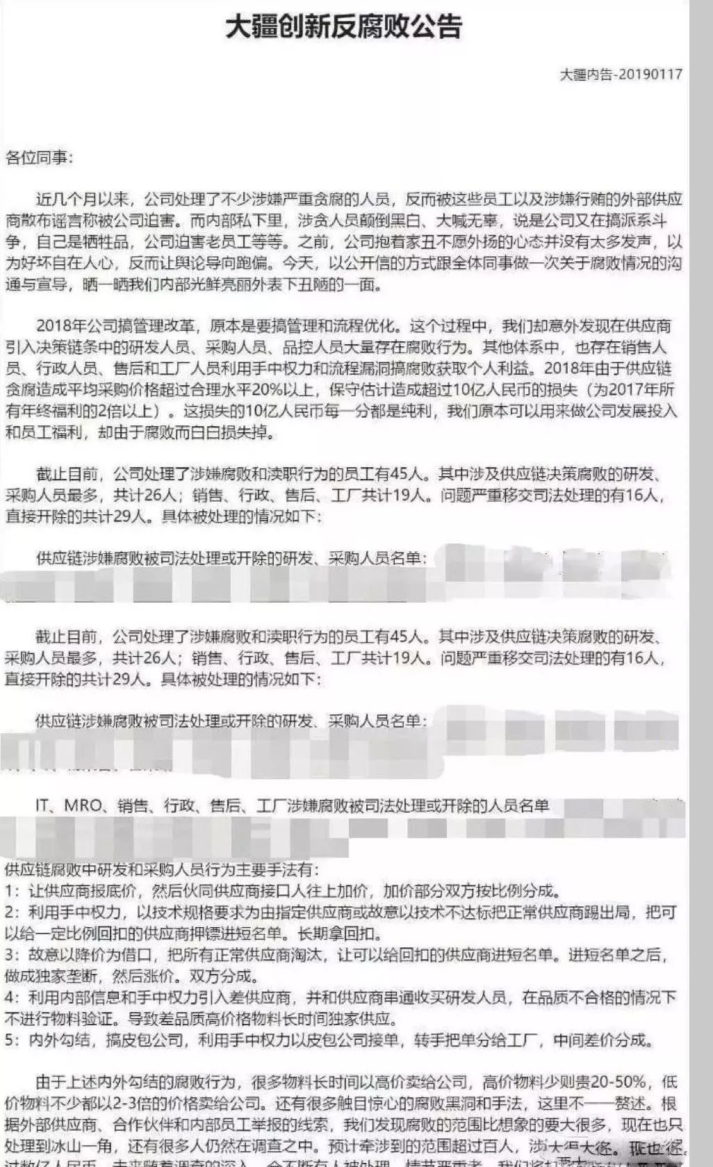
1月17日,大疆内部突然发布一份反腐公告,让我们看到这个被腐败侵蚀得满目苍夷的巨人。


在刚刚过去的2018年中,大疆发现公司内部从研发、采购、品控、销售、行政,最后到售后一条龙的贪腐网络。
在两个月的清查中,大疆共处理涉嫌腐败和渎职人员45人,问题严重、移交公安机关的有16人,另外还有29人被直接开除。

在公告中我们看到这些蛀虫只要手中有了一点权力就寻租出去,大肆攫取公司和其他员工的利益。这些手段连最好的编剧都写不出来,包括但不限于以下种种:
1、串通供应商报底价,然后伙同供应商往上加价,双方分成;
2、利用手中权力故意以技术不达标把正常供应商踢出局,把可以给回扣的供应商拉进来,长期合作;
3、故意以降价为由,把所有正常供应商淘汰,把问题供应商拉进来,造成独家垄断的假象后指使其涨价;
4、引入劣质供应商,收买研发人员,导致公司长期使用低品质高价格的物料;
5、成立皮包公司把单派给自己,转身再手分给工厂,赚差价。
在供应链一环上,腐败分子造成公司采购价格普遍超过市场价20%-50%,有的甚至是2-3倍。
更加令人发指的是,在大疆清查过程中,公司原本抱着家丑不可外扬的心态低调处理。哪知道这些腐败份子竟倒打一耙,大喊无辜并散布公司迫害老员工的谣言,一度把创始人王滔逼到绝境。
而这也同时坚定了王滔不再做老好人的决心。
我们看到仅这一轮腐败,就给大疆造成了10亿人民币以上的损失。更严重的是,大疆还披露:“腐败的范围比想象要大得多,现在只处理到冰山一角,预计牵涉范围超过百人。”
“这损失掉的10亿每一分都是纯利,我们原本可以用来做公司发展投入和员工福利,却由于腐败白白损失掉了。”大疆在公告中伤心地表示。

二、全民腐败时代,BATJ防不胜防
只要是有利益的地方,就有难测的人心。
大家可能还不太了解,腐败已经深入到社会的每一个地方,尤其是大公司内部,用千疮百孔形容毫不过分。
我们先来扒大名鼎鼎的互联网头部企业BATJ。
就在上个月,阿里大文娱原总裁杨伟东因经济问题被警方带走,涉嫌贪腐金额超过一亿,马云气得捶胸顿足。

在杨伟东的治下,阿里大文娱成功荣膺“亏损之王”的称号,2018年前三季度,它巨亏126亿,平均每天亏4600万。
当一个总裁醉心捞钱贪得无厌,他还有心思在企业的发展上吗?马云向来有慧眼识人的本事,但在杨伟东这件事上却栽了大跟头。
杨伟东并不是阿里唯一落马的腐败分子,在此之前,阿里内部就已经有多起贪腐现象。
2012年,马云成立“廉正合规部”,专门在内部反腐。这个部门十分独立,只向集团CPO彭蕾汇报,有公开的反腐邮箱,廉正调查“上不封顶”。
这么有震慑力的手段,想必阿里没人再敢越雷池半步了吧!
错!人心不足蛇吞象,腐败分子照贪不误。
廉正合规部成立当年,淘宝聚划算原总经理阎利珉就因涉嫌“非国家工作人员受贿罪”被刑事拘留,最终法院判处其有期徒刑7年。
2014年,阿里原人力资源部副总裁王凯,因非法收受或者索取他人好处费共计260万余,被判处有期徒刑8年6个月。
2016年2月,合一(优酷土豆)集团发布内部信,前副总裁卢梵溪涉嫌利用职务之便进行违法犯罪行为,被警方带走调查。
2016年11月,阿里影业副总裁、淘票票总经理孔奇,因贪污受贿被警方带走,涉案金额190万元左右。
从已公布的案件来看,这些仅仅是阿里贪腐的高层,那些中层,那些基层呢?那些编个代码就把商家秒杀的产品据为己有的程序员,难道就那一个么?
不错,阿里巨大的体量确实容易让腐败分子嗅到“鲜血”的味道,但其他公司并没有更幸运。
2015年7月,腾讯前高管刘春宁因涉嫌非法受贿被警方带走调查,后又查出在视频版权的购买过程中收受好处费,为他人谋取利益,数罪并罚,被判有期徒刑9年。
2016年11月,被称为“百度太子”的副总裁李明远被查出与被收购公司负责人,以及某游戏合作伙伴存在巨额经济往来,漩涡之中,李明远引咎辞职。

2018年,在廉洁京东的官网上,披露出京东8月份最新反腐败公告:16名区域或部门负责人因腐败事件被刑拘或者辞退。刘强东大发雷霆:
“你贪十万,我就是花一千万也要把你查出来!你敢拿一分钱我也一定把你开掉!”

三、BATJ之外,TMD在劫难逃
这个社会的腐败现象已经渗透到每一个角落,这绝不是危言耸听。不信?我们看第二梯队TMD最近一年的案子。
2018年5月,今日头条出事了,旗下火山小视频原运营负责人黄子峰因涉嫌在职期间收受贿赂等问题被警方带走,此案另外两名涉案人员被今日头条开除。
2018年11月,美团发布反腐处罚公告:从2018年2月至今,美团“重案六组”在业务、HR、风控、技术、IT、内控、内审等团队支持下,调查违纪类刑事案件高达29起,移送公安机关查处89人。
2019年1月9日,滴滴发布过去一年反腐“战绩”:2018年滴滴共查处60余起违规事件,共83人因严重违规被开除,其中8人因涉嫌违反法律法规被移送公安局。
除了TMD:
2016年9月,两名去哪儿网呼叫中心员工伙同公司外部人员恶意骗取机票退赔款以谋取私利,被北京海淀警方刑拘并被检察院批捕。
2018年11月19日,58同城原渠道事业部高级副总裁宋波、总监郭东等数人,涉嫌利用职务便利非法收受代理商财物,数额巨大,以受贿罪被海淀警方逮捕。
就连体量并不大的B站也被腐败攻陷,前游戏运营负责人高楠楠竟然伙同其丈夫开办公司进行利益输送,金额超过100万,最后也以涉嫌职务犯罪被警方带走。
在国家统计中,腐败犯罪是企业最主要的犯罪类型。最近四年,民营企业高管腐败犯罪超过触犯罪名总数的30%,而在国有企业,这个比例更是高达81%,腐败的触手已经无处不在。

四、企业反腐急需政策做保障
孟德斯鸠在《论法的精神》中指出:绝对的权力,产生绝对的腐败,要防止权力滥用,就必须用权力制约权力。
贪腐首先是个人问题,有权利就有寻租空间,这是个人素质问题,世界范围内都无法规避。
其次是公司问题,公司政策、体制有漏洞,就会导致腐败分子有空隙可钻。这一点,公司已经开始反省。
我们看到,马云提出“廉正合规部”,马化腾祭出“瑞雪行动”,刘强东发起“阳光诚信联盟”(目前已有200多家企业加入),一名员工如果在联盟中任意一家企业有违法行为,那么其他联盟成员就会拒绝聘用他。

最后,我们来谈一点,也是最重要的一点,国家政策应该如何帮助企业狙击腐败,让利益回归到员工身上。正如大疆创始人王滔所说:“这损失掉的10亿每一分都是纯利,我们原本可以用来做公司发展投入和员工福利,却由于腐败白白损失掉了。”
第一:对国企而言,员工腐败叫贪污罪,这个案情很重要,超过5000块就是刑事罪。但是对广大民营企业而言,却只能叫做侵占。正是这种区别,助长了腐败分子的气焰。
第二:国企贪腐由检察院直接侦办,而民企只有举报权,没有执法权,往往企业自查后正将线索移交公安机关,腐败分子就已经逃之夭夭了。
第三:企业自己反腐流程繁琐,成本极高。
58同城创始人姚劲波曾经这样吐槽过:
“我们最近抓了一个高级副总裁。我们做企业反腐的时候发现非常无力,我们自己有非常充实的证据,但是你去各个机关报案的时候,你发现,这不是重点。报案需要提供经费和调查的人才等,我们有这个能力,但是绝大部分企业都没有这个能力。民营企业内部防腐的案子,办一个1000万贪污案子,企业至少要花1000万。”
这就是企业反腐面临的现实,想反,但是困难重重。所以很多企业面对腐败现象只能忍气吞声,就像大疆一样,只有火烧到屁股上痛得不得了时,才不得不拿起法律的武器。
而无孔不入的腐败分子,正是利用反腐的法律漏洞、程序漏洞,肆无忌惮地一贪到底。
五、廉洁社会,匹夫有责
全民腐败是社会的末日。
马伯庸在《胥吏的盛宴》里写道:
“从户房的算手到府衙的防夫,从公堂上的皂隶到奔走乡间的快手,只要有那么一点点权力在手,他们便会挖空心思,在每一个细处寻租,在每一件政务里讹诈……这是一种细致无声而又无处躲藏的恐怖,你的生活随时可能处于威胁之中,你辛苦积攒的钱粮,随时可能被啃噬。”
我们在无数的现世案子中看到:
大疆的采购寻租手中的权力给黑心供应商,守法的供应商东西卖不出去;
阿里的聚划算原总经理收受贿赂,守法的商家无法打开便利之门;
美团的原渠道经理敲诈商家,商家必定会将成本转嫁给员工和消费者;
……
最后我们发现,腐败分子的巧取豪夺的财物,成本最终都转嫁到社会的运行上来了。
所以,企业反腐并不单纯是企业的事情,关系到我们每一个人出门办事,吃喝拉撒,关系到整个社会的运转。
这些年,官场打老虎、拍苍蝇,反腐进行得轰轰烈烈,但是企业反腐,尤其是民企反腐却并没有切实可行的措施落地。
企业同样需要“人民的名义”。
只有从4000万家民企着手,将腐败扼杀在摇篮,将那些“企业胥吏”的权力关进笼子里,社会才能迎来更彻底的廉洁。
(文章来源:电商头条)

社会最大的悲哀,不是官场腐败,而是腐败扩展到整个社会。——《全民腐败的时代》

一、痛定思痛,大疆雷霆反腐
慈不掌兵,义不行贾,被火烧到屁股上来的大疆猛然醒悟:不能再当老好人了。
1月17日,大疆内部突然发布一份反腐公告,让我们看到这个被腐败侵蚀得满目苍夷的巨人。


在刚刚过去的2018年中,大疆发现公司内部从研发、采购、品控、销售、行政,最后到售后一条龙的贪腐网络。
在两个月的清查中,大疆共处理涉嫌腐败和渎职人员45人,问题严重、移交公安机关的有16人,另外还有29人被直接开除。

在公告中我们看到这些蛀虫只要手中有了一点权力就寻租出去,大肆攫取公司和其他员工的利益。这些手段连最好的编剧都写不出来,包括但不限于以下种种:
1、串通供应商报底价,然后伙同供应商往上加价,双方分成;
2、利用手中权力故意以技术不达标把正常供应商踢出局,把可以给回扣的供应商拉进来,长期合作;
3、故意以降价为由,把所有正常供应商淘汰,把问题供应商拉进来,造成独家垄断的假象后指使其涨价;
4、引入劣质供应商,收买研发人员,导致公司长期使用低品质高价格的物料;
5、成立皮包公司把单派给自己,转身再手分给工厂,赚差价。
在供应链一环上,腐败分子造成公司采购价格普遍超过市场价20%-50%,有的甚至是2-3倍。
更加令人发指的是,在大疆清查过程中,公司原本抱着家丑不可外扬的心态低调处理。哪知道这些腐败份子竟倒打一耙,大喊无辜并散布公司迫害老员工的谣言,一度把创始人王滔逼到绝境。
而这也同时坚定了王滔不再做老好人的决心。
我们看到仅这一轮腐败,就给大疆造成了10亿人民币以上的损失。更严重的是,大疆还披露:“腐败的范围比想象要大得多,现在只处理到冰山一角,预计牵涉范围超过百人。”
“这损失掉的10亿每一分都是纯利,我们原本可以用来做公司发展投入和员工福利,却由于腐败白白损失掉了。”大疆在公告中伤心地表示。

二、全民腐败时代,BATJ防不胜防
只要是有利益的地方,就有难测的人心。
大家可能还不太了解,腐败已经深入到社会的每一个地方,尤其是大公司内部,用千疮百孔形容毫不过分。
我们先来扒大名鼎鼎的互联网头部企业BATJ。
就在上个月,阿里大文娱原总裁杨伟东因经济问题被警方带走,涉嫌贪腐金额超过一亿,马云气得捶胸顿足。

在杨伟东的治下,阿里大文娱成功荣膺“亏损之王”的称号,2018年前三季度,它巨亏126亿,平均每天亏4600万。
当一个总裁醉心捞钱贪得无厌,他还有心思在企业的发展上吗?马云向来有慧眼识人的本事,但在杨伟东这件事上却栽了大跟头。
杨伟东并不是阿里唯一落马的腐败分子,在此之前,阿里内部就已经有多起贪腐现象。
2012年,马云成立“廉正合规部”,专门在内部反腐。这个部门十分独立,只向集团CPO彭蕾汇报,有公开的反腐邮箱,廉正调查“上不封顶”。
这么有震慑力的手段,想必阿里没人再敢越雷池半步了吧!
错!人心不足蛇吞象,腐败分子照贪不误。
廉正合规部成立当年,淘宝聚划算原总经理阎利珉就因涉嫌“非国家工作人员受贿罪”被刑事拘留,最终法院判处其有期徒刑7年。
2014年,阿里原人力资源部副总裁王凯,因非法收受或者索取他人好处费共计260万余,被判处有期徒刑8年6个月。
2016年2月,合一(优酷土豆)集团发布内部信,前副总裁卢梵溪涉嫌利用职务之便进行违法犯罪行为,被警方带走调查。
2016年11月,阿里影业副总裁、淘票票总经理孔奇,因贪污受贿被警方带走,涉案金额190万元左右。
从已公布的案件来看,这些仅仅是阿里贪腐的高层,那些中层,那些基层呢?那些编个代码就把商家秒杀的产品据为己有的程序员,难道就那一个么?
不错,阿里巨大的体量确实容易让腐败分子嗅到“鲜血”的味道,但其他公司并没有更幸运。
2015年7月,腾讯前高管刘春宁因涉嫌非法受贿被警方带走调查,后又查出在视频版权的购买过程中收受好处费,为他人谋取利益,数罪并罚,被判有期徒刑9年。
2016年11月,被称为“百度太子”的副总裁李明远被查出与被收购公司负责人,以及某游戏合作伙伴存在巨额经济往来,漩涡之中,李明远引咎辞职。

2018年,在廉洁京东的官网上,披露出京东8月份最新反腐败公告:16名区域或部门负责人因腐败事件被刑拘或者辞退。刘强东大发雷霆:
“你贪十万,我就是花一千万也要把你查出来!你敢拿一分钱我也一定把你开掉!”

三、BATJ之外,TMD在劫难逃
这个社会的腐败现象已经渗透到每一个角落,这绝不是危言耸听。不信?我们看第二梯队TMD最近一年的案子。
2018年5月,今日头条出事了,旗下火山小视频原运营负责人黄子峰因涉嫌在职期间收受贿赂等问题被警方带走,此案另外两名涉案人员被今日头条开除。
2018年11月,美团发布反腐处罚公告:从2018年2月至今,美团“重案六组”在业务、HR、风控、技术、IT、内控、内审等团队支持下,调查违纪类刑事案件高达29起,移送公安机关查处89人。
2019年1月9日,滴滴发布过去一年反腐“战绩”:2018年滴滴共查处60余起违规事件,共83人因严重违规被开除,其中8人因涉嫌违反法律法规被移送公安局。
除了TMD:
2016年9月,两名去哪儿网呼叫中心员工伙同公司外部人员恶意骗取机票退赔款以谋取私利,被北京海淀警方刑拘并被检察院批捕。
2018年11月19日,58同城原渠道事业部高级副总裁宋波、总监郭东等数人,涉嫌利用职务便利非法收受代理商财物,数额巨大,以受贿罪被海淀警方逮捕。
就连体量并不大的B站也被腐败攻陷,前游戏运营负责人高楠楠竟然伙同其丈夫开办公司进行利益输送,金额超过100万,最后也以涉嫌职务犯罪被警方带走。
在国家统计中,腐败犯罪是企业最主要的犯罪类型。最近四年,民营企业高管腐败犯罪超过触犯罪名总数的30%,而在国有企业,这个比例更是高达81%,腐败的触手已经无处不在。

四、企业反腐急需政策做保障
孟德斯鸠在《论法的精神》中指出:绝对的权力,产生绝对的腐败,要防止权力滥用,就必须用权力制约权力。
贪腐首先是个人问题,有权利就有寻租空间,这是个人素质问题,世界范围内都无法规避。
其次是公司问题,公司政策、体制有漏洞,就会导致腐败分子有空隙可钻。这一点,公司已经开始反省。
我们看到,马云提出“廉正合规部”,马化腾祭出“瑞雪行动”,刘强东发起“阳光诚信联盟”(目前已有200多家企业加入),一名员工如果在联盟中任意一家企业有违法行为,那么其他联盟成员就会拒绝聘用他。

最后,我们来谈一点,也是最重要的一点,国家政策应该如何帮助企业狙击腐败,让利益回归到员工身上。正如大疆创始人王滔所说:“这损失掉的10亿每一分都是纯利,我们原本可以用来做公司发展投入和员工福利,却由于腐败白白损失掉了。”
第一:对国企而言,员工腐败叫贪污罪,这个案情很重要,超过5000块就是刑事罪。但是对广大民营企业而言,却只能叫做侵占。正是这种区别,助长了腐败分子的气焰。
第二:国企贪腐由检察院直接侦办,而民企只有举报权,没有执法权,往往企业自查后正将线索移交公安机关,腐败分子就已经逃之夭夭了。
第三:企业自己反腐流程繁琐,成本极高。
58同城创始人姚劲波曾经这样吐槽过:
“我们最近抓了一个高级副总裁。我们做企业反腐的时候发现非常无力,我们自己有非常充实的证据,但是你去各个机关报案的时候,你发现,这不是重点。报案需要提供经费和调查的人才等,我们有这个能力,但是绝大部分企业都没有这个能力。民营企业内部防腐的案子,办一个1000万贪污案子,企业至少要花1000万。”
这就是企业反腐面临的现实,想反,但是困难重重。所以很多企业面对腐败现象只能忍气吞声,就像大疆一样,只有火烧到屁股上痛得不得了时,才不得不拿起法律的武器。
而无孔不入的腐败分子,正是利用反腐的法律漏洞、程序漏洞,肆无忌惮地一贪到底。
五、廉洁社会,匹夫有责
全民腐败是社会的末日。
马伯庸在《胥吏的盛宴》里写道:
“从户房的算手到府衙的防夫,从公堂上的皂隶到奔走乡间的快手,只要有那么一点点权力在手,他们便会挖空心思,在每一个细处寻租,在每一件政务里讹诈……这是一种细致无声而又无处躲藏的恐怖,你的生活随时可能处于威胁之中,你辛苦积攒的钱粮,随时可能被啃噬。”
我们在无数的现世案子中看到:
大疆的采购寻租手中的权力给黑心供应商,守法的供应商东西卖不出去;
阿里的聚划算原总经理收受贿赂,守法的商家无法打开便利之门;
美团的原渠道经理敲诈商家,商家必定会将成本转嫁给员工和消费者;
……
最后我们发现,腐败分子的巧取豪夺的财物,成本最终都转嫁到社会的运行上来了。
所以,企业反腐并不单纯是企业的事情,关系到我们每一个人出门办事,吃喝拉撒,关系到整个社会的运转。
这些年,官场打老虎、拍苍蝇,反腐进行得轰轰烈烈,但是企业反腐,尤其是民企反腐却并没有切实可行的措施落地。
企业同样需要“人民的名义”。
只有从4000万家民企着手,将腐败扼杀在摇篮,将那些“企业胥吏”的权力关进笼子里,社会才能迎来更彻底的廉洁。
(文章来源:电商头条)




福建
12-12 周五











